Hi Guys,
in the last weeks I had to do some architectural renderings at work. As this is a task, that comes to me from time to time, I need to ask this. I am sure I don´t work in the best way possbile.
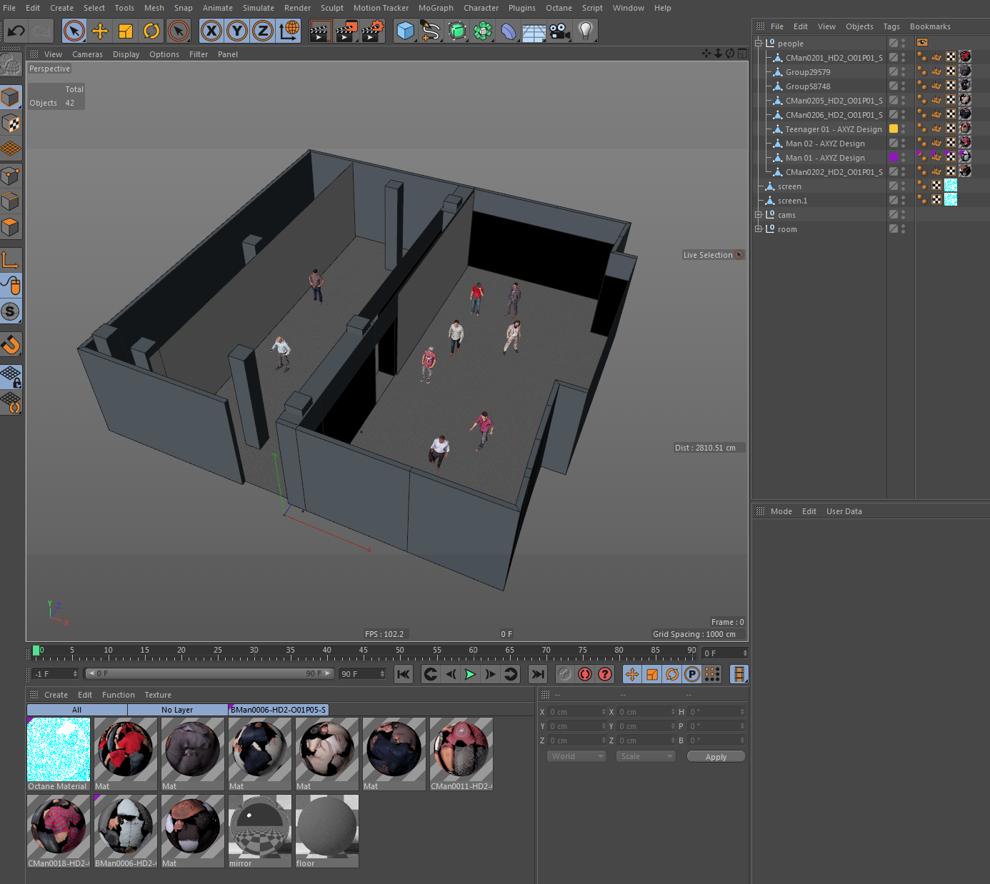
The architecture is in the most cases really simple, I uploaded an example. .
I think the textures for the people are the problem. Exporting scene data to LiveViewer takes about a minute with the textures, and just a second if i take them out. So octane needs a minute with these textures to start the LiveViewer. Is there any possiblity to speed this up? do I need to make the textures smaller?
Or is it just the best way to work just with the important textures until final render tweaking?
On the walls I often have to place textures as projections, so I put a material on it with texture emission.
First try was to generate 10 new materials, every material with another texture I wanted to test. But of course this would slow down Scene Export to LiveViewer rapidly, right? So, would it again be the right way, to test one texture emission and only if I need it, leave it in the scene. Most times my colleagues come up with a lot of textures they want to see in the room. So I guess I should load in one texture, test it and replace it with the next texture. Sounds like the right way, but please tell me how to work clever with scenes like that. Just want to be sure, I don´t waste time.
Another thing that occured to me while, is that the materials with texture emission look almost unreadable in the material editor. I mean the little preview image of the material. In this case it is just some bright blue and white dots. So If my collleague comes over and want me to switch materials fast in the scene, it would be nice, if I could read the preview image of the material. Am I doing something wrong guys?
And a question about the vram. Whats the gap between free and total vram about? Even if the scene is empty, the free vram is smaller than the total vram? Just because I am curious about it, what is this missing vram take over?
One more question. If I am putting materials into my scene, I have the feeling that if I drag the material directly on the object in the liveviewer, it takes over the material directly. But if I am dragging it on the object in the objects list, octane liveviewer needs scene resending. Should I always drag the material directly on the object in the LiveViewer to get immediate updates?
Also sometimes it seems like the Cinema4D Viewer plays catch-up with the Live-Viewer, if I apply a new material directly on objects in the Live-Viewer. In this case I can see the new Material/Texture in the Live-Viewer, but the Cinema4D Viewer acts like some mysterious gate to the past. I like the idea of time-travelling, but in this case it´s not ideal to work.
So guys, quite some questions, but overall I am quite happy with the octane plugin for Cinema4D. And my colleagues, too. they love it, to see their textures in this simple architecture and especially they go crazy about mirrors and seeing it live, how the textures reflect in real time. They really mirrors... and since octane shows these reflections in realtime, they tend to put mirrors all over these rooms. Crazy.
Beginner Question: Working with Textures
Moderators: ChrisHekman, aoktar
Hi,
I think you're not using the real power of plugin. Perhaps you don't use native octane materials and textures. If you use them export process for materials will takes a few seconds.
Also if you activated "All movable" and check geometry updates in Live Viewer, you don't need to click resend button in LV. It will update anythings in your scene without resending. Have you ever checked tutorial videos how we use it? Best to share your scene to allow me to show your mistakes.
Also gap for vram, it's related vram usage by other software like C4D or OS.
I think you're not using the real power of plugin. Perhaps you don't use native octane materials and textures. If you use them export process for materials will takes a few seconds.
Also if you activated "All movable" and check geometry updates in Live Viewer, you don't need to click resend button in LV. It will update anythings in your scene without resending. Have you ever checked tutorial videos how we use it? Best to share your scene to allow me to show your mistakes.
Also gap for vram, it's related vram usage by other software like C4D or OS.
Octane For Cinema 4D developer / 3d generalist
3930k / 16gb / 780ti + 1070/1080 / psu 1600w / numerous hw
3930k / 16gb / 780ti + 1070/1080 / psu 1600w / numerous hw
Hi aoktar,
yes I checked tutorials, but I totally forgot to convert the textures of the people to octane materials.
Also in the live viewer options check geometry is enabled and automatic is checked. i can´t see an all moveable button.
Okey, I will go through the tutorials and the pdf, right now. Next time I will be better prepared.
( Can I show you my scene file anyway, maybe some notes will help... Can I send you a download link per wetransfer?)
I think I definetly pressed the resend your scene button too much. Their shouldn´t be any need to press the button all the time, I guess...
yes I checked tutorials, but I totally forgot to convert the textures of the people to octane materials.
Also in the live viewer options check geometry is enabled and automatic is checked. i can´t see an all moveable button.
Okey, I will go through the tutorials and the pdf, right now. Next time I will be better prepared.
( Can I show you my scene file anyway, maybe some notes will help... Can I send you a download link per wetransfer?)
I think I definetly pressed the resend your scene button too much. Their shouldn´t be any need to press the button all the time, I guess...
If you are using c4d texture types as noise, layer, colorizer, brick, etc.. they will be converted to images and mapped. This is a cpu calculation before render session and can take much time. Only reason is that for long material export. Otherwise it's just a few second.
I think you are on 2.24.0, so please update 2.24.1 R3. It has "All movable" in geometry as in image. This makes every geometry is movable and ready to update everythings immediately.
I think you are on 2.24.0, so please update 2.24.1 R3. It has "All movable" in geometry as in image. This makes every geometry is movable and ready to update everythings immediately.
Octane For Cinema 4D developer / 3d generalist
3930k / 16gb / 780ti + 1070/1080 / psu 1600w / numerous hw
3930k / 16gb / 780ti + 1070/1080 / psu 1600w / numerous hw

