So I just attempted to do the dirty edge tutorial, so I could do the scratched metal procedurally which is a great technique. However no matter what I do my materials simply do not update and all I get is white. When I installed Octane a few weeks ago it was working fine and I sat down tonight to really get into it and all I seem to get are white materials.
I have checked the render setting and I have them set as default Direct light. All I have in the scene is a cube with dirt and an Octane HDRI object...all I get is white.
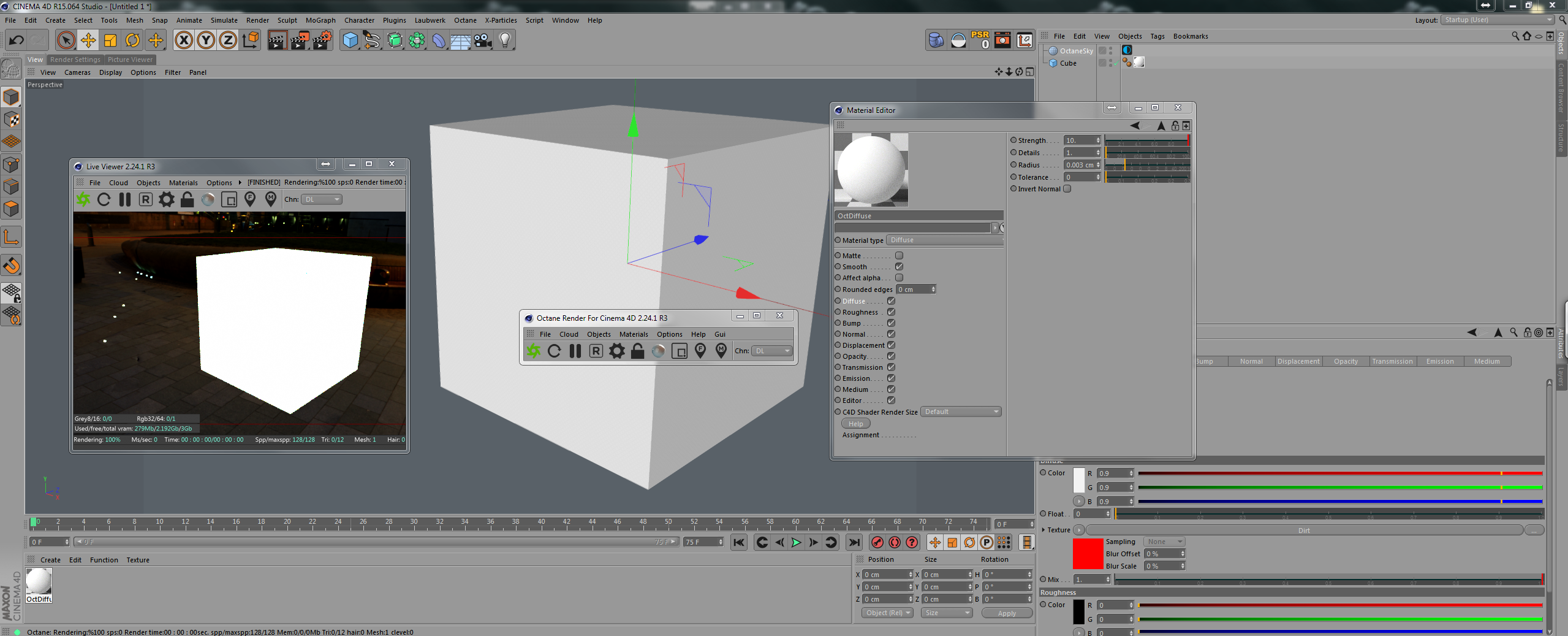
See image
Any help would be great as I am new to Octane and had some wins with it and now I return and all I get are white materials. Its frustrating to say the least, thanks Mark
Materials Don't Update At All 'White Out'
Moderators: ChrisHekman, aoktar
Please don't forget deactivate clay button
Octane For Cinema 4D developer / 3d generalist
3930k / 16gb / 780ti + 1070/1080 / psu 1600w / numerous hw
3930k / 16gb / 780ti + 1070/1080 / psu 1600w / numerous hw
Hey I tried that and I am still just getting white. Checked my GFX card, made sure its up to date, not sure whats going on, would a fresh install be of use?aoktar wrote:Please don't forget deactivate clay button
Whats weird is when I add a texture from Live DB it doesnt update from white, until I have pressed the little green Octane icon about 5 times, then it refreshes.
Can you use this version:
viewtopic.php?f=85&t=49646
viewtopic.php?f=85&t=49646
Octane For Cinema 4D developer / 3d generalist
3930k / 16gb / 780ti + 1070/1080 / psu 1600w / numerous hw
3930k / 16gb / 780ti + 1070/1080 / psu 1600w / numerous hw
I have the most recent version and just ran a fresh install, I get no feedback at all, and simply get white no matter what I do to the material.
I am opening a fresh scene, adding a primitive cube. Then adding an Octane HDRI element, and adding an Octane diffuse, which I add dirt to, and I simply get a white material.
I am opening a fresh scene, adding a primitive cube. Then adding an Octane HDRI element, and adding an Octane diffuse, which I add dirt to, and I simply get a white material.

