Why there is no integration of these functions?
gradient is useless
OctaneRender® for 3ds max® v2.24.2 - 2.10 [OBSOLETE]
Forum rules
Any bugs related to this plugin should be reported to the Bug Reports sub-forum.
Bugs related to Octane itself should be posted into the Standalone Support sub-forum.
Any bugs related to this plugin should be reported to the Bug Reports sub-forum.
Bugs related to Octane itself should be posted into the Standalone Support sub-forum.
mat
not correct but still you can implement
not correct but still you can implement
- Attachments
-
- New Library.rar
- (2.57 KiB) Downloaded 322 times
A bug here:
If Octane viewport is closed having the lock resolution is pressed.
reopening the octane viewport lock the resolution to a very low resolution which doesn't update.
Stays in that very lowresolution for ever unless re pressing off and on lock resolution button.
If Octane viewport is closed having the lock resolution is pressed.
reopening the octane viewport lock the resolution to a very low resolution which doesn't update.
Stays in that very lowresolution for ever unless re pressing off and on lock resolution button.
My Portfolio
windows 10 Pro. |1070 + 1070 + 1070 + 1070 | i7 @4.5Ghz
windows 10 Pro. |1070 + 1070 + 1070 + 1070 | i7 @4.5Ghz
ban alpha channel when you turn your support background
The alpha channel works in any case when I try to set the background when you transfer from octane viewport in 3Dmax viewport standard
The alpha channel works in any case when I try to set the background when you transfer from octane viewport in 3Dmax viewport standard
Last edited by Goldisart on Thu Oct 15, 2015 5:46 am, edited 2 times in total.
Goldisart, please write proper sentences.
This jiberish spaming is really annoying.
This jiberish spaming is really annoying.
JimStar wrote:- Give a meaningful description about what you think is wrong and how to reproduce it (in addition to screenshots if any). I can't solve the "one screenshot" rebuses without any meaningful description...
- If you use Google-translator to post here - check please what you got before posting it, and edit it before posting. Ask your friends to check it if you don't speak English. These threads have got overfilled by Google-translator balderdash that is impossible to understand.
Octane for 3ds Max v2.21.1 | i7-5930K | 32GB | 1 x GTX Titan Z + 2 x GTX 980 Ti
I hastened to upset programmers .... camera match works perfectly in version 2.10 . Excuse me.....
just think of me as a person who does not speak English ..... I will try to delve into the translations Yandex translator - PROMISE and not just copy what it outputs
just think of me as a person who does not speak English ..... I will try to delve into the translations Yandex translator - PROMISE and not just copy what it outputs
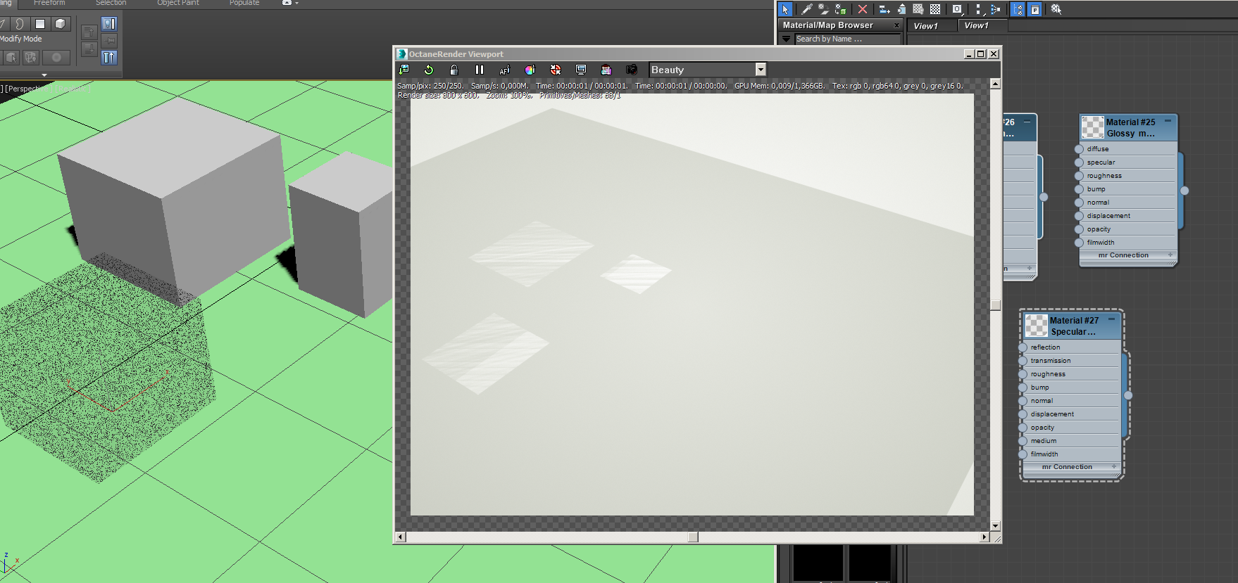
The problem of artifacts.
1. I create three diffuse material gloss material and specular material . All of them, I do oppacity 0 2. distribute the materials for the three models are butt ie 1 the model surface in contact with the floor surface and their distance is 0
3. each of these items assign materials in turn and in time render get these artifacts, I note that Ray Epsilon 0.0001 4.the same problem occurs and when I object to translate properties invisible in the camera
thank you for your attention hopefully this artifact will be fixed soon .
1. I create three diffuse material gloss material and specular material . All of them, I do oppacity 0 2. distribute the materials for the three models are butt ie 1 the model surface in contact with the floor surface and their distance is 0
3. each of these items assign materials in turn and in time render get these artifacts, I note that Ray Epsilon 0.0001 4.the same problem occurs and when I object to translate properties invisible in the camera
thank you for your attention hopefully this artifact will be fixed soon .
- gabrielefx

- Posts: 1701
- Joined: Wed Sep 28, 2011 2:00 pm
you can have two polygons sharing the same 2d space except when you enable transparency or there is zero thickness. It causes flickering during animations. This is valid also in the rt game engines.
For me this is the rule #2.
For me this is the rule #2.
quad Titan Kepler 6GB + quad Titan X Pascal 12GB + quad GTX1080 8GB + dual GTX1080Ti 11GB