Hi Guys,
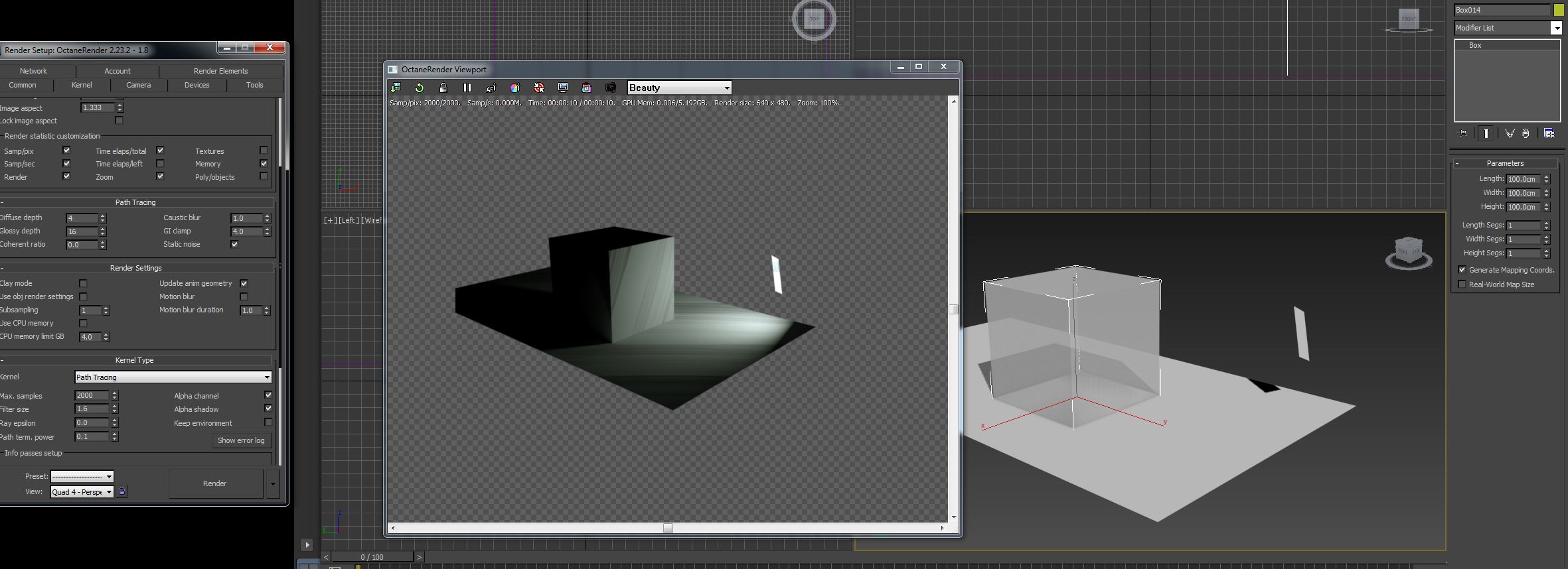
I am getting this weird artifacts on clean geometry when the object is exceeding 100cm ? when I scale it down it look ok (please see image and max file)
is there anyway around this ? We are currently working on a animation that requires extreme scales zooming out from a room to a city view in one camera.
Thanks
Jimmy
Artifacts on geometry please help
Forum rules
Please post only in English in this subforum. For alternate language discussion please go here http://render.otoy.com/forum/viewforum.php?f=18
Please post only in English in this subforum. For alternate language discussion please go here http://render.otoy.com/forum/viewforum.php?f=18
- Attachments
-
- octane render issue.zip
- (17.81 KiB) Downloaded 116 times

