This is too confusing or is it?
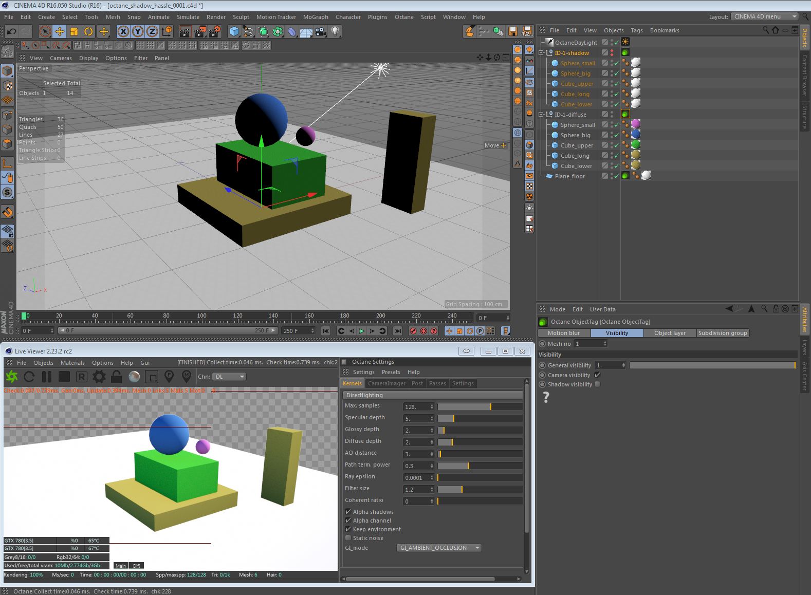
I want to render simple global shadow pass from my scene, but it seems to be impossible. I have few overlapping objects as you can see on sample image, nothing too complex. I want to get all shadow info to be rendered out so I could adjust shadow opacity separately on comp. Problem now is that if I use Octane Object tag, no matter what kind of ID combination, some parts will be cut off so it doesn't cast or receive...
I don't understand it's logic how it should be set so I can get simple shadow pass just like from C4D native render.
Thanks for your assistance!
Shadow pass logic?
Moderators: ChrisHekman, aoktar
- juhatakabe

- Posts: 32
- Joined: Wed Jun 10, 2015 1:22 pm
- Location: Finland
- Attachments
-
- octane_shadow_hassle.c4d.zip
- Sample scene
- (105.24 KiB) Downloaded 216 times
Houdini 21
Win / RTX4090
Mac / M4 Max
Win / RTX4090
Mac / M4 Max
- juhatakabe

- Posts: 32
- Joined: Wed Jun 10, 2015 1:22 pm
- Location: Finland
Have you watched?
http://render.otoy.com/forum/viewforum.php?f=87
http://render.otoy.com/forum/viewforum.php?f=87
Octane For Cinema 4D developer / 3d generalist
3930k / 16gb / 780ti + 1070/1080 / psu 1600w / numerous hw
3930k / 16gb / 780ti + 1070/1080 / psu 1600w / numerous hw
- juhatakabe

- Posts: 32
- Joined: Wed Jun 10, 2015 1:22 pm
- Location: Finland
Yes I have watched those.
It's not problem to get simple two objects working together. Sphere on the floor will work just fine, but when there is more overlapping objects like I sent sample image, I simply can't understand how it should work.
Thanks
It's not problem to get simple two objects working together. Sphere on the floor will work just fine, but when there is more overlapping objects like I sent sample image, I simply can't understand how it should work.
Thanks
Houdini 21
Win / RTX4090
Mac / M4 Max
Win / RTX4090
Mac / M4 Max
Logic simple. Object will not cast shadow to same layerIDs
Octane For Cinema 4D developer / 3d generalist
3930k / 16gb / 780ti + 1070/1080 / psu 1600w / numerous hw
3930k / 16gb / 780ti + 1070/1080 / psu 1600w / numerous hw
- stratified

- Posts: 945
- Joined: Wed Aug 15, 2012 6:32 am
- Location: Auckland, New Zealand
Hi,
What you're trying to do is not possible in Octane. We only catch shadows cast by objects on the active layer on objects in the other layers. In your scene, the green box is part of the active layer so you cannot for example catch the shadows from the spheres hovering over the box. You can work around this by rendering / catching shadows separately.
cheers,
Thomas
What you're trying to do is not possible in Octane. We only catch shadows cast by objects on the active layer on objects in the other layers. In your scene, the green box is part of the active layer so you cannot for example catch the shadows from the spheres hovering over the box. You can work around this by rendering / catching shadows separately.
cheers,
Thomas
- juhatakabe

- Posts: 32
- Joined: Wed Jun 10, 2015 1:22 pm
- Location: Finland
Thanks for your reply,stratified wrote:Hi,
What you're trying to do is not possible in Octane. We only catch shadows cast by objects on the active layer on objects in the other layers. In your scene, the green box is part of the active layer so you cannot for example catch the shadows from the spheres hovering over the box. You can work around this by rendering / catching shadows separately.
cheers,
Thomas
So on my sample scene, there was some random layer IDs because I simply couldn't figure out how to work it out, but do you mean with Octane I can't output shadow pass like C4D native render?
If you don't mind to guide me out how to do that work around you mentioned.
Thanks!
Houdini 21
Win / RTX4090
Mac / M4 Max
Win / RTX4090
Mac / M4 Max
hi,
here is a workaround, you need to play a bit in PS or GIMP to have exactly the same effect:
1. I have changed the hierarchy and used only one object tag with shadow disabled for all the objects except the floor for getting the diffuse channel. 2. I have duplicated the objects, changed the material to diffuse white and hide the original objects to get the pseudo shadow pass. 3. finally in PS, added the shadow pass over the diffuse pass in multiply mode. here is the scene for testing: ciao beppe
here is a workaround, you need to play a bit in PS or GIMP to have exactly the same effect:
1. I have changed the hierarchy and used only one object tag with shadow disabled for all the objects except the floor for getting the diffuse channel. 2. I have duplicated the objects, changed the material to diffuse white and hide the original objects to get the pseudo shadow pass. 3. finally in PS, added the shadow pass over the diffuse pass in multiply mode. here is the scene for testing: ciao beppe

