I work in a 3d printer franchise and everyday I scan people, with cycles I can render the vertex color (atribute node to color)... Is there any way to connect vertex color to Octane?
Thanks in advance.
Vertex Color to material
- Garquitectos

- Posts: 118
- Joined: Tue Feb 12, 2013 1:05 pm
- Location: Málaga, Spain
- Contact:
Octane Render for Archicad, Archicad 16 Spanish, Bimx. - Win 7 64 bits - Intel core i7 870 - 3,30 Ghz, - 12 Gigas Ram - GTX 660 + GTX 650 Ti
http://www.garquitectos.es
http://garquitectos.wordpress.com/
http://www.garquitectos.es
http://garquitectos.wordpress.com/
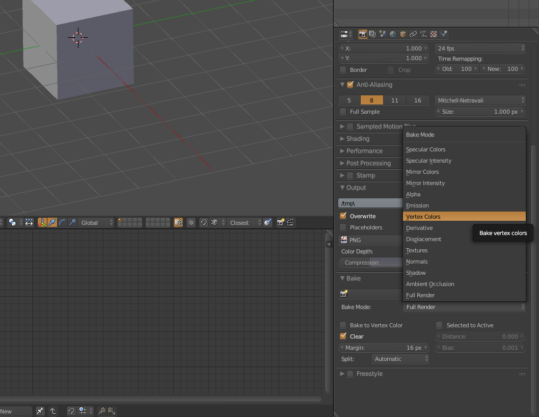
I haven't ever tried this, but maybe baking vertex colors to texture could do the job? When you switch to Blender Render, it becomes available. Plug the baked texture into Octane shader and see what comes out - I'm curious myself
Best,
Szymon
Szymon
i7 5960X | 64GB RAM | Win10 Pro | ASUS X99 Pro mobo | Chieftec 1250W psu
MSI GTX 780 Ti OC 3GB | 2 x GIGABYTE GTX 780 OC 3GB on USB risers | MSI GTX 750 Ti for display
Blender + Octane | C4D + Corona
Flickr profile: http://www.flickr.com/photos/kubicki3d
MSI GTX 780 Ti OC 3GB | 2 x GIGABYTE GTX 780 OC 3GB on USB risers | MSI GTX 750 Ti for display
Blender + Octane | C4D + Corona
Flickr profile: http://www.flickr.com/photos/kubicki3d
- PolderAnimation

- Posts: 380
- Joined: Mon Oct 10, 2011 10:23 am
- Location: Netherlands
- Contact:
I had the same problem last month, I eventually uv'ed all my meshes and did a texture bake, but that was not ideal (cost time).
Win 11 | Dual RTX 5090 | AMD Ryzen 9 9950X| 192GB
- Garquitectos

- Posts: 118
- Joined: Tue Feb 12, 2013 1:05 pm
- Location: Málaga, Spain
- Contact:
Polder... Bake with cycles isnt it? I have baked some scan too but, like you say, its a very time consuming...PolderAnimation wrote:I had the same problem last month, I eventually uv'ed all my meshes and did a texture bake, but that was not ideal (cost time).
Octane Render for Archicad, Archicad 16 Spanish, Bimx. - Win 7 64 bits - Intel core i7 870 - 3,30 Ghz, - 12 Gigas Ram - GTX 660 + GTX 650 Ti
http://www.garquitectos.es
http://garquitectos.wordpress.com/
http://www.garquitectos.es
http://garquitectos.wordpress.com/