[quote][/quote]
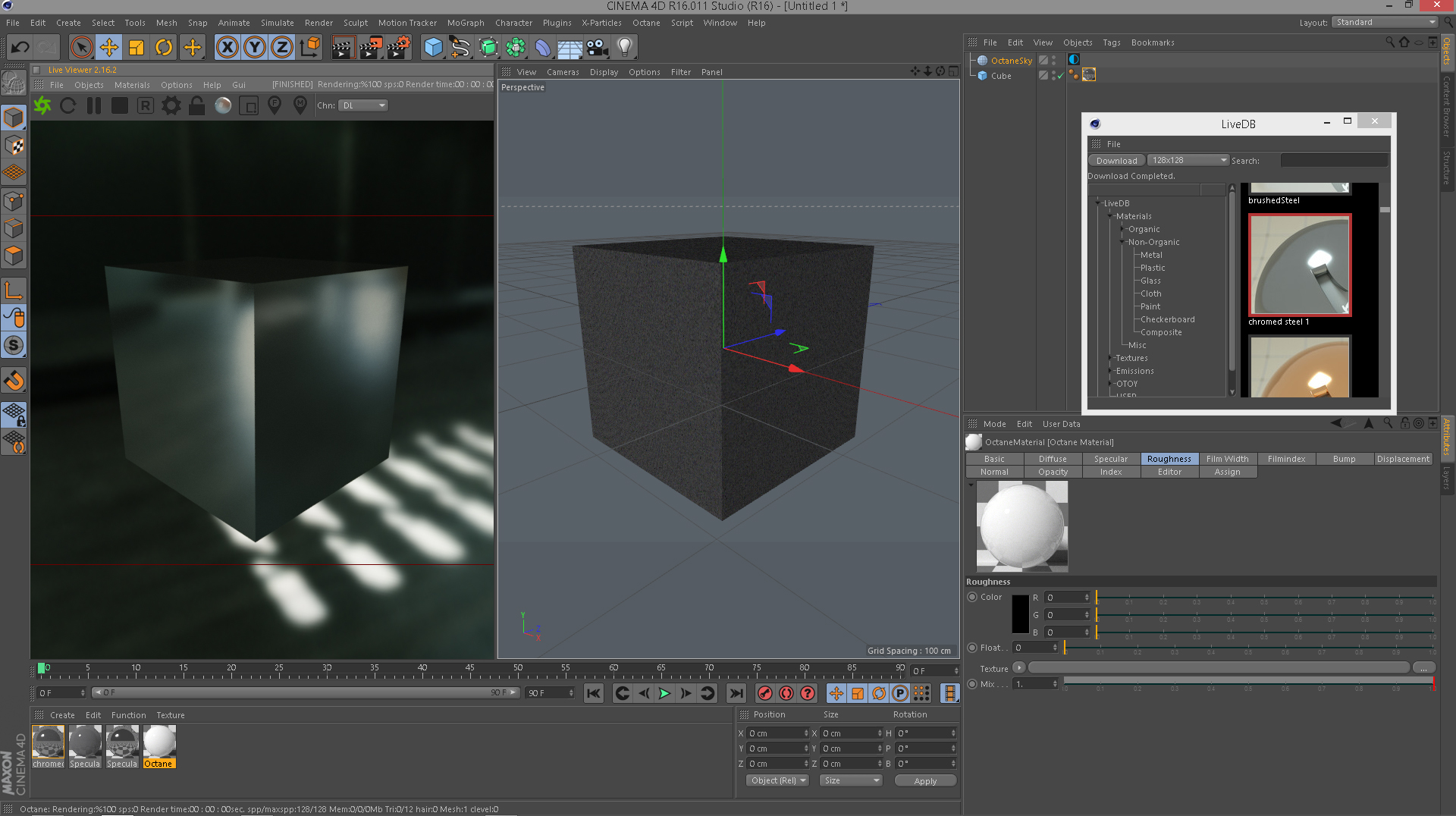
I'm using the chrome steel material right now but it doesn't matter how reflective the material, I always get blurred reflections. is it just a setting I'm missing or is there something wrong with my copy of octane?
AMD FX8120
24gb RAM
EVGA GTX780
EVGA GTX660
Getting blurred reflections
Moderators: ChrisHekman, aoktar
Hi,
Are you using octane materials?
Are you using octane materials?
Octane For Cinema 4D developer / 3d generalist
3930k / 16gb / 780ti + 1070/1080 / psu 1600w / numerous hw
3930k / 16gb / 780ti + 1070/1080 / psu 1600w / numerous hw
Yes
I was following along with some tutorials on the basics of Octane for C4D. Even if I just create a new Octane glossy material the reflections are blurry. The HDRI in the background is blurry as well.
I was following along with some tutorials on the basics of Octane for C4D. Even if I just create a new Octane glossy material the reflections are blurry. The HDRI in the background is blurry as well.
3D Motion Graphics Designer
Intel i9 13900K / 128gb DDR5 / 1 Nvidia 5090 FE / PSU EVGA 1600w / WIN 11
Intel i9 13900K / 128gb DDR5 / 1 Nvidia 5090 FE / PSU EVGA 1600w / WIN 11
- mossberg385t

- Posts: 17
- Joined: Tue May 27, 2014 9:53 pm
- Location: Sarasota, FL
Is roughness at 0?
4930k @ 4.4ghz | 2x EVGA 980 Ti Classified @ 1490mhz | EVGA 1300G2 | Gigabyte x79-UP4 | 250gb 840 EVO boot | 128gb 840 Pro cache| ATTO R680 | G Speed eS Pro 8tb
Cooling: 2x EK FC780-Classy GPU Block | 2x XSPC AX360 | XSPC Photon D5 170 | XSPC Raystorm
Cooling: 2x EK FC780-Classy GPU Block | 2x XSPC AX360 | XSPC Photon D5 170 | XSPC Raystorm
your hdri is blurred. Do you expect unblurred reflection with this source?
Octane For Cinema 4D developer / 3d generalist
3930k / 16gb / 780ti + 1070/1080 / psu 1600w / numerous hw
3930k / 16gb / 780ti + 1070/1080 / psu 1600w / numerous hw
Never see this. What's the resolution of this hdri?CCIDgfx wrote:That's what I'm saying...the hdri I'm using isn't blurred but it is when I put it in the environment channel and I don't know why
Octane For Cinema 4D developer / 3d generalist
3930k / 16gb / 780ti + 1070/1080 / psu 1600w / numerous hw
3930k / 16gb / 780ti + 1070/1080 / psu 1600w / numerous hw
Sorry...you were right...for some reason this pack of HDRI's have a blurred and slightly blurred option...no perfectly clear ones...smh...thank you for all of your help and patience

3D Motion Graphics Designer
Intel i9 13900K / 128gb DDR5 / 1 Nvidia 5090 FE / PSU EVGA 1600w / WIN 11
Intel i9 13900K / 128gb DDR5 / 1 Nvidia 5090 FE / PSU EVGA 1600w / WIN 11
