Hi all.
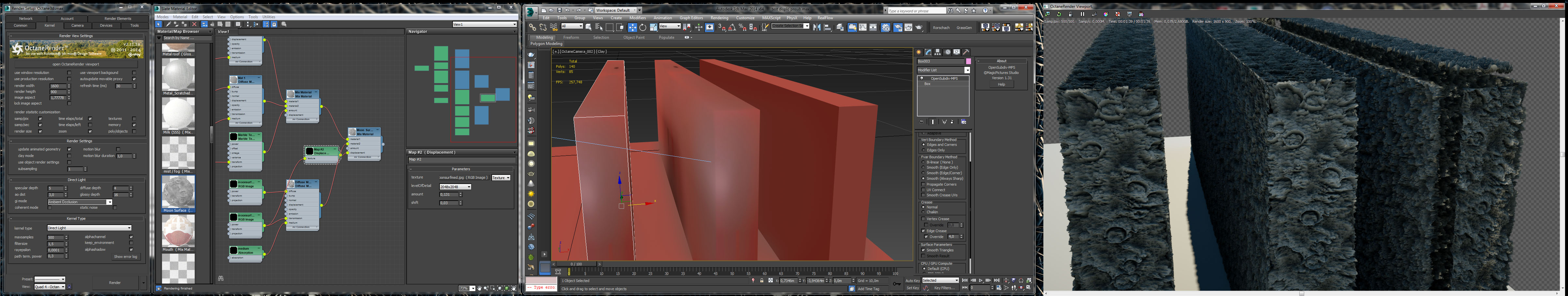
Maybe is too obvious...but I found very useful the opensubdiv modifier for displacement textured materials in walls.
displacement+opensubdiv
Forum rules
Please post only in English in this subforum. For alternate language discussion please go here http://render.otoy.com/forum/viewforum.php?f=18
Please post only in English in this subforum. For alternate language discussion please go here http://render.otoy.com/forum/viewforum.php?f=18
- perro_abombao

- Posts: 89
- Joined: Sun Jun 03, 2012 1:00 am
- Location: Caracas, Venezuela.
its not too obvious, but magic
Thanks for sharing.
YOKO Studio | win 10 64 | i7 5930K GTX 3090 | 3dsmax 2022.3 |