I just saw this today while working on a project. Everything perfectly set up, using lots of emission textures, and then I decide to throw in an Octanelight, and suddenly all of my emission textures disappear. Whats going on?
Here's a sample project file. Turn the Octane Light off and on to see what I'm talking about.
Octanelight overwrites Emission texture?
Moderators: ChrisHekman, aoktar
Download my free Octane resources!
Paper Lantern | Fresh Snow (C4D Only) | Keyboard Displacement Texture | Solar Panel Texture
Mac Pro (2012) | 2x6Core 3.06GHz | 64GB | 1 x Titan Black 6GB
Portfolio: http://www.deltawavefx.com
Paper Lantern | Fresh Snow (C4D Only) | Keyboard Displacement Texture | Solar Panel Texture
Mac Pro (2012) | 2x6Core 3.06GHz | 64GB | 1 x Titan Black 6GB
Portfolio: http://www.deltawavefx.com
can you post two images for conditions? Checked your scene, there is no visible problem.
Octane For Cinema 4D developer / 3d generalist
3930k / 16gb / 780ti + 1070/1080 / psu 1600w / numerous hw
3930k / 16gb / 780ti + 1070/1080 / psu 1600w / numerous hw
Sure. Here is a comparison:
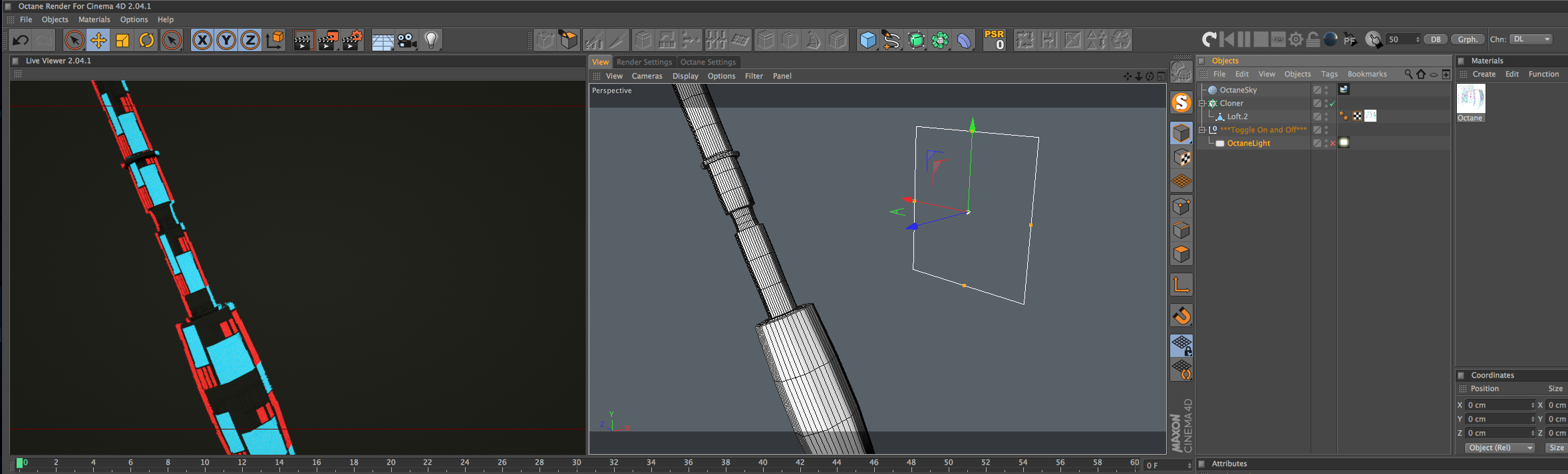
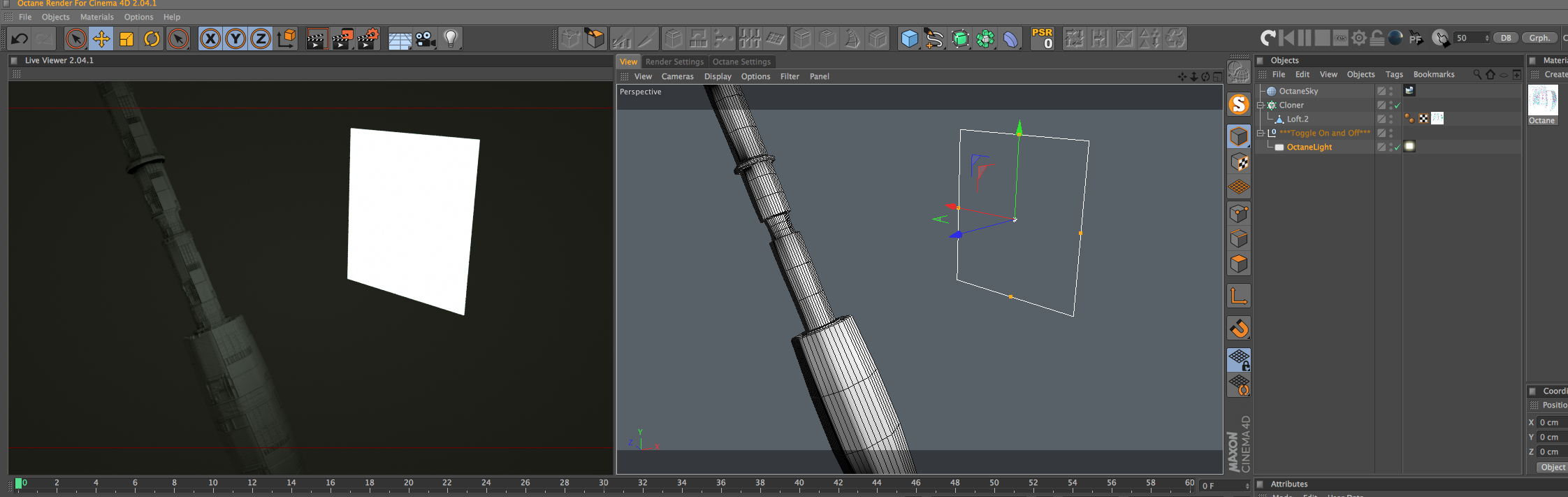
With Octane Light turned off: With Octane Light Turned on: Is there maybe some kind of cache I need to empty maybe? Its very weird, but its consistent. I've closed down C4D and restarted it, and its still there. I've made a fresh scene and it still does it.
With Octane Light turned off: With Octane Light Turned on: Is there maybe some kind of cache I need to empty maybe? Its very weird, but its consistent. I've closed down C4D and restarted it, and its still there. I've made a fresh scene and it still does it.
Download my free Octane resources!
Paper Lantern | Fresh Snow (C4D Only) | Keyboard Displacement Texture | Solar Panel Texture
Mac Pro (2012) | 2x6Core 3.06GHz | 64GB | 1 x Titan Black 6GB
Portfolio: http://www.deltawavefx.com
Paper Lantern | Fresh Snow (C4D Only) | Keyboard Displacement Texture | Solar Panel Texture
Mac Pro (2012) | 2x6Core 3.06GHz | 64GB | 1 x Titan Black 6GB
Portfolio: http://www.deltawavefx.com
Oh, you know what, I may have forgotten to include the texture images with the project file.
Try this project file and see if you get my result. Sorry about that.
Try this project file and see if you get my result. Sorry about that.
- Attachments
-
- Emission_issue.zip
- (138.24 KiB) Downloaded 184 times
Download my free Octane resources!
Paper Lantern | Fresh Snow (C4D Only) | Keyboard Displacement Texture | Solar Panel Texture
Mac Pro (2012) | 2x6Core 3.06GHz | 64GB | 1 x Titan Black 6GB
Portfolio: http://www.deltawavefx.com
Paper Lantern | Fresh Snow (C4D Only) | Keyboard Displacement Texture | Solar Panel Texture
Mac Pro (2012) | 2x6Core 3.06GHz | 64GB | 1 x Titan Black 6GB
Portfolio: http://www.deltawavefx.com
Yes! Reversing Normals works. But, now the Displacement isn't working. There is displacement applied to that texture and the object looks completely smooth. Any ideas? Thanks for your help!
Download my free Octane resources!
Paper Lantern | Fresh Snow (C4D Only) | Keyboard Displacement Texture | Solar Panel Texture
Mac Pro (2012) | 2x6Core 3.06GHz | 64GB | 1 x Titan Black 6GB
Portfolio: http://www.deltawavefx.com
Paper Lantern | Fresh Snow (C4D Only) | Keyboard Displacement Texture | Solar Panel Texture
Mac Pro (2012) | 2x6Core 3.06GHz | 64GB | 1 x Titan Black 6GB
Portfolio: http://www.deltawavefx.com
emission and displacement not working together. It's a limitation of Octane ATM.dotcommer wrote:Yes! Reversing Normals works. But, now the Displacement isn't working. There is displacement applied to that texture and the object looks completely smooth. Any ideas? Thanks for your help!
Octane For Cinema 4D developer / 3d generalist
3930k / 16gb / 780ti + 1070/1080 / psu 1600w / numerous hw
3930k / 16gb / 780ti + 1070/1080 / psu 1600w / numerous hw
Really? Because I've been able to do it before. Thats why i was so confused when I came across this issue. Take a look at this project file, where I use both emission and displacement in the same texture:
- Attachments
-
- Displacement_With_Emission.zip
- (944.15 KiB) Downloaded 205 times
Download my free Octane resources!
Paper Lantern | Fresh Snow (C4D Only) | Keyboard Displacement Texture | Solar Panel Texture
Mac Pro (2012) | 2x6Core 3.06GHz | 64GB | 1 x Titan Black 6GB
Portfolio: http://www.deltawavefx.com
Paper Lantern | Fresh Snow (C4D Only) | Keyboard Displacement Texture | Solar Panel Texture
Mac Pro (2012) | 2x6Core 3.06GHz | 64GB | 1 x Titan Black 6GB
Portfolio: http://www.deltawavefx.com
hmm, i think that you're right. I may missed something on progress of Octane. Ok, check the displacement is activated. Why don't do some simple tests from scratch?
Octane For Cinema 4D developer / 3d generalist
3930k / 16gb / 780ti + 1070/1080 / psu 1600w / numerous hw
3930k / 16gb / 780ti + 1070/1080 / psu 1600w / numerous hw
I found some weird results with my test scene I just made. I've attached it below.
Weirdest thing is that everything works properly if there are at least two OctaneLights in the scene. Also the cloner objects need to have "render instance" turned off, otherwise you get a strange result with only one of the clones with proper rendering textures. I also tried a mix texture and then added displacement to the mix texture (in test_02) but if I do that, it turns off all the emissions again. So bizarre. Try disabling "test_02" and watch what happens to "test_01". I'm guessing there is a render-order issue with Octane at the moment?
Weirdest thing is that everything works properly if there are at least two OctaneLights in the scene. Also the cloner objects need to have "render instance" turned off, otherwise you get a strange result with only one of the clones with proper rendering textures. I also tried a mix texture and then added displacement to the mix texture (in test_02) but if I do that, it turns off all the emissions again. So bizarre. Try disabling "test_02" and watch what happens to "test_01". I'm guessing there is a render-order issue with Octane at the moment?
- Attachments
-
- Displacement_Emissions_Tests.zip
- (573.91 KiB) Downloaded 201 times
Download my free Octane resources!
Paper Lantern | Fresh Snow (C4D Only) | Keyboard Displacement Texture | Solar Panel Texture
Mac Pro (2012) | 2x6Core 3.06GHz | 64GB | 1 x Titan Black 6GB
Portfolio: http://www.deltawavefx.com
Paper Lantern | Fresh Snow (C4D Only) | Keyboard Displacement Texture | Solar Panel Texture
Mac Pro (2012) | 2x6Core 3.06GHz | 64GB | 1 x Titan Black 6GB
Portfolio: http://www.deltawavefx.com

