Hello
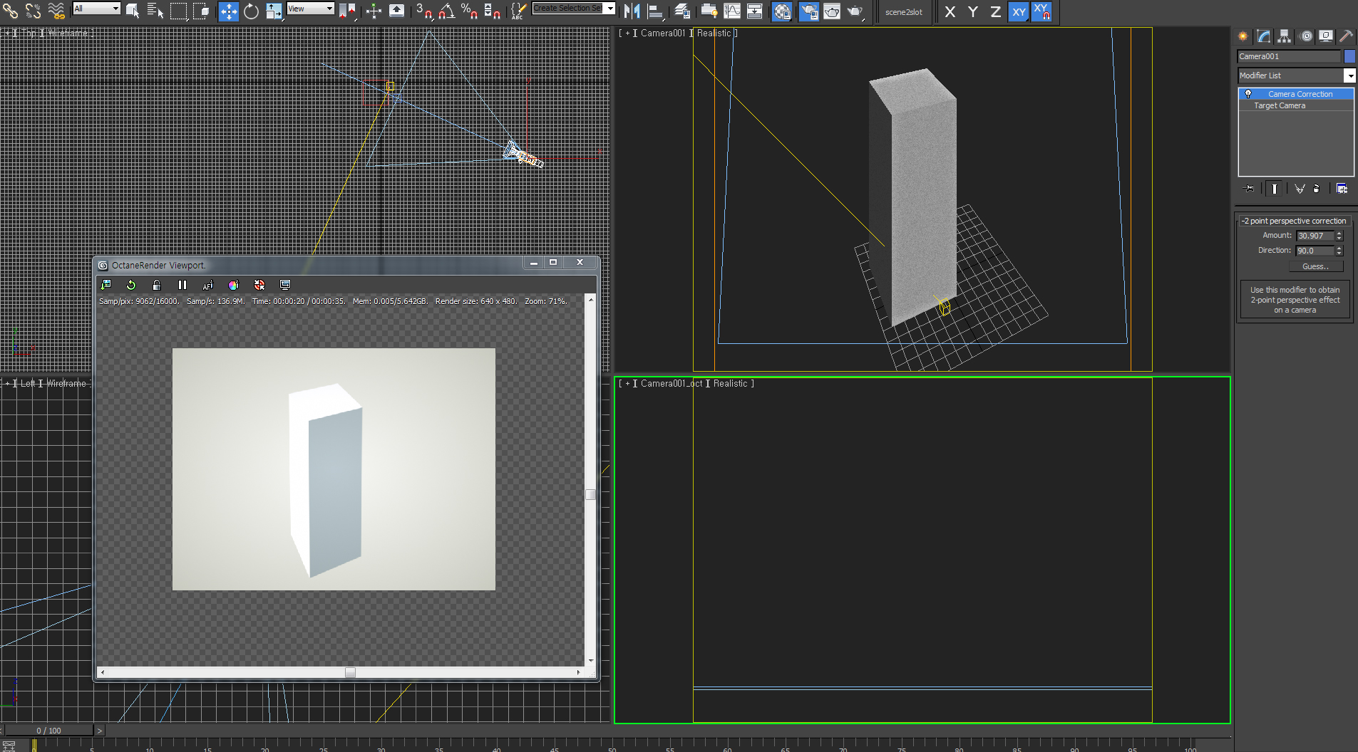
i wrote a simple maxscript that attaches an octane camera to existing max camera which has camera correction on it.
it automatically translates max's camera correction into octane camera's tilt and lensShiftY values.
So you can preview camera correction and animate with standard max camera then render with the created octane camera.
Hope it helps.
p.s. please feel free to modify it if needed
** updated to v0.2 : support max 2014 stereo camera plugin
v0.1: make it more precisely match the max camera.
Camera Correction Trick(updated to v0.2)
Forum rules
Please post only in English in this subforum. For alternate language discussion please go here http://render.otoy.com/forum/viewforum.php?f=18
Please post only in English in this subforum. For alternate language discussion please go here http://render.otoy.com/forum/viewforum.php?f=18
- Attachments
-
- Max2OctaneCamera_v02.zip
- (1.14 KiB) Downloaded 313 times
Last edited by akira on Fri Mar 14, 2014 7:43 pm, edited 4 times in total.
Nice, Thanks! =) I see a lot of Guys will be very happy with this small script =)
- [email protected]

- Posts: 134
- Joined: Tue Jun 01, 2010 12:52 pm
thanks alot!!
Windows 10 64bit, Intel i5, 32gb Ram, 2x nvidia 1080ti, Driver: 390.77
Not tested yet, but thanks in advance, very usefull script.
Can you look at this this post :
http://render.otoy.com/forum/viewtopic. ... 1&start=20
It will be fantastic if you can write a script to make a region render.
Can you look at this this post :
http://render.otoy.com/forum/viewtopic. ... 1&start=20
It will be fantastic if you can write a script to make a region render.
Win7 x64 - 3DSMAX 2019 - 32GB RAM - 1080 TI
Does this work with a Vray camera also?
best,
O
best,
O
WORKSTATION = Win7x64 / Intel Core i7-5930K [email protected] / 32GB ram / Liquid Cooled 4xTitanX /3dsMax 2014 / Octane Max Plug v2.16a / FARM = Intel i7-2600k 3.70GHz (x2 TitanZ) x 14
This is great!
Thanks
Thanks
Octane for 3ds Max v2.21.1 | i7-5930K | 32GB | 1 x GTX Titan Z + 2 x GTX 980 Ti
- jang yoon soo

- Posts: 30
- Joined: Tue Oct 23, 2012 4:46 am