Hi!
Since i´ve upgraded my Computer with a GTX780 (additionaly to a gt440) im not able to render my project!
I get the following error (see image):
OctaneRender™ for Blender 1.27 - 3.1 beta Win [OBSOLETE]
This is nothing to do with GTX780. Just check the nodes that are mentioned in this error message.dafassi wrote:Hi!
Since i´ve upgraded my Computer with a GTX780 (additionaly to a gt440) im not able to render my project!
I get the following error (see image):
Sorry for a noobish question(s) but does OctaneBlender allow for/have shadow catcher mat?
I have been importing camera tracking data (syntheyes python export script) in to blender and have two issues..
1) I Cant work out how to add a shadow catcher mat in octaneblender.
2) While (using blender internal render) the back plate / image plane linked to the camera matches the background perfectly but, when switching to live view with octaneblender rendering the image plane/plate image is not aligned with the 3d scene. I am assuming this is down to focal settings or how octaneblenders camera works differently to blender internal render system?
My work around for this has been to render with Alpha background on and composite the origional footage with the octaneblender footage in Hitfilm ultimate2.
I am happy to provide the script & screen shots/video if you (Jimstar) or anyone else can help with either (or both) issues concerning a shadow catcher mat and getting the camera view to match the 3d camera view?
Many thanks for reading
PS: On a side note: OcatneBlender seems to get stuck on 'waiting for image' if i minimise Blender & then maximise blender again sometimes, Server crashes but restarting either server or octanrblender not currently resolving this! Was fine for 66 frames until minimise/maximise blender?
I have been importing camera tracking data (syntheyes python export script) in to blender and have two issues..
1) I Cant work out how to add a shadow catcher mat in octaneblender.
2) While (using blender internal render) the back plate / image plane linked to the camera matches the background perfectly but, when switching to live view with octaneblender rendering the image plane/plate image is not aligned with the 3d scene. I am assuming this is down to focal settings or how octaneblenders camera works differently to blender internal render system?
My work around for this has been to render with Alpha background on and composite the origional footage with the octaneblender footage in Hitfilm ultimate2.
I am happy to provide the script & screen shots/video if you (Jimstar) or anyone else can help with either (or both) issues concerning a shadow catcher mat and getting the camera view to match the 3d camera view?
Many thanks for reading
PS: On a side note: OcatneBlender seems to get stuck on 'waiting for image' if i minimise Blender & then maximise blender again sometimes, Server crashes but restarting either server or octanrblender not currently resolving this! Was fine for 66 frames until minimise/maximise blender?
- Attachments
http://www.Neil-Isted.com
Intel i7 870/2.93 GHz
RAM 16GB
1x Titan (6GB)
2x GTX 660Ti 2GB
Win10 Pro 64-bit
Carrara 8.5 Pro
Carrara - OR4C
OctaneRender™ for Blender
Ds pro
OR Standalone V4
Poser Plugin
Intel i7 870/2.93 GHz
RAM 16GB
1x Titan (6GB)
2x GTX 660Ti 2GB
Win10 Pro 64-bit
Carrara 8.5 Pro
Carrara - OR4C
OctaneRender™ for Blender
Ds pro
OR Standalone V4
Poser Plugin
Actually, looked in render output folder and it seems to have started at frame 38orion_uk wrote:Was fine for 66 frames until minimise/maximise blender?
- Attachments
-
- Room with a box.rar
- backup version seems ok (room with a box-octaneblender.blend) but, current updated project wont render now (room with a box.blend)
- (391.41 KiB) Downloaded 235 times
http://www.Neil-Isted.com
Intel i7 870/2.93 GHz
RAM 16GB
1x Titan (6GB)
2x GTX 660Ti 2GB
Win10 Pro 64-bit
Carrara 8.5 Pro
Carrara - OR4C
OctaneRender™ for Blender
Ds pro
OR Standalone V4
Poser Plugin
Intel i7 870/2.93 GHz
RAM 16GB
1x Titan (6GB)
2x GTX 660Ti 2GB
Win10 Pro 64-bit
Carrara 8.5 Pro
Carrara - OR4C
OctaneRender™ for Blender
Ds pro
OR Standalone V4
Poser Plugin
Thanks Jimstar, just looking in to it myself.. but if anyone else has ideas regarding a shadow catcher mat or how to re-match the video (back plate projected video, png sequence) to the 3d scene (camera settings i need) then please feel free to chip in 
EDIT:
Btw, might be worth mentioning that I have to import the syntheyes py script in to official blender-2.57b, save the file and then re open it in OctaneBlender. If I try to import directly in to current Octaneblender or current official release then I get script errors due to a change in blender since version 2,57b.
Thought it worth adding this info
EDIT:
Btw, might be worth mentioning that I have to import the syntheyes py script in to official blender-2.57b, save the file and then re open it in OctaneBlender. If I try to import directly in to current Octaneblender or current official release then I get script errors due to a change in blender since version 2,57b.
Thought it worth adding this info
http://www.Neil-Isted.com
Intel i7 870/2.93 GHz
RAM 16GB
1x Titan (6GB)
2x GTX 660Ti 2GB
Win10 Pro 64-bit
Carrara 8.5 Pro
Carrara - OR4C
OctaneRender™ for Blender
Ds pro
OR Standalone V4
Poser Plugin
Intel i7 870/2.93 GHz
RAM 16GB
1x Titan (6GB)
2x GTX 660Ti 2GB
Win10 Pro 64-bit
Carrara 8.5 Pro
Carrara - OR4C
OctaneRender™ for Blender
Ds pro
OR Standalone V4
Poser Plugin
OK, so..Thanks Jimstar, just looking in to it myself.. but if anyone else has ideas regarding a shadow catcher mat or how to re-match the video (back plate projected video, png sequence) to the 3d scene (camera settings i need) then please feel free to chip in
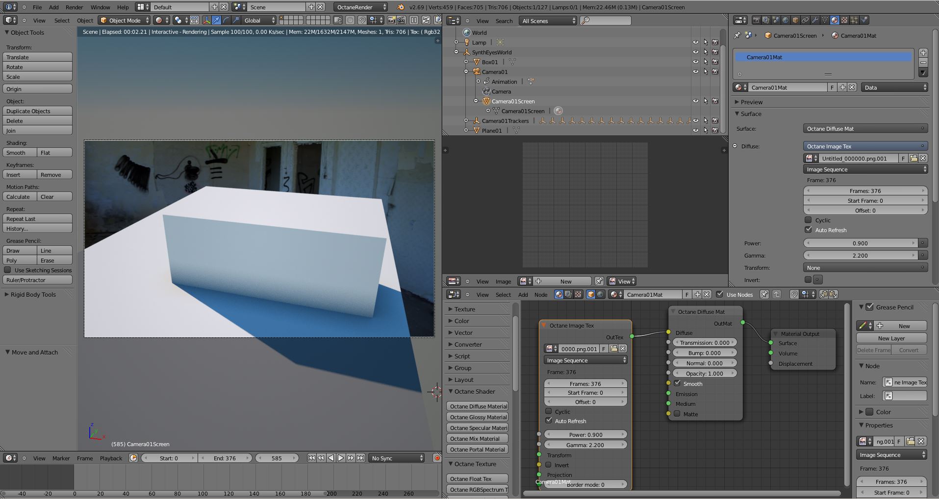
I have managed to get the backplate/video image to match the 3d view of the camera, I had to go in to edit mode with the 'backplate' selected and mark seams and then unwrap the 'backplate' and then manually adjust (scale) the uv to the correct size
Backplate matches, just need to scale floor mesh and compensate for lense distortion & then good to go! Also need that all important info regarding how to make a shadow catcher mat in octaneblender now please Anyone?
Thanks :O)
http://www.Neil-Isted.com
Intel i7 870/2.93 GHz
RAM 16GB
1x Titan (6GB)
2x GTX 660Ti 2GB
Win10 Pro 64-bit
Carrara 8.5 Pro
Carrara - OR4C
OctaneRender™ for Blender
Ds pro
OR Standalone V4
Poser Plugin
Intel i7 870/2.93 GHz
RAM 16GB
1x Titan (6GB)
2x GTX 660Ti 2GB
Win10 Pro 64-bit
Carrara 8.5 Pro
Carrara - OR4C
OctaneRender™ for Blender
Ds pro
OR Standalone V4
Poser Plugin
orion_uk wrote:OK, so..Thanks Jimstar, just looking in to it myself.. but if anyone else has ideas regarding a shadow catcher mat or how to re-match the video (back plate projected video, png sequence) to the 3d scene (camera settings i need) then please feel free to chip in
I have managed to get the backplate/video image to match the 3d view of the camera, I had to go in to edit mode with the 'backplate' selected and mark seams and then unwrap the 'backplate' and then manually adjust (scale) the uv to the correct size
Backplate matches, just need to scale floor mesh and compensate for lense distortion & then good to go! Also need that all important info regarding how to make a shadow catcher mat in octaneblender now please Anyone?
Thanks :O)
Nope, thought I had it then but..
Now the backplate matches the 3d view but the image sequence will not update! As i drag/move through the timeline the backplate constantly displays the 1st frame only and wont move on to the next frame to match the '3d motion' as expected
Going to sleep on this and take another look tomorrow!
- Attachments
http://www.Neil-Isted.com
Intel i7 870/2.93 GHz
RAM 16GB
1x Titan (6GB)
2x GTX 660Ti 2GB
Win10 Pro 64-bit
Carrara 8.5 Pro
Carrara - OR4C
OctaneRender™ for Blender
Ds pro
OR Standalone V4
Poser Plugin
Intel i7 870/2.93 GHz
RAM 16GB
1x Titan (6GB)
2x GTX 660Ti 2GB
Win10 Pro 64-bit
Carrara 8.5 Pro
Carrara - OR4C
OctaneRender™ for Blender
Ds pro
OR Standalone V4
Poser Plugin
Thank you!JimStar wrote:This is nothing to do with GTX780. Just check the nodes that are mentioned in this error message.dafassi wrote:Hi!
Since i´ve upgraded my Computer with a GTX780 (additionaly to a gt440) im not able to render my project!
I get the following error (see image):
As i can see the problem happens when i connect a Image-Texture-Node to the Power-Input of a Textur-Emission-Node.
Im sure this worked in fewer verions.
I have also problems loading some databasematerials.
In example load the "beer" and try to render it.
I get the following error:
WIN7 64bit • 32GB DDR5 RAM • Intel i7 6x4GHz • GeForce GTX780 • Blender
Ok, so found a 'work around' for the image sequence not updating with every advance to the next frame..If not a little crude and in need of fine tunning! For starters the ground plane is not locked down properly so the 'jitter' needs fixing but hay, it was only a test!
1) Render out the octane blender animation with alpha channel & alpha shadows for output format,
2) Add a green floor plane mesh (to simulate a shadow catcher effect in compsiting app),
3) I use hitfilm ultimate2 for comp work, have origional image sequence as 'lower layer' and the octanerenderd animation sequence as 'top layer' and apply a color difference key and add spill removal matte.
Of course this process is not ideal if your scene in octaneblender contains green that you want to keep!
Two things I would like to see in the next build of OctaneBlender
..
1) I would rather see OctaneBlender have its own shadow catcher/ Octane Shader.
2) To have the mesh (plane mesh/any image sequence applied to a mesh) with an animated PNG sequence update with each frame in OctaneBlender.
So why did I post all this?
To show how handy a shadow catcher shader would be in OctaneBlender and to see if Jimstar can either fix the issue of image sequences not progressing/updating OR point me in the right direction if this is user error
Thanks for your time
[youtube]http://www.youtube.com/watch?v=NbhwaD0Pst8&feature=youtu.be[/youtube]
1) Render out the octane blender animation with alpha channel & alpha shadows for output format,
2) Add a green floor plane mesh (to simulate a shadow catcher effect in compsiting app),
3) I use hitfilm ultimate2 for comp work, have origional image sequence as 'lower layer' and the octanerenderd animation sequence as 'top layer' and apply a color difference key and add spill removal matte.
Of course this process is not ideal if your scene in octaneblender contains green that you want to keep!
Two things I would like to see in the next build of OctaneBlender
1) I would rather see OctaneBlender have its own shadow catcher/ Octane Shader.
2) To have the mesh (plane mesh/any image sequence applied to a mesh) with an animated PNG sequence update with each frame in OctaneBlender.
So why did I post all this?
To show how handy a shadow catcher shader would be in OctaneBlender and to see if Jimstar can either fix the issue of image sequences not progressing/updating OR point me in the right direction if this is user error
Thanks for your time
[youtube]http://www.youtube.com/watch?v=NbhwaD0Pst8&feature=youtu.be[/youtube]
http://www.Neil-Isted.com
Intel i7 870/2.93 GHz
RAM 16GB
1x Titan (6GB)
2x GTX 660Ti 2GB
Win10 Pro 64-bit
Carrara 8.5 Pro
Carrara - OR4C
OctaneRender™ for Blender
Ds pro
OR Standalone V4
Poser Plugin
Intel i7 870/2.93 GHz
RAM 16GB
1x Titan (6GB)
2x GTX 660Ti 2GB
Win10 Pro 64-bit
Carrara 8.5 Pro
Carrara - OR4C
OctaneRender™ for Blender
Ds pro
OR Standalone V4
Poser Plugin

