Hi Karba,
the latest Octane for Max release suffers of one issue that I've mentioned several days ago.
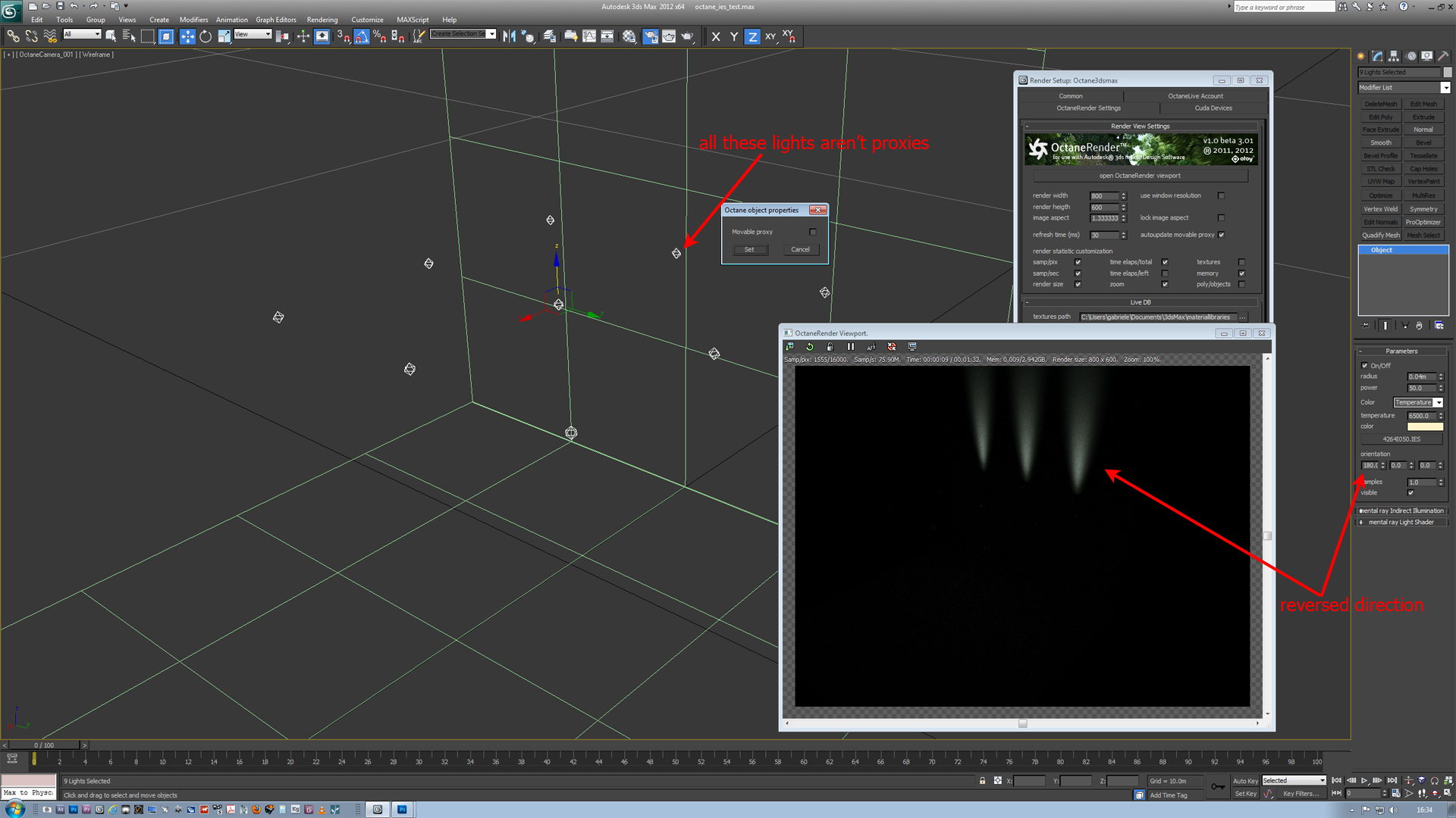
Not proxy lights have photometric ies orientation right.
Proxy lights have photometric ies orientation wrong.
For reference check ies viewer to see how ies lights are oriented.
Regards
3.01 ies issue
Forum rules
Please post only in English in this subforum. For alternate language discussion please go here http://render.otoy.com/forum/viewforum.php?f=18
Please post only in English in this subforum. For alternate language discussion please go here http://render.otoy.com/forum/viewforum.php?f=18
- gabrielefx

- Posts: 1701
- Joined: Wed Sep 28, 2011 2:00 pm