Version 2.21.1

Sub forum for plugin releases

Moderators: ChrisHekman, aoktar

Post Reply
User avatar
aoktar
Octane Plugin Developer
Posts: 16068
Joined: Tue Mar 23, 2010 8:28 pm
Location: Türkiye
Contact:

garytyler wrote:I've moved back to 2.20 because I stop rendering the picture viewer all the time.
Hi all,
really there is a problem on Macosx when trying to stop it. Best movement is to stay with previous version for Macosx. Windows version seems ok. I'm looking for problem.
Octane For Cinema 4D developer / 3d generalist

3930k / 16gb / 780ti + 1070/1080 / psu 1600w / numerous hw
User avatar
aoktar
Octane Plugin Developer
Posts: 16068
Joined: Tue Mar 23, 2010 8:28 pm
Location: Türkiye
Contact:

eightvfx wrote:Hello !

here is a question regarding the RENDER PASSES in latest version.

Geometry are casting shadows, but instances won't, is it normal for now...
And an update of the stand alone, or plugin will fix that later ?
Or is it something complicated to do, and will have to work without for a lot of time.

THANKS FOR ALL THE GREAT WORK YOU PUT OUT THERE !
Yann
The attachment renderpasses_SHADOW_instance_no_shadow_.jpg is no longer available
It's working. can you check again?
Attachments
a1.jpg
Octane For Cinema 4D developer / 3d generalist

3930k / 16gb / 780ti + 1070/1080 / psu 1600w / numerous hw
miohn
Licensed Customer
Posts: 751
Joined: Sun Jun 06, 2010 3:00 pm

I really like that LBSh-Pass which gives me a nice shadow
for compositing and also the LRef-Pass.

So I'm just trying to find out whether this is possible:

Imagine 3 objects grouped in a null, which is animated.
I want to get 3 Masks for each object and I want these
LBSh- and LRef-Passes, to get me the shadow and reflection on the floor,
but for all 3 objects.

I cannot find out, how to set this up, because I only can activate 1 Layer ID.
So I only get the Shadow/LBSh-Pass for one of my objects which has this LayerID assigned.
To assign a objectTag with an LayerID to the null does not seem to work.

Is this possible?

thanks
Mike
User avatar
aoktar
Octane Plugin Developer
Posts: 16068
Joined: Tue Mar 23, 2010 8:28 pm
Location: Türkiye
Contact:

miohn wrote:I really like that LBSh-Pass which gives me a nice shadow
for compositing and also the LRef-Pass.

So I'm just trying to find out whether this is possible:

Imagine 3 objects grouped in a null, which is animated.
I want to get 3 Masks for each object and I want these
LBSh- and LRef-Passes, to get me the shadow and reflection on the floor,
but for all 3 objects.

I cannot find out, how to set this up, because I only can activate 1 Layer ID.
So I only get the Shadow/LBSh-Pass for one of my objects which has this LayerID assigned.
To assign a objectTag with an LayerID to the null does not seem to work.

Is this possible?

thanks
Mike
No, It's limited to one group. I think not possible todo in one render due some bottlenecks
Octane For Cinema 4D developer / 3d generalist

3930k / 16gb / 780ti + 1070/1080 / psu 1600w / numerous hw
miohn
Licensed Customer
Posts: 751
Joined: Sun Jun 06, 2010 3:00 pm

ahh o.k.

thanks for info!
Just in time before I go crazy.

thanks
Mike
User avatar
lucioing
Licensed Customer
Posts: 229
Joined: Wed Feb 19, 2014 4:01 pm
Location: Rome - Italy

aoktar wrote:
lucioing wrote:
emer_pl wrote:Hello Aoktar.

Mac version of plugin crashes C4d every time I try to stop picture viewer render before it hits targeted sample count.
No matter its a big scene or a single cube. Every time I got the perpetual spinning wheel. Doesn't happened before.

Regards
The same, for me...
There is no specification to add... It crash...
And one more thing: If the picture viewer is in most front, the live view doesn't works, but doesn't crash. So I switch to the views and the live view run correctly.
Anyway, thank you for you GREAT job, Ahmet...

L.
what do you mean? While plugin is doing a render in picture viewer?
No, Ahmet... Just a finished picture, to 'copy' the mood... Just think to a render using PT. Now I want render the same scene using AO; of course I have to adjust the exposure, the power of light and the wb... So, I open picture viewer and wok into live view... but it doesn't works. If come back to the views, lv is back to work...

L.
Mac Pro 5.1 -16 GB- 2 x Titan Black 6GB - Titan Z - MacOS Yosemite 10.10.4
User avatar
aoktar
Octane Plugin Developer
Posts: 16068
Joined: Tue Mar 23, 2010 8:28 pm
Location: Türkiye
Contact:

Hi Mac folks, please don't post Macosx problems.
It has weird issues, cannot understand yet the problem. I have removed from download link. Please stay back with your latest stabile version.

Sorry for confusion, that's my bad to release it without testing enough.
Octane For Cinema 4D developer / 3d generalist

3930k / 16gb / 780ti + 1070/1080 / psu 1600w / numerous hw
eightvfx
Licensed Customer
Posts: 40
Joined: Thu Jun 26, 2014 6:36 pm

hello !

thanks for the reply.

here are some scenes for your expertise and curiosity.

one is a simplified version of the one with instances not working for you to look at.
and 2 others that i have just quickly created this morning to try the instances problem.

first one > yes > instance are working...
second one > no shadows passes are working.

weird..

>>
Attachments
scenes.rar
(1.72 MiB) Downloaded 278 times
User avatar
aoktar
Octane Plugin Developer
Posts: 16068
Joined: Tue Mar 23, 2010 8:28 pm
Location: Türkiye
Contact:

eightvfx wrote:hello !

thanks for the reply.

here are some scenes for your expertise and curiosity.

one is a simplified version of the one with instances not working for you to look at.
and 2 others that i have just quickly created this morning to try the instances problem.

first one > yes > instance are working...
second one > no shadows passes are working.

weird..

>>
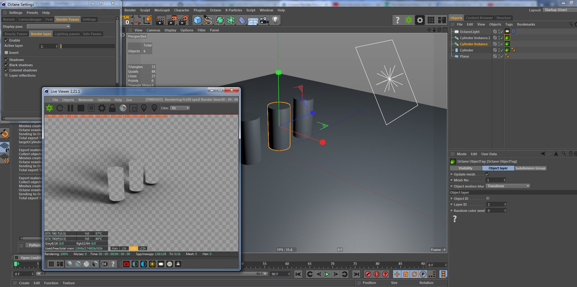
in cubes scene, your mistake is that. You should set renderlayers=2. Because defaultly all objects are in group 1. You can't cast the shadows over same group.

Second unworking scene is working here. Check my modified scene. Also don't think this version is %100 perfect. I need more time get feedbacks and test it in production environment. We will try to make it fully ready for production environment.
Attachments
01_test_for_aoktar_instances_not_working-1.zip
(3.24 MiB) Downloaded 297 times
Octane For Cinema 4D developer / 3d generalist

3930k / 16gb / 780ti + 1070/1080 / psu 1600w / numerous hw
everything
Licensed Customer
Posts: 44
Joined: Fri Nov 15, 2013 2:47 pm
Contact:

hello!
I've noticed that every time you open c4d and work, then close it and open it again the vram doesn't empty so every time there is less available.
The only way to "empty" it is rebooting the system.

thanks for the great work!
Mac Pro 5,1 (Mid 2010) / 2 x 2,66 GHz 6-Core Intel Xeon / Nvidia GTX 780 6GB + GTX TITAN X 12GB / 24GB RAM / OS X 10.10.2 / C4D R16 / Octane Standalone 2.22 / OctaneC4D 2.21.1

www.everything.is
Post Reply

Return to “Releases”