At the moment, octane does not have directional light support. I do not mean IES, but directional plane and disc lights. Vray, Corona, Fstorm, and probably more, all have directional plane and disc lights, and it makes life so much easier. Do you plan on adding this functionality? If so, when? It can't be soon enough. Currently using IES for any sort of directional light adds so much noise into my scenes, that they become almost un-usable, and then I have to waste hours trying to balance light samples across all of the lights in my scene so that the noise clears up some what faster. Hopefully this will be added soon.
Thank you!
Directional Plane and Disc Lights
- paride4331

- Posts: 3929
- Joined: Fri Sep 18, 2015 7:19 am
Hi DartFrog,
why not use black body emission or texture emission, what is not functional with them?
Regards
Paride
why not use black body emission or texture emission, what is not functional with them?
Regards
Paride
2 x Evga Titan X Hybrid / 3 x Evga RTX 2070 super Hybrid
How exactly would you control the angle of direction of a plane or disc light using the Black body or texture emission? In most other engines it is way easier and user friendly. I've attached a screenshot to display what I mean. In the vray example, the angle is controlled by a linear value from 0-1. In other engines It's in degrees. Either is fine just as long as the functionality is there and clear.
Thank you
Thank you
- paride4331

- Posts: 3929
- Joined: Fri Sep 18, 2015 7:19 am
Hi DartFrog,
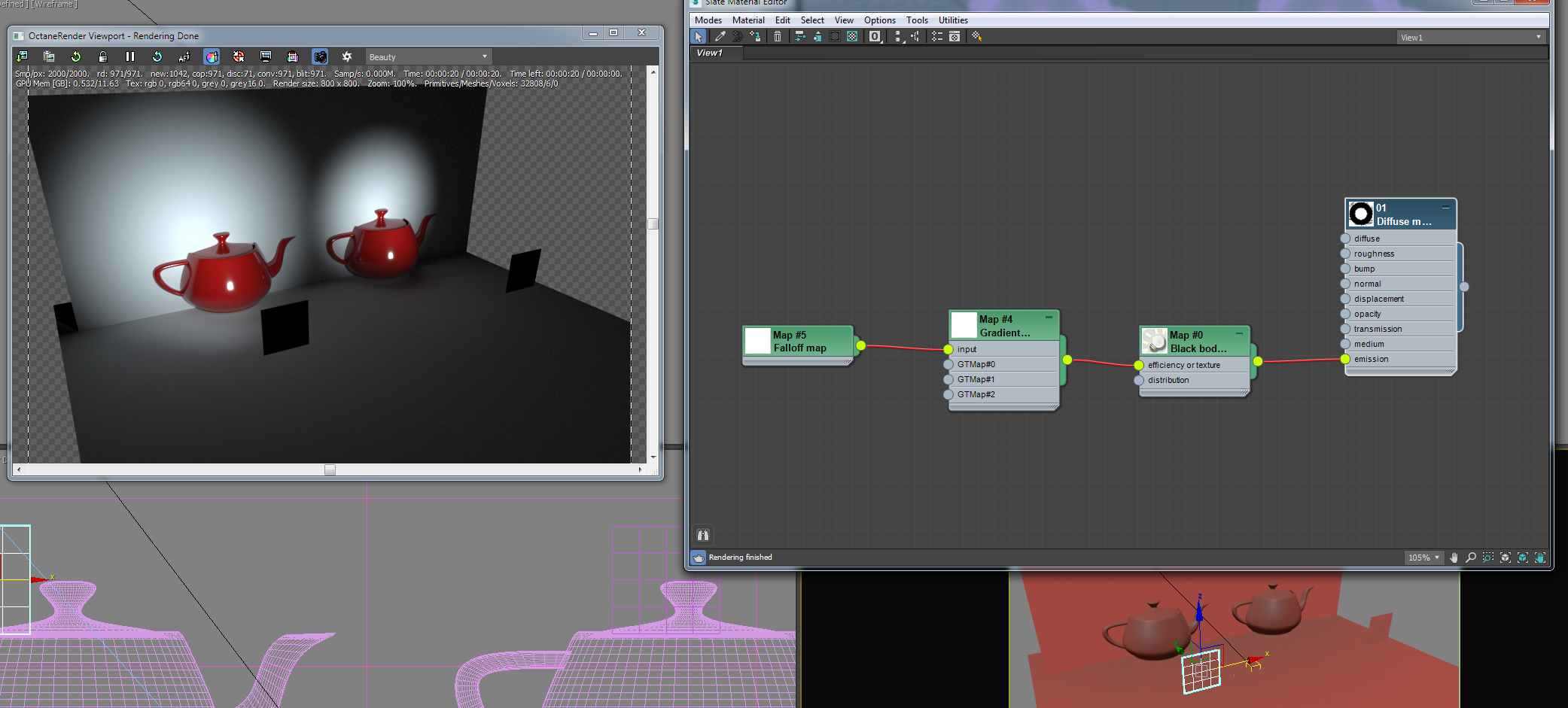
you could use this solution, without using IES, customizable and noise free.
Regards
Paride
you could use this solution, without using IES, customizable and noise free.
Regards
Paride
- Attachments
-
- lux.zip
- (88.81 KiB) Downloaded 339 times
2 x Evga Titan X Hybrid / 3 x Evga RTX 2070 super Hybrid
Also, would you be able to post the settings you used in the falloff, gradient texture, black body, and material? I'm attempting this in a scene and I can't quite get this working. Thank you!paride4331 wrote:Hi DartFrog,
you could use this solution, without using IES, customizable and noise free.
Regards
Paride
- paride4331

- Posts: 3929
- Joined: Fri Sep 18, 2015 7:19 am
