UltraScatter and Voxelizer?
Moderator: BK
Forum rules
Please keep character renders sensibly modest, please do not post sexually explicit scenes of characters.
Please keep character renders sensibly modest, please do not post sexually explicit scenes of characters.
- Spectralis

- Posts: 561
- Joined: Thu Jun 06, 2013 10:21 pm
Is the OcDS plugin able to handle instancing now because I'm interested in buying UltraScatter, a new instancing script? I'm also interested in Voxelizer but not sure if it would work with the OcDS plugin.
ASUS Maximus VI Extreme, i7 3770k, 32GB RAM, 4 x GTX760 4GB, Win 8.1 x64.
It seems nobody knows the answers to your questions.
Too bad as I am also keen to know if UltraScatter and Octane Render for DAZ Studio are compatible.
What I do know is that the 'instance Groups' in Howie Farkes' Harpwood Trail for DAZ Studio (which was created using Ultra Scatter) are not.
In order to render the instances inside those groups they have to be broken up in the scene tab in Studio.
Depending on the number of instances inside those groups this breaking up can take anything between five minutes and, well, forever.
I tried to break up one group of violets, and after more than eight hours it still was not ready, so I quit trying.
The trees and grasses didn't take quite that long, so I could render them allright.
So for now I can only assume UltraScatter is no good for LARGE numbers of instances, unless there's a way to avoid creating those groups, OR unless our Octane plugin gets fixed so it can reach inside them.
For this reason I tried 'Phantom Scatter' for Octane Render Standalone today with this scene (exported as .ocs from DAZ Studio), and on the first try it worked absolutely great!
Even copy-pasting the original texture settings onto the added instances based on the .csv file generated by Phantom Scatter worked, so after only a few clicks I was rendering (very very slowly) a scene with 4000 extra little violet plants!
I very much dislike to be forced to have an active internet connection to be able to use Phantom Scatter, but if it works, and nothing better is available, I think I'll just have to put up with that.
Cheers!
Erik
Too bad as I am also keen to know if UltraScatter and Octane Render for DAZ Studio are compatible.
What I do know is that the 'instance Groups' in Howie Farkes' Harpwood Trail for DAZ Studio (which was created using Ultra Scatter) are not.
In order to render the instances inside those groups they have to be broken up in the scene tab in Studio.
Depending on the number of instances inside those groups this breaking up can take anything between five minutes and, well, forever.
I tried to break up one group of violets, and after more than eight hours it still was not ready, so I quit trying.
The trees and grasses didn't take quite that long, so I could render them allright.
So for now I can only assume UltraScatter is no good for LARGE numbers of instances, unless there's a way to avoid creating those groups, OR unless our Octane plugin gets fixed so it can reach inside them.
For this reason I tried 'Phantom Scatter' for Octane Render Standalone today with this scene (exported as .ocs from DAZ Studio), and on the first try it worked absolutely great!
Even copy-pasting the original texture settings onto the added instances based on the .csv file generated by Phantom Scatter worked, so after only a few clicks I was rendering (very very slowly) a scene with 4000 extra little violet plants!
I very much dislike to be forced to have an active internet connection to be able to use Phantom Scatter, but if it works, and nothing better is available, I think I'll just have to put up with that.
Cheers!
Erik
EDITED RESPONSE: Instancing in the plugin appears to works, although not absolutely flawlessly (for example there appears to be some issues with updates being applied). If UltraScatter and Voxelizer are creating instances of meshes inside DAZStudio (which I think they probably are), they may work in the current version of the plugin - however you might need to force refresh the scene in some cases.Is the OcDS plugin able to handle instancing now because I'm interested in buying UltraScatter, a new instancing script? I'm also interested in Voxelizer but not sure if it would work with the OcDS plugin.
Paul
Win7/Win10/Mavericks/Mint 17 - GTX550Ti/GT640M
Octane Plugin Support : Poser, ArchiCAD, Revit, Inventor, AutoCAD, Rhino, Modo, Nuke
Pls read before submitting a support question
Octane Plugin Support : Poser, ArchiCAD, Revit, Inventor, AutoCAD, Rhino, Modo, Nuke
Pls read before submitting a support question
- Spectralis

- Posts: 561
- Joined: Thu Jun 06, 2013 10:21 pm
Thanks for the feedback. I think I'll wait awhile until both scripts are on sale before trying them out. The reason I asked was because I tried using Instancing + but the instances didn't seem to appear in OcDS. I was also disappointed about the Howie Farkes scene not working in the plugin. I'll experiment again with the latest version of OcDS v3.
ASUS Maximus VI Extreme, i7 3770k, 32GB RAM, 4 x GTX760 4GB, Win 8.1 x64.
Again, Howie Farkes' Harpwood Trail for DAZ Studio does work with the Octane for DAZ Studio plugin, it's just that the plugin cannot see the instances inside the default groups that contain them.
It would be very nice if the plugin could be improved in a way that these groups are no longer a problem.
For now you'll have to break up those groups first, and then those instances render just fine.
Groups that contain a very large number of instances take an absurd long time to break up, and the scene tab becomes a mess, so that's not an ideal solution.
Here's an example of a Harpwood Trail test render from OcDS:
http://erik-nl.deviantart.com/art/Harpw ... -623867182
And here is one 'enhanced' with 4000 Phantom Scatter plants rendered in Octane Standalone:
http://erik-nl.deviantart.com/art/Harpw ... -626480487
Cheers!
Erik
It would be very nice if the plugin could be improved in a way that these groups are no longer a problem.
For now you'll have to break up those groups first, and then those instances render just fine.
Groups that contain a very large number of instances take an absurd long time to break up, and the scene tab becomes a mess, so that's not an ideal solution.
Here's an example of a Harpwood Trail test render from OcDS:
http://erik-nl.deviantart.com/art/Harpw ... -623867182
And here is one 'enhanced' with 4000 Phantom Scatter plants rendered in Octane Standalone:
http://erik-nl.deviantart.com/art/Harpw ... -626480487
Cheers!
Erik
- Spectralis

- Posts: 561
- Joined: Thu Jun 06, 2013 10:21 pm
It works but not out of the box and, as you point out, it's a huge amount of work to set it up correctly in OcDS. For me that's a creativity killer. I don't mind putting a lot of work into setting up a scene just right but when I have to do that to get a scene I bought to work as intended then I loose patience. The contrast between the OcDS and Phantom Scatter images in terms of rendering the scene as intended is pretty significant.
ASUS Maximus VI Extreme, i7 3770k, 32GB RAM, 4 x GTX760 4GB, Win 8.1 x64.
If there is a specific instancing function not working in the plugin, can you pls post a simple sample scene (using cubes) which demonstrates the problem, and I will take a closer look.
Paul
Paul
Win7/Win10/Mavericks/Mint 17 - GTX550Ti/GT640M
Octane Plugin Support : Poser, ArchiCAD, Revit, Inventor, AutoCAD, Rhino, Modo, Nuke
Pls read before submitting a support question
Octane Plugin Support : Poser, ArchiCAD, Revit, Inventor, AutoCAD, Rhino, Modo, Nuke
Pls read before submitting a support question
- Spectralis

- Posts: 561
- Joined: Thu Jun 06, 2013 10:21 pm
Ok, I'll try another test using cubes with Instancing + and report back in the next few days. I'll buy Ultrascatter and test this in the same way too. If I encounter any problems I'll send you the project files to see if you can replicate the problem and fix it.
ASUS Maximus VI Extreme, i7 3770k, 32GB RAM, 4 x GTX760 4GB, Win 8.1 x64.
Hi Paul,
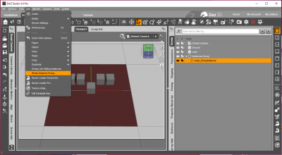
The Octane Plugin is not reading the instances grouped properly using the "Group like Sibling Instances" menu item under the Edit menu.
Here are the steps to reproduce it.
1. Add a Cube to an empty DAZ scene.
2. Click the "Create new node Instances" icon and set it to 5.
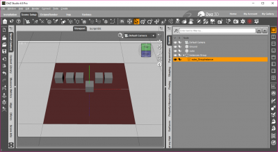
Both DAZ Viewport and Octane Viewport show 6 Cubes each. The one in front is the original cube and the back row is the instances. 3. Select all the 5 instances in the scene panel and click "Group Like Sibling Instances" under the Edit menu. 4. DAZ Viewport continues to show 6 cubes and in the scene tab it shows the grouped "cube_GroupInstance" But Octane Viewport now shows only 2 cubes: Now it may be because the Octane plugin is wrongly reading the coordinates and rendering them all at the same place instead of taking the individual coordinates of each cube like DAZ is doing or it may it is actually not seeing the other cubes.
If I select "Break Instance Group" under the Edit menu, the 6 cubes then immediately become visible in the Octane viewport. I am attaching the DAZ scene files. Hope it helps you to debug this issue. If I use UltraScatter, the grouped instances do not show in Octane Viewport or maybe they all are being rendered at the original object position hence not 'appearing'. Hope this helps you to debug and fix the issue.
Regards,
Rajib
The Octane Plugin is not reading the instances grouped properly using the "Group like Sibling Instances" menu item under the Edit menu.
Here are the steps to reproduce it.
1. Add a Cube to an empty DAZ scene.
2. Click the "Create new node Instances" icon and set it to 5.
Both DAZ Viewport and Octane Viewport show 6 Cubes each. The one in front is the original cube and the back row is the instances. 3. Select all the 5 instances in the scene panel and click "Group Like Sibling Instances" under the Edit menu. 4. DAZ Viewport continues to show 6 cubes and in the scene tab it shows the grouped "cube_GroupInstance" But Octane Viewport now shows only 2 cubes: Now it may be because the Octane plugin is wrongly reading the coordinates and rendering them all at the same place instead of taking the individual coordinates of each cube like DAZ is doing or it may it is actually not seeing the other cubes.
If I select "Break Instance Group" under the Edit menu, the 6 cubes then immediately become visible in the Octane viewport. I am attaching the DAZ scene files. Hope it helps you to debug this issue. If I use UltraScatter, the grouped instances do not show in Octane Viewport or maybe they all are being rendered at the original object position hence not 'appearing'. Hope this helps you to debug and fix the issue.
Regards,
Rajib
Windows 10 Pro i9-9980XE 128GB RAM|4 x Titan RTX
Houdini 18.5(2020.2.1.2)|Cinema C4D R26|Daz Studio Pro 4.21.0.5(Octane 2021.1.6.83)
NVIDIA 460.89 Studio Standard
Houdini 18.5(2020.2.1.2)|Cinema C4D R26|Daz Studio Pro 4.21.0.5(Octane 2021.1.6.83)
NVIDIA 460.89 Studio Standard
Hi Paul,rajib wrote:Hi Paul,
The Octane Plugin is not reading the instances grouped properly using the "Group like Sibling Instances" menu item under the Edit menu.
I am using DAZ 4.9.2.70 Pro with Octane Plug 3.4.4.28.
Windows 10 Pro i9-9980XE 128GB RAM|4 x Titan RTX
Houdini 18.5(2020.2.1.2)|Cinema C4D R26|Daz Studio Pro 4.21.0.5(Octane 2021.1.6.83)
NVIDIA 460.89 Studio Standard
Houdini 18.5(2020.2.1.2)|Cinema C4D R26|Daz Studio Pro 4.21.0.5(Octane 2021.1.6.83)
NVIDIA 460.89 Studio Standard
