- - -
Update / Edit:
Bug Description:
When you load saved .duf scene files in some cases the images are missing from OcDS image nodes.
This error happens when
- images located in DAZ Studio resources, runtime or library locations are assigned to any OcDS Image nodes
Example library and resources locations:
D:\USERNAME\Documents\DAZ 3D\Studio\My DAZ Connect Library\data\cloud\SKUNUMBER\runtime\textures\ARTISTNAME\PRODUCTNAME
C:\Program Files\DAZ 3D\DAZStudio4 Public Build\shaders\iray\resources
This error does not happen when
- images are located anywhere else on the hard disk outside of DAZ Studio directories
- - -
- - -
The random behaviour of not loading some images in the HDR texture environment was present in all the latest OcDS releases.
- - -
Attached Test Scene Example:
DTHDR-RuinsB-500.hdr included in the official DAZ Studio 4.9 resources fails to load.
C:\Program Files\DAZ 3D\DAZStudio4 Public Build\shaders\iray\resources
- - -
An excel sheet with more information in which cases images load and in which not.
Conclusion of those samples:
Files in DAZ3D directories did not load.
D:\USERNAME\Documents\DAZ 3D\Studio\My DAZ Connect Library\data\cloud\SKUNUMBER\runtime\textures\ARTISTNAME\PRODUCTNAME
C:\Program Files\DAZ 3D\DAZStudio4 Public Build\shaders\iray\resources
Files in videocopilot directories did load.
- - -
Added a zip file with
- excel sheet
- failed test scene as .duf
BUG: images located in DAZ libraries missing on scene load
Moderator: BK
Forum rules
Please keep character renders sensibly modest, please do not post sexually explicit scenes of characters.
Please keep character renders sensibly modest, please do not post sexually explicit scenes of characters.
- linvanchene

- Posts: 783
- Joined: Mon Mar 25, 2013 10:58 pm
- Location: Switzerland
- Attachments
-
- HDR environment loading test v1001.zip
- (59 KiB) Downloaded 383 times
Last edited by linvanchene on Sun Feb 28, 2016 2:31 am, edited 11 times in total.
Win 10 Pro 64bit | Rendering: 2 x ASUS GeForce RTX 2080 Ti TURBO | Asus RTX NVLink Bridge 4-Slot | Intel Core i7 5820K | ASUS X99-E WS| 64 GB RAM
FAQ: OctaneRender for DAZ Studio - FAQ link collection
FAQ: OctaneRender for DAZ Studio - FAQ link collection
- linvanchene

- Posts: 783
- Joined: Mon Mar 25, 2013 10:58 pm
- Location: Switzerland
linvanchene wrote:
Mostly files from DAZ3D do not load and all videocopilot files did load.
Update / Edit:
removed speculation.
- - -
Test:
I moved DTHDR-RuinsB-500.hdr that previously failed on scene load into one of the Videocopilot folders:
D:\USERNAME\Documents\VideoCopilot\Materials\Environment\V1_Environment
Now the same file that used to fail loading from a DAZ3D directory does load properly!
- - -
Same behaviour with the previously failing
dt-yosemitehdr4.tif
oot_hdrispace01.hdr
This means all three files that failed to load from either
D:\USERNAME\Documents\DAZ 3D\Studio\My DAZ Connect Library\data\cloud\SKUNUMBER\runtime\textures\ARTISTNAME\PRODUCTNAME
C:\Program Files\DAZ 3D\DAZStudio4 Public Build\shaders\iray\resources
loaded completely fine on scene load when placed in a non DAZ3D directory.
- - -
Side Note:
DAZ Studio uses relative paths for all official installations.
This means users can move their "library" or "runtime" as long as they do not change the file location inside that library or runtime structure.
The idea of .duf files is to save all scene assets as references.
Scene files in .duf format can be shared with other users.
Other users can load the scene as long as all files remain in the official install locations.
As far as I am aware OctaneRender file information always used absolute paths.
This had the downside that artists like redspec had to place textures in absolute locations like: C:/Redspec
Maybe it was tried to integrate relative paths in OcDS but this work was not completed and now files saved in official DAZ Studio paths and libraries fail to load?
Last edited by linvanchene on Sun Feb 28, 2016 1:11 am, edited 4 times in total.
Win 10 Pro 64bit | Rendering: 2 x ASUS GeForce RTX 2080 Ti TURBO | Asus RTX NVLink Bridge 4-Slot | Intel Core i7 5820K | ASUS X99-E WS| 64 GB RAM
FAQ: OctaneRender for DAZ Studio - FAQ link collection
FAQ: OctaneRender for DAZ Studio - FAQ link collection
- linvanchene

- Posts: 783
- Joined: Mon Mar 25, 2013 10:58 pm
- Location: Switzerland
After the previous tests I started to suspect that any kind of images located in DAZ Studio library locations that are assigned to OcDS image nodes are missing when loading the scenes again.
Test 1 walnut texture from official DAZ Studio resources:
C:\Program Files\DAZ 3D\DAZStudio4 Public Build\shaders\iray\resources
- - -
Test 2 stone1 texture from product SKU 22645 Homestyle Iray Shaders in defined Library location
This can be reproduced with any kind of product that is located in the defined DAZ Studio libraries
D:\USERNAME\Documents\DAZ 3D\Studio\My DAZ Connect Library\data\cloud\SKUNUMBER\runtime\textures\ARTISTNAME\PRODUCTNAME
Conclusion:
This error happens when
- images located in DAZ Studio resources, runtime or library locations are assigned to any OcDS Image nodes
Example library and resources locations:
D:\USERNAME\Documents\DAZ 3D\Studio\My DAZ Connect Library\data\cloud\SKUNUMBER\runtime\textures\ARTISTNAME\PRODUCTNAME
C:\Program Files\DAZ 3D\DAZStudio4 Public Build\shaders\iray\resources
This error does not happen when
- images are located anywhere else on the hard disk outside of DAZ Studio directories
- - -
Test 1 walnut texture from official DAZ Studio resources:
C:\Program Files\DAZ 3D\DAZStudio4 Public Build\shaders\iray\resources
- - -
Test 2 stone1 texture from product SKU 22645 Homestyle Iray Shaders in defined Library location
This can be reproduced with any kind of product that is located in the defined DAZ Studio libraries
D:\USERNAME\Documents\DAZ 3D\Studio\My DAZ Connect Library\data\cloud\SKUNUMBER\runtime\textures\ARTISTNAME\PRODUCTNAME
Conclusion:
This error happens when
- images located in DAZ Studio resources, runtime or library locations are assigned to any OcDS Image nodes
Example library and resources locations:
D:\USERNAME\Documents\DAZ 3D\Studio\My DAZ Connect Library\data\cloud\SKUNUMBER\runtime\textures\ARTISTNAME\PRODUCTNAME
C:\Program Files\DAZ 3D\DAZStudio4 Public Build\shaders\iray\resources
This error does not happen when
- images are located anywhere else on the hard disk outside of DAZ Studio directories
- - -
Last edited by linvanchene on Sun Feb 28, 2016 2:34 am, edited 4 times in total.
Win 10 Pro 64bit | Rendering: 2 x ASUS GeForce RTX 2080 Ti TURBO | Asus RTX NVLink Bridge 4-Slot | Intel Core i7 5820K | ASUS X99-E WS| 64 GB RAM
FAQ: OctaneRender for DAZ Studio - FAQ link collection
FAQ: OctaneRender for DAZ Studio - FAQ link collection
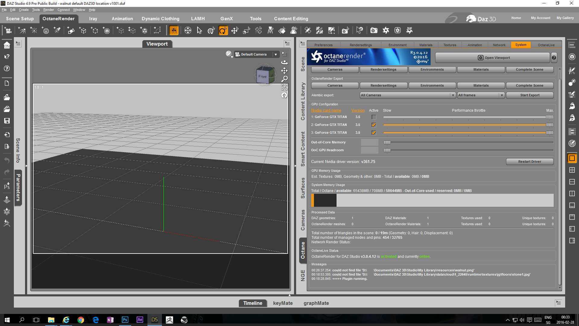
What does the Octane Log (System->Messages panel) report pls?
Paul
Paul
Win7/Win10/Mavericks/Mint 17 - GTX550Ti/GT640M
Octane Plugin Support : Poser, ArchiCAD, Revit, Inventor, AutoCAD, Rhino, Modo, Nuke
Pls read before submitting a support question
Octane Plugin Support : Poser, ArchiCAD, Revit, Inventor, AutoCAD, Rhino, Modo, Nuke
Pls read before submitting a support question
- linvanchene

- Posts: 783
- Joined: Mon Mar 25, 2013 10:58 pm
- Location: Switzerland
update / edit:
added more information about library locations and naming options in DAZ Studio in general in a separate thread
Case Custom Library Name - stone1:
D:\USERNAME\Documents\DAZ 3D\Studio\My DAZ Connect Library\data\cloud\1_22645\runtime\textures\jg\floors\stone1.jpg
The error message reads:
Could not find file:
D:\USERNAME\Documents\DAZ 3D\Studio\My Library\data\cloud\1_22645\runtime\textures\jg\floors\stone1.jpg
OcDS assumes that the library name is "My Library" but the actual name of the library was "My DAZ Connect Library".
- - -
Case official resources - Walnut
C:\Program Files\DAZ 3D\DAZStudio4 Public Build\shaders\iray\resources\walnut.png
The error message reads:
Could not find file:
D:\USERNAME\Documents\DAZ 3D\Studio\My Library\resources\walnut.png
In this case OcDS goes completely off track.
The file is not located in a defined library at all.
- - -
Screenshot of both errors:
- - -
- - -
Maybe it is clear to everyone what the difference between relative and absolute paths is and what may be going on here.
If not:
I added some information in a separate thread about the relative paths of DAZ Studio libraries and the Content Directory Manager:
viewtopic.php?f=44&t=52892
- - -
added more information about library locations and naming options in DAZ Studio in general in a separate thread
/sigh Should have thought of that.face_off wrote:What does the Octane Log (System->Messages panel) report pls?
Paul
Case Custom Library Name - stone1:
D:\USERNAME\Documents\DAZ 3D\Studio\My DAZ Connect Library\data\cloud\1_22645\runtime\textures\jg\floors\stone1.jpg
The error message reads:
Could not find file:
D:\USERNAME\Documents\DAZ 3D\Studio\My Library\data\cloud\1_22645\runtime\textures\jg\floors\stone1.jpg
OcDS assumes that the library name is "My Library" but the actual name of the library was "My DAZ Connect Library".
- - -
Case official resources - Walnut
C:\Program Files\DAZ 3D\DAZStudio4 Public Build\shaders\iray\resources\walnut.png
The error message reads:
Could not find file:
D:\USERNAME\Documents\DAZ 3D\Studio\My Library\resources\walnut.png
In this case OcDS goes completely off track.
The file is not located in a defined library at all.
- - -
Screenshot of both errors:
- - -
- - -
Maybe it is clear to everyone what the difference between relative and absolute paths is and what may be going on here.
If not:
I added some information in a separate thread about the relative paths of DAZ Studio libraries and the Content Directory Manager:
viewtopic.php?f=44&t=52892
- - -
Win 10 Pro 64bit | Rendering: 2 x ASUS GeForce RTX 2080 Ti TURBO | Asus RTX NVLink Bridge 4-Slot | Intel Core i7 5820K | ASUS X99-E WS| 64 GB RAM
FAQ: OctaneRender for DAZ Studio - FAQ link collection
FAQ: OctaneRender for DAZ Studio - FAQ link collection
I can reproduce this problem - thanks for the detailed description. It looks like the .duf file is being saved with the incorrect texturemap path (at a guess, the plugin is trying to convert an absolute path to a relative path and something is going wrong in this process). I suspect this is going to be very hard to track down - but is imperative to fix. I will see what can be done...
Paul
Paul
Win7/Win10/Mavericks/Mint 17 - GTX550Ti/GT640M
Octane Plugin Support : Poser, ArchiCAD, Revit, Inventor, AutoCAD, Rhino, Modo, Nuke
Pls read before submitting a support question
Octane Plugin Support : Poser, ArchiCAD, Revit, Inventor, AutoCAD, Rhino, Modo, Nuke
Pls read before submitting a support question
I have tracked this back to the DAZStudio API not returning the correct foldername for the walnut image. I checked DAZStudio 4.8, and could not reproduce the issue there, so it appears to be a problem isolated to 4.9. Would you be able to confirm this pls?
Thanks
Paul
Thanks
Paul
Win7/Win10/Mavericks/Mint 17 - GTX550Ti/GT640M
Octane Plugin Support : Poser, ArchiCAD, Revit, Inventor, AutoCAD, Rhino, Modo, Nuke
Pls read before submitting a support question
Octane Plugin Support : Poser, ArchiCAD, Revit, Inventor, AutoCAD, Rhino, Modo, Nuke
Pls read before submitting a support question
- linvanchene

- Posts: 783
- Joined: Mon Mar 25, 2013 10:58 pm
- Location: Switzerland
Thank you for so quickly looking into this.
I switched to installing all content directly inside DAZ Studio 4.9 with DAZ Connect in October 2015.
I did not keep a manual backup of DAZ Studio 4.8 because you would not be able to actually load any content backed up in the DAZ Connect format.
compare:
DAZ Studio Pro FAQ:
http://www.daz3d.com/forums/discussion/ ... faq#latest
DAZ Connect FAQ:
http://www.daz3d.com/forums/discussion/ ... faq#latest
- - -
Can anyone who is using 4.8 help out?
Loading Test 1:
- Assign the walnut texture located in
C:\Program Files\DAZ 3D\DAZStudio4 Public Build\shaders\iray\resources\walnut.png
or
C:\Program Files\DAZ 3D\DAZStudio4\shaders\iray\resources\walnut.png
to the image node of a plane in OcDS
- save the scene
- load the scene and check if there is an error message in DAZ Studio 4.8 with OcDS 3.x or 2.x
- - -
I do not have any backup of DAZ Studio 4.8 because I install DAZ software with the DIM and the previous versions get overwritten when updating.face_off wrote:I have tracked this back to the DAZStudio API not returning the correct foldername for the walnut image. I checked DAZStudio 4.8, and could not reproduce the issue there, so it appears to be a problem isolated to 4.9. Would you be able to confirm this pls?
Thanks
Paul
I switched to installing all content directly inside DAZ Studio 4.9 with DAZ Connect in October 2015.
I did not keep a manual backup of DAZ Studio 4.8 because you would not be able to actually load any content backed up in the DAZ Connect format.
compare:
DAZ Studio Pro FAQ:
http://www.daz3d.com/forums/discussion/ ... faq#latest
DAZ Connect FAQ:
http://www.daz3d.com/forums/discussion/ ... faq#latest
- - -
Can anyone who is using 4.8 help out?
Loading Test 1:
- Assign the walnut texture located in
C:\Program Files\DAZ 3D\DAZStudio4 Public Build\shaders\iray\resources\walnut.png
or
C:\Program Files\DAZ 3D\DAZStudio4\shaders\iray\resources\walnut.png
to the image node of a plane in OcDS
- save the scene
- load the scene and check if there is an error message in DAZ Studio 4.8 with OcDS 3.x or 2.x
- - -
Last edited by linvanchene on Sun Feb 28, 2016 10:07 am, edited 3 times in total.
Win 10 Pro 64bit | Rendering: 2 x ASUS GeForce RTX 2080 Ti TURBO | Asus RTX NVLink Bridge 4-Slot | Intel Core i7 5820K | ASUS X99-E WS| 64 GB RAM
FAQ: OctaneRender for DAZ Studio - FAQ link collection
FAQ: OctaneRender for DAZ Studio - FAQ link collection
- linvanchene

- Posts: 783
- Joined: Mon Mar 25, 2013 10:58 pm
- Location: Switzerland
Loading Test 2:
Am I the only one already using DAZ Studio 4.9x on this forum?
If not can someone try to load this basic scene with Genesis 3 female and post a screenshot of the error message on the system tab?
What I am curious about is if the first part of the error message reads for everyone:
D:\USERNAME\Documents\DAZ 3D\Studio\My Library
- - -
Am I the only one already using DAZ Studio 4.9x on this forum?
If not can someone try to load this basic scene with Genesis 3 female and post a screenshot of the error message on the system tab?
What I am curious about is if the first part of the error message reads for everyone:
D:\USERNAME\Documents\DAZ 3D\Studio\My Library
- - -
- Attachments
-
- G3F loading Test.zip
- Genesis 3 female scene in .duf format included in .zip
- (524.89 KiB) Downloaded 350 times
Win 10 Pro 64bit | Rendering: 2 x ASUS GeForce RTX 2080 Ti TURBO | Asus RTX NVLink Bridge 4-Slot | Intel Core i7 5820K | ASUS X99-E WS| 64 GB RAM
FAQ: OctaneRender for DAZ Studio - FAQ link collection
FAQ: OctaneRender for DAZ Studio - FAQ link collection
It will be different for each user - since I believe that DAZStudio 4.9 is returning the wrong folder. http://www.daz3d.com/forums/discussion/ ... ot-workingD:\USERNAME\Documents\DAZ 3D\Studio\My Library
Paul
Win7/Win10/Mavericks/Mint 17 - GTX550Ti/GT640M
Octane Plugin Support : Poser, ArchiCAD, Revit, Inventor, AutoCAD, Rhino, Modo, Nuke
Pls read before submitting a support question
Octane Plugin Support : Poser, ArchiCAD, Revit, Inventor, AutoCAD, Rhino, Modo, Nuke
Pls read before submitting a support question
