Can anyone help me with a small problem I'm struggling with?
I created a reflective floor and have an object standing on it. I want to use a circular black to white gradient in the opacity channel to fade the floor and reflection away at the edges.
Can't seem to get it working. Any help gratefully received!
fading transparency on reflective floor
Moderators: ChrisHekman, aoktar
Hi Mitchino,
Not sure what all you've tried, but you should be able to accomplish this with an image texture or a c4d gradient texture.
Not sure what all you've tried, but you should be able to accomplish this with an image texture or a c4d gradient texture.
- Attachments
-
- floor_opacity.zip
- (244.17 KiB) Downloaded 202 times
OSX 10.12.4 | Intel 12 core @ 3.33 ghz | 128 gb ram | NVIDIA GeForce GTX 1080TI | Ubuntu Linux slave with 3x 1080ti
Hi mitchino,
probably an issue with projection, firstly plug the texture in diffuse before using it in opacity, it should be more easy to visualize.
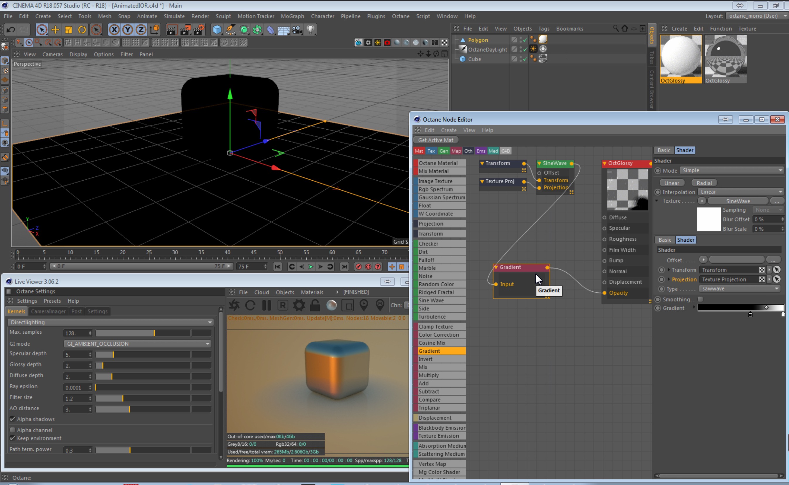
As niestudio pointed out, you can use a texture or a gradient shader, but please, avoid to use the c4d Gradient shader, and prefer the Octane Gradient shader instead. It does not need to be baked, and there is a Radial shortcut that creates all the necessary nodes, just correct the projection: ciao beppe
probably an issue with projection, firstly plug the texture in diffuse before using it in opacity, it should be more easy to visualize.
As niestudio pointed out, you can use a texture or a gradient shader, but please, avoid to use the c4d Gradient shader, and prefer the Octane Gradient shader instead. It does not need to be baked, and there is a Radial shortcut that creates all the necessary nodes, just correct the projection: ciao beppe
hi how can you do this in 3ds maxbepeg4d wrote:Hi mitchino,
probably an issue with projection, firstly plug the texture in diffuse before using it in opacity, it should be more easy to visualize.
As niestudio pointed out, you can use a texture or a gradient shader, but please, avoid to use the c4d Gradient shader, and prefer the Octane Gradient shader instead. It does not need to be baked, and there is a Radial shortcut that creates all the necessary nodes, just correct the projection: ciao beppe

