Hi Paride,
I've came across this tutorial about Substance Designer
https://youtu.be/FuPQNIx3dh8?t=2870
The idea behind it is to create procedurally changing material with constant borders. Generate a lot of variation and then apply all this maps to a single plane to avoid visible repetitions
How can we use same workflow inside octane? Octane doesn't support any thirdparty's maps and we can't use Bercon Tile map like in this tutorial
I've tried your workflow for Floor Generator, but it applies random diffuse map only if mesh has detached elements
viewtopic.php?f=51&t=63766
I want to use this workflow, for example to create endless asphalt, when I'm creating CGI environment
Cheers
Random color map applied to a single object
Forum rules
Please post only in English in this subforum. For alternate language discussion please go here http://render.otoy.com/forum/viewforum.php?f=18
Please post only in English in this subforum. For alternate language discussion please go here http://render.otoy.com/forum/viewforum.php?f=18
- SergKlyosov

- Posts: 126
- Joined: Wed Mar 01, 2017 9:33 am
Win 10 64 | RTX 3090 | i9 9980XE | 64GB RAM
- paride4331

- Posts: 3852
- Joined: Fri Sep 18, 2015 7:19 am
2 x Evga Titan X Hybrid / 3 x Evga RTX 2070 super Hybrid
- paride4331

- Posts: 3852
- Joined: Fri Sep 18, 2015 7:19 am
Hi SergKlyosov,
OSL Texture Tiling shader could also help you:
viewtopic.php?f=27&t=65762&hilit=osl
Regards
Paride
OSL Texture Tiling shader could also help you:
viewtopic.php?f=27&t=65762&hilit=osl
Regards
Paride
2 x Evga Titan X Hybrid / 3 x Evga RTX 2070 super Hybrid
- SergKlyosov

- Posts: 126
- Joined: Wed Mar 01, 2017 9:33 am
Hi Paride,
Thank you for the reply
I don't want to use the same map with hue, value variations
I want to apply a lot of different maps to a diffuse slot, like your workflow for Floor Generator, but to a single mesh
Cheers
Thank you for the reply
I don't want to use the same map with hue, value variations
I want to apply a lot of different maps to a diffuse slot, like your workflow for Floor Generator, but to a single mesh
Cheers
Win 10 64 | RTX 3090 | i9 9980XE | 64GB RAM
- paride4331

- Posts: 3852
- Joined: Fri Sep 18, 2015 7:19 am
Hi SergKlyosov,
try to take a look here:
viewtopic.php?f=27&t=67630&p=339485&hil ... om#p339142
viewtopic.php?f=21&t=67476#p338277
viewtopic.php?f=27&t=64554&p=328314&hil ... om#p328314
viewtopic.php?f=82&t=58340&p=299924&hil ... om#p299924
viewtopic.php?f=51&t=64350
Regards
Paride
try to take a look here:
viewtopic.php?f=27&t=67630&p=339485&hil ... om#p339142
viewtopic.php?f=21&t=67476#p338277
viewtopic.php?f=27&t=64554&p=328314&hil ... om#p328314
viewtopic.php?f=82&t=58340&p=299924&hil ... om#p299924
viewtopic.php?f=51&t=64350
Regards
Paride
2 x Evga Titan X Hybrid / 3 x Evga RTX 2070 super Hybrid
- SergKlyosov

- Posts: 126
- Joined: Wed Mar 01, 2017 9:33 am
Hi Paride, Thank youparide4331 wrote:Hi SergKlyosov,
try to take a look here:
viewtopic.php?f=27&t=67630&p=339485&hil ... om#p339142
viewtopic.php?f=21&t=67476#p338277
viewtopic.php?f=27&t=64554&p=328314&hil ... om#p328314
viewtopic.php?f=82&t=58340&p=299924&hil ... om#p299924
viewtopic.php?f=51&t=64350
Regards
Paride
Unfortunately all of suggestions work only with separated object, I need to apply maps to a single terrain plane
Cheers
Win 10 64 | RTX 3090 | i9 9980XE | 64GB RAM
- paride4331

- Posts: 3852
- Joined: Fri Sep 18, 2015 7:19 am
Hi SergKlyosov,
I'm sorry, maybe I'm missing something, you first talked about wall texture generator, then floorgenerator and andless asphalt at the end; what you tryin' to do?
Regards
Paride
I'm sorry, maybe I'm missing something, you first talked about wall texture generator, then floorgenerator and andless asphalt at the end; what you tryin' to do?
Regards
Paride
2 x Evga Titan X Hybrid / 3 x Evga RTX 2070 super Hybrid
- SergKlyosov

- Posts: 126
- Joined: Wed Mar 01, 2017 9:33 am
Hi Paride,paride4331 wrote:Hi SergKlyosov,
I'm sorry, maybe I'm missing something, you first talked about wall texture generator, then floorgenerator and andless asphalt at the end; what you tryin' to do?
Regards
Paride
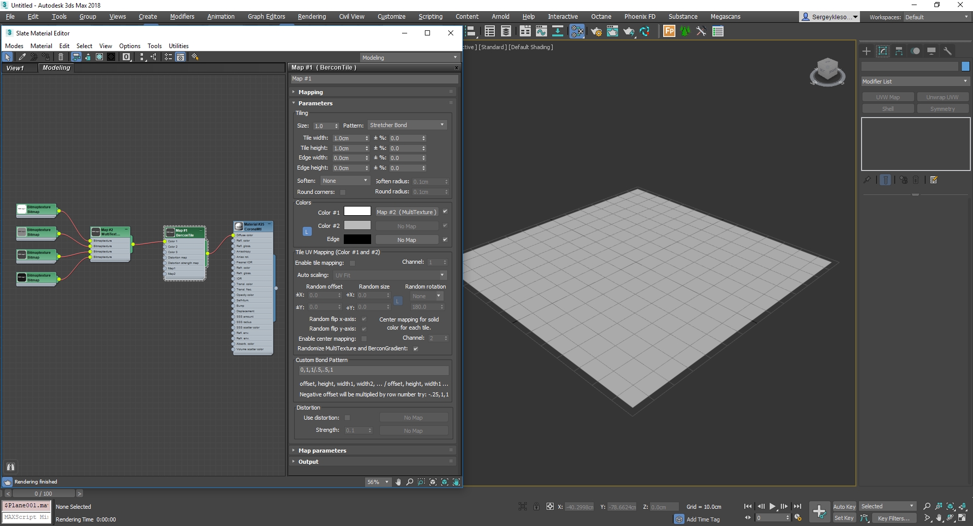
I'll try to explain as clear as I can, using Corona Renderer as an example
1) I have single plane and 4 different textures which I need to apply to this plane in a randomized way
2) I create Corona material and apply Bercon Tile to the diffuse slot. Bercon Tile - it is a simple tile generator. In it's settings I need to choose simple random grid, similar to checker pattern but with random distribution
3) Then I need to plug multi-texture in to Bercon Tile's Color slot
4) In multi-texture I can choose which option I want to use for random distribution: Material ID, Object, Bercon Tile. All of suggestion above can use only separated parts of one objects, or different objects
So basically I need something like a tile generator in which I can plug different maps
Preview of Octane's Random Color looks perfect, but how can I plug different textures to it and apply to single mesh
I've upload some screenshots
Cheers
Win 10 64 | RTX 3090 | i9 9980XE | 64GB RAM
- SergKlyosov

- Posts: 126
- Joined: Wed Mar 01, 2017 9:33 am
Win 10 64 | RTX 3090 | i9 9980XE | 64GB RAM
- paride4331

- Posts: 3852
- Joined: Fri Sep 18, 2015 7:19 am
Hi SergKlyosov,
In this case I have not a workaround for you, but I can assure you that I'm pushing my best to have a multi-texture node.
Regards
Paride
In this case I have not a workaround for you, but I can assure you that I'm pushing my best to have a multi-texture node.
Regards
Paride
2 x Evga Titan X Hybrid / 3 x Evga RTX 2070 super Hybrid