Search found 58 matches
- Tue Jan 19, 2021 8:43 am
- Forum: Blender
- Topic: Any ETA on 2020.2 RC version?
- Replies: 5
- Views: 2843
Re: Any ETA on 2020.2 RC version?
Any updates regarding this? Really miss the denoising ...
- Thu Jan 07, 2021 5:13 am
- Forum: Blender
- Topic: Dual 3090 GPU Usage
- Replies: 2
- Views: 1733
Re: Dual 3090 GPU Usage
Thank you!
- Wed Jan 06, 2021 5:01 am
- Forum: Blender
- Topic: Dual 3090 GPU Usage
- Replies: 2
- Views: 1733
Dual 3090 GPU Usage
Hi
Just got the second 3090 added to my system and while the Octanebench is showing that the speed has increased
I am not getting any feedback that the second Video Card is used in the Performance tab of the Task Manager when rendering in Blender.
Just got the second 3090 added to my system and while the Octanebench is showing that the speed has increased
I am not getting any feedback that the second Video Card is used in the Performance tab of the Task Manager when rendering in Blender.
- Wed Jan 06, 2021 4:57 am
- Forum: Blender
- Topic: Octane Render restarts
- Replies: 1
- Views: 1166
Octane Render restarts
Hi
I am having an issue and not sure what box i might have checked to have Octane refresh the render
everytime i change anything in the Octane Imager, be it Exposure or just changing any other parameter.
I am having an issue and not sure what box i might have checked to have Octane refresh the render
everytime i change anything in the Octane Imager, be it Exposure or just changing any other parameter.
- Fri May 15, 2020 6:54 am
- Forum: Blender
- Topic: OctaneDB issues
- Replies: 1
- Views: 1788
OctaneDB issues
Hi
I seem to have issues with OctaneDB , it just stopped working :\
I am getting this message in the console:
Connect to OctaneDB successfully! Click import to start download!
And a bar at the buttom is stuck at Octane DB Download 50%
octane_db.jpg
Not sure where is the import button ...
I seem to have issues with OctaneDB , it just stopped working :\
I am getting this message in the console:
Connect to OctaneDB successfully! Click import to start download!
And a bar at the buttom is stuck at Octane DB Download 50%
octane_db.jpg
Not sure where is the import button ...
- Tue Apr 28, 2020 4:28 am
- Forum: Blender
- Topic: Makes sense to switch back to Octane Blender
- Replies: 51
- Views: 32585
Re: Makes sense to switch back to Octane Blender
Lino Hi
I might have missed your reply on Facebook but do you guys plan to have a material browser for Octane in Blender , something similar to the one in Cinema 4d?
And i definetly feel that the biggest missing feature right now is to see your materials in real time in the viewport , waiting for ...
I might have missed your reply on Facebook but do you guys plan to have a material browser for Octane in Blender , something similar to the one in Cinema 4d?
And i definetly feel that the biggest missing feature right now is to see your materials in real time in the viewport , waiting for ...
- Sun Apr 19, 2020 4:36 am
- Forum: Blender
- Topic: Show Octane Viewport - does it tax the system?
- Replies: 14
- Views: 5780
Re: Show Octane Viewport - does it tax the system?
Tried all the combination possible , only tonemapping and denoising on one or the other video cards , using only one of the two with same results.
Tried this in the latest RC3 version as well, so basicaly what you see in the video i posted.
What i am experiencing very often is OctaneRnderServer ...
Tried this in the latest RC3 version as well, so basicaly what you see in the video i posted.
What i am experiencing very often is OctaneRnderServer ...
- Sat Apr 18, 2020 11:05 pm
- Forum: Bug Reports
- Topic: 2020.1.RC3 Crash
- Replies: 3
- Views: 1382
Re: 2020.1.RC3 Crash
Hi
My mistake , downloaded the Enterprise edition of the Octane Server from the Realease forum post instead of the Download Page.
Though this is the first time Blender crashes because of a different license instead of just warning the licesnse is invalid.
The new features are awesome , instant ...
My mistake , downloaded the Enterprise edition of the Octane Server from the Realease forum post instead of the Download Page.
Though this is the first time Blender crashes because of a different license instead of just warning the licesnse is invalid.
The new features are awesome , instant ...
- Sat Apr 18, 2020 9:37 am
- Forum: Bug Reports
- Topic: 2020.1.RC3 Crash
- Replies: 3
- Views: 1382
2020.1.RC3 Crash
Hi
Just downloaded and installed latest version.
Can't get activation state , can't access device window . Instant crash when trying to render.
Just downloaded and installed latest version.
Can't get activation state , can't access device window . Instant crash when trying to render.
- Fri Apr 17, 2020 8:34 am
- Forum: Blender
- Topic: Octane Blender Backplate
- Replies: 1
- Views: 1589
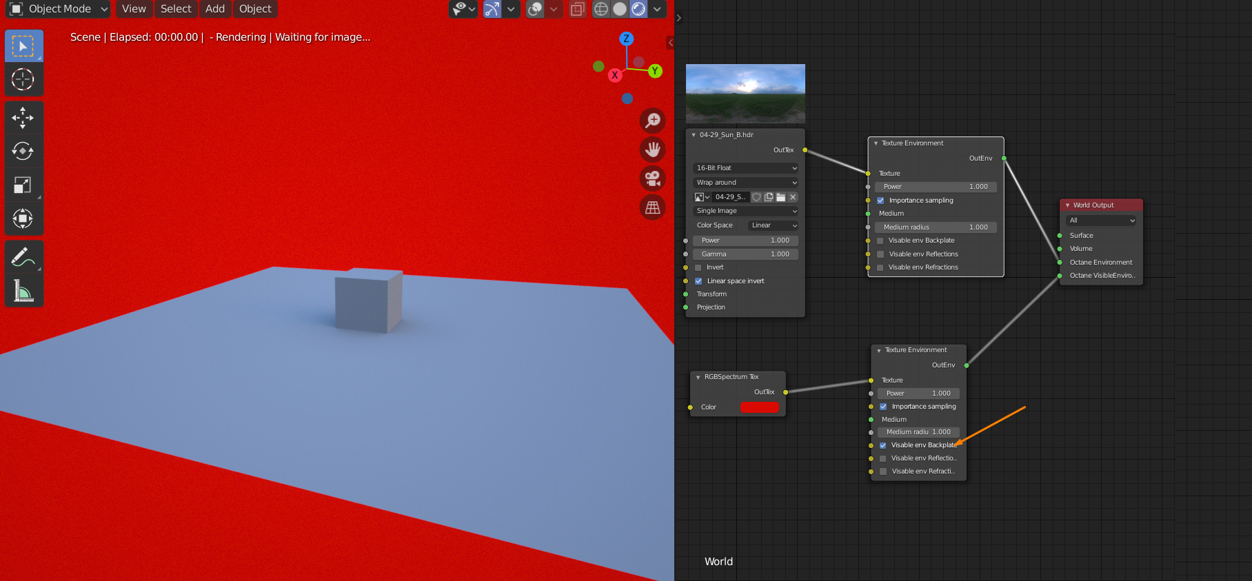
Re: Octane Blender Backplate
Figured it out that you have to tick "Visable env Backplate" in the backplate Texture Environment Node.
Thanks to the tutorials of "Final Result" on youtube
Think the documentation for Blender should be updated to reflect the changes in 2.8
Thanks to the tutorials of "Final Result" on youtube
Think the documentation for Blender should be updated to reflect the changes in 2.8