Hi there~
Recently I'm working on a small project that using displacement map for my 3D scene, the lighting and render looks good to me but I have a small problem when I apply displacement map to my 3D object.
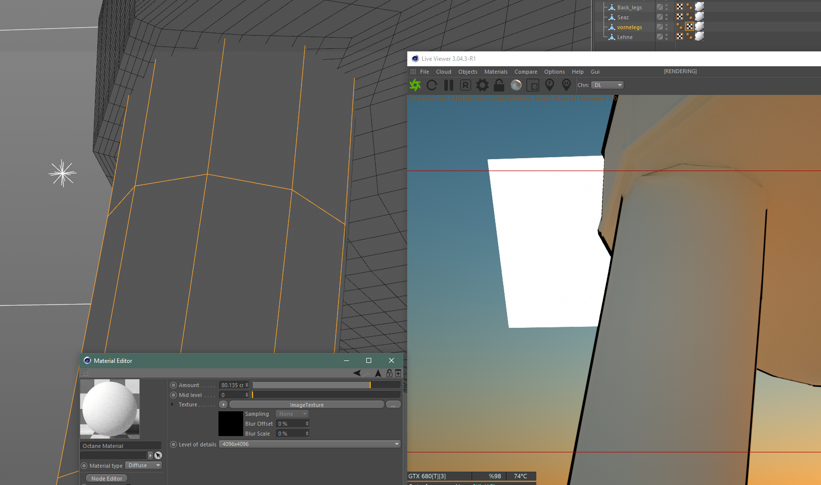
The displacement make some weird black spots / scratches for my render, I thought it was the polygon problem but I've double check my model looks fine without displacement.
Or is it because I set the texture projection to Cubic?
Does anyone face the same problem like mine? Much appreciate if someone can help !
Displacement map problem in C4D
- libradesignidiot

- Posts: 4
- Joined: Thu Mar 17, 2016 3:20 am
Hi libradesignidiot,
currently octane displacement is very powerful but has some limitations. One of them is that is highly better to have a proper unfolded uv without overlaps. Anyway, in this particular case, since geometry seems to be slightly deformed by displacement, you could use a normal or a bump map having almost the same result, I think
ciao beppe
*Edit: just another idea, are you rendering with default Direct Light kernel?
If you switch the kernel to Path Tracing and the black artifacts disappear, then the diffuse depth in the DL kernel settings was too low and you have just to increase the value until the black goes away
ciao beppe
currently octane displacement is very powerful but has some limitations. One of them is that is highly better to have a proper unfolded uv without overlaps. Anyway, in this particular case, since geometry seems to be slightly deformed by displacement, you could use a normal or a bump map having almost the same result, I think
ciao beppe
*Edit: just another idea, are you rendering with default Direct Light kernel?
If you switch the kernel to Path Tracing and the black artifacts disappear, then the diffuse depth in the DL kernel settings was too low and you have just to increase the value until the black goes away
ciao beppe
- libradesignidiot

- Posts: 4
- Joined: Thu Mar 17, 2016 3:20 am
Hey bepeg4d,
Thanks for the reply, I tried without displacement map but it looks a bit lack of details, because without the displacement it kinda lose the bumpy / organic surface, looks a bit flat.
I tried to change to Path Tracing but the black spots still there. But anyway, thanks so much for the suggestion !
Thanks for the reply, I tried without displacement map but it looks a bit lack of details, because without the displacement it kinda lose the bumpy / organic surface, looks a bit flat.
I tried to change to Path Tracing but the black spots still there. But anyway, thanks so much for the suggestion !
Hey there,
Just found this thread from half a year ago.
I have the same issue right now and find no way to get rid of the black edges/outline when I switch on displacement.
Got the Displacement Map from 3dcoat, tried all exporting methods I get the edges all the time... Rest of the Displacement looks perfect!
The render is with pathtracing, that doesn't affect the edges at all.
Just for the record: This was just a test, you can't see the displaced area in the picture right now. This area is not displaced, checked the color in the Map aswell -> 0/0/0
I'm thankfull for every tip, really try to get this workflow going.
Thanks !
Just found this thread from half a year ago.
I have the same issue right now and find no way to get rid of the black edges/outline when I switch on displacement.
Got the Displacement Map from 3dcoat, tried all exporting methods I get the edges all the time... Rest of the Displacement looks perfect!
The render is with pathtracing, that doesn't affect the edges at all.
Just for the record: This was just a test, you can't see the displaced area in the picture right now. This area is not displaced, checked the color in the Map aswell -> 0/0/0
I'm thankfull for every tip, really try to get this workflow going.
Thanks !
Additional information:
Did another test with a 100% black 32bit non compressed tiff. All the Polys get displaced... ( I cranked up the height of the displacement to make it visible, although black shouldn't be displaced at all...)
you can see it in the picture.
Then I tried several Mapping modes of the material, all looked bad only Camera Mapping was perfect without any edges.
Anyone a solution for this Problem?
Thanks again!
Did another test with a 100% black 32bit non compressed tiff. All the Polys get displaced... ( I cranked up the height of the displacement to make it visible, although black shouldn't be displaced at all...)
you can see it in the picture.
Then I tried several Mapping modes of the material, all looked bad only Camera Mapping was perfect without any edges.
Anyone a solution for this Problem?
Thanks again!
Hi Chrott,
sincerely, it not easy to understand what is going on from your messages and screenshots, at least for me.
Please, do you mind to share the scene with texture via PM?
best,
ciao beppe
sincerely, it not easy to understand what is going on from your messages and screenshots, at least for me.
Please, do you mind to share the scene with texture via PM?
best,
ciao beppe
Is there any hope for this displacement problem being resolved anytime soon? It's all over this and other forums
I have problems with it also, and cannot find any answers to those "exploding" thing.
Cheers,
Lukasz
I have problems with it also, and cannot find any answers to those "exploding" thing.
Cheers,
Lukasz
// Behance: https://www.behance.net/LukaszKondek //
- Octane v3
- 1x Geforce 980 Ti , and 1x 570 GTX
- Octane v3
- 1x Geforce 980 Ti , and 1x 570 GTX
Hi lukas8410,
did you already read this?
viewtopic.php?f=30&t=55306&p=283218&hil ... nt#p283218
ciao beppe
did you already read this?
viewtopic.php?f=30&t=55306&p=283218&hil ... nt#p283218
ciao beppe
