Hi,
There is no way ro change ray visibility other than setting diffuse shader to matte? In Cycles there is a ray visibility option where you can set visibility for camera, shadow etc. This is extremely useful. I thought this was fixed in 1.55 but i can´t find a way to change ray vidibility in 2.15. Am i missing something or is there no way?
Ray visibility
Hi,igor73 wrote:There is no way ro change ray visibility other than setting diffuse shader to matte? In Cycles there is a ray visibility option where you can set visibility for camera, shadow etc. This is extremely useful. I thought this was fixed in 1.55 but i can´t find a way to change ray vidibility in 2.15. Am i missing something or is there no way?
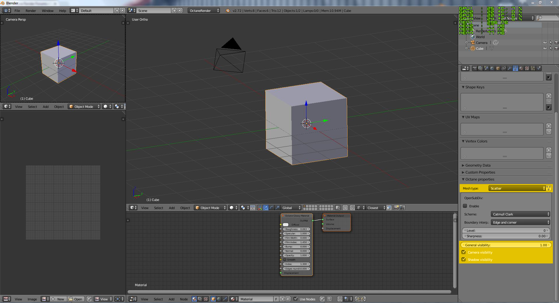
If you set the mesh type to something other than Global, you can change the Camera, Shadow and General visibility of the object.
i7 5960X | 64GB RAM | Win10 Pro | ASUS X99 Pro mobo | Chieftec 1250W psu
MSI GTX 780 Ti OC 3GB | 2 x GIGABYTE GTX 780 OC 3GB on USB risers | MSI GTX 750 Ti for display
Blender + Octane | C4D + Corona
Flickr profile: http://www.flickr.com/photos/kubicki3d
MSI GTX 780 Ti OC 3GB | 2 x GIGABYTE GTX 780 OC 3GB on USB risers | MSI GTX 750 Ti for display
Blender + Octane | C4D + Corona
Flickr profile: http://www.flickr.com/photos/kubicki3d
