It's working. What about to post something to help for understanding the issue? This kind of post are time loss, can't give any idea to help.Weezer wrote:Hi – where is the new Scatter Object? Not seeing it on OS X version. Thanks!
Also, Displacement seems to be broken with this release – not getting anything happening.
Version 2.24.2-TEST6 - Test only
Moderators: ChrisHekman, aoktar
Octane For Cinema 4D developer / 3d generalist
3930k / 16gb / 780ti + 1070/1080 / psu 1600w / numerous hw
3930k / 16gb / 780ti + 1070/1080 / psu 1600w / numerous hw
Ah, I didn't see that it was in the plugins folder as I have Octane set up as a separate entry in the interface.
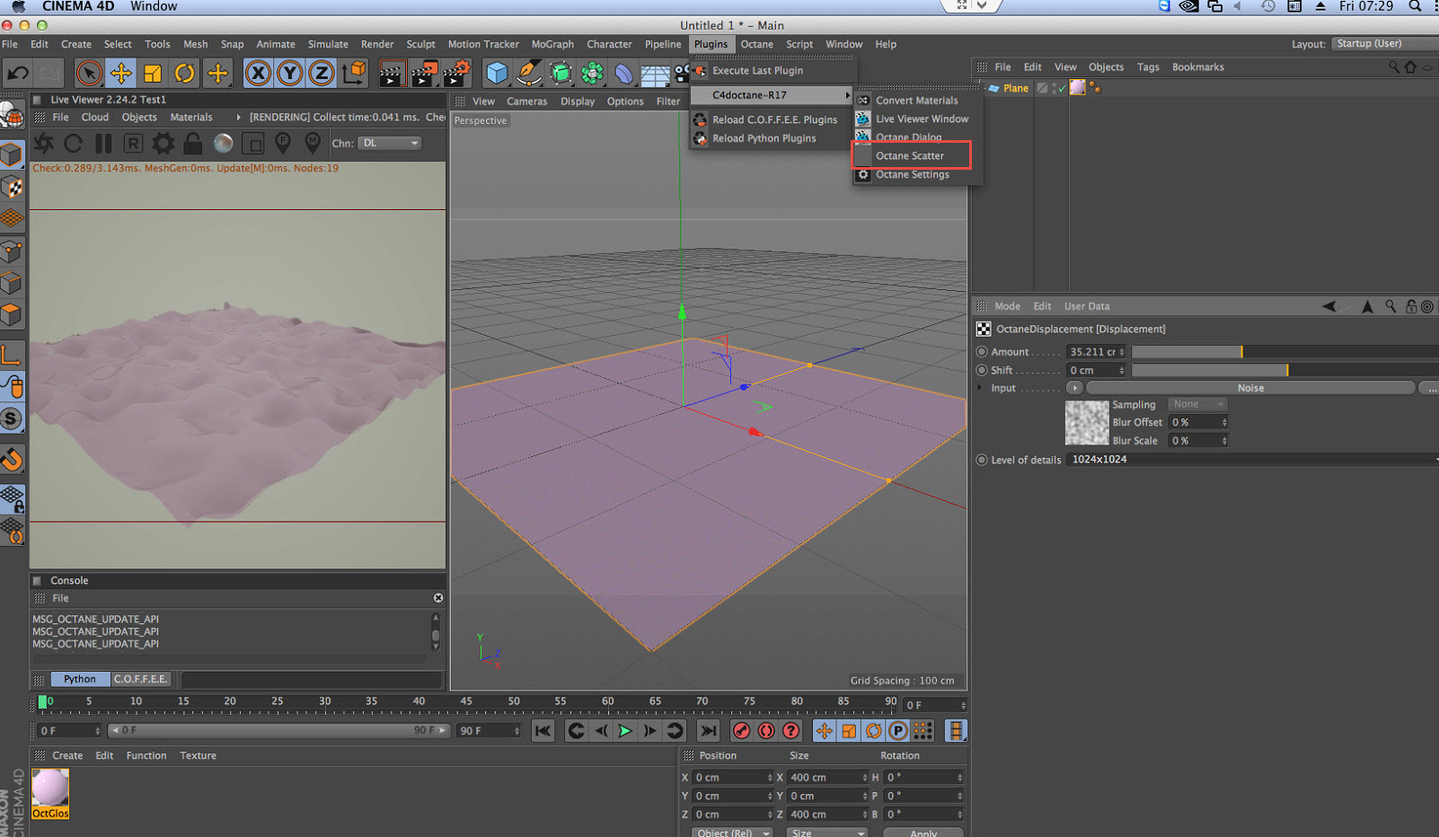
The issue I have with the displacement is that I added it all just as I normally do – Displacement node in the displacement channel, then I added an Octane noise – but nothing happens. However, if I add Noise within the Node Graph, it works. Note, this is the grey 'Noise' node at the bottom of the list, not the green one. I'm unsure what the difference is. Likewise, if I add the green Turbulence or Ridged Fractal, I get no displacement. Why is this?
The issue I have with the displacement is that I added it all just as I normally do – Displacement node in the displacement channel, then I added an Octane noise – but nothing happens. However, if I add Noise within the Node Graph, it works. Note, this is the grey 'Noise' node at the bottom of the list, not the green one. I'm unsure what the difference is. Likewise, if I add the green Turbulence or Ridged Fractal, I get no displacement. Why is this?
That's fine, thanks.Weezer wrote:Ah, I didn't see that it was in the plugins folder as I have Octane set up as a separate entry in the interface.
The issue I have with the displacement is that I added it all just as I normally do – Displacement node in the displacement channel, then I added an Octane noise – but nothing happens. However, if I add Noise within the Node Graph, it works. Note, this is the grey 'Noise' node at the bottom of the list, not the green one. I'm unsure what the difference is. Likewise, if I add the green Turbulence or Ridged Fractal, I get no displacement. Why is this?
About displacement, it doesn't work with any procedural textures. Just with images. It's a renderer limitation. But in plugin for C4D shaders, i do a convertion to images. And it works. So this makes you confused.
Octane For Cinema 4D developer / 3d generalist
3930k / 16gb / 780ti + 1070/1080 / psu 1600w / numerous hw
3930k / 16gb / 780ti + 1070/1080 / psu 1600w / numerous hw
Am I the only one experiencing a corrupted zip file on Windows??
CaseLabs Mercury S8 / ASUS Z10PE-D8 WS / Crucial 64GB 2133 DDR4 / 2 XEON E5-2687W v3 3.1 GHz / EVGA 1600 P2 / 2 EVGA RTX 2080Ti FTW3 Hybrid/ Cinema 4D
Is it fast? Oh, yeah!
Is it fast? Oh, yeah!
Which unpacker software do you use? Maybe fine to try with WinRar?jayroth wrote:Am I the only one experiencing a corrupted zip file on Windows??
Octane For Cinema 4D developer / 3d generalist
3930k / 16gb / 780ti + 1070/1080 / psu 1600w / numerous hw
3930k / 16gb / 780ti + 1070/1080 / psu 1600w / numerous hw
WinRAR also complains of the same error. So, the Windows Zip and WinRAR are both saying the archive is corrupt. I have downloaded the archive 6 separate times, same results for each 
CaseLabs Mercury S8 / ASUS Z10PE-D8 WS / Crucial 64GB 2133 DDR4 / 2 XEON E5-2687W v3 3.1 GHz / EVGA 1600 P2 / 2 EVGA RTX 2080Ti FTW3 Hybrid/ Cinema 4D
Is it fast? Oh, yeah!
Is it fast? Oh, yeah!
Very strange. I'm going to refresh it tonight.jayroth wrote:WinRAR also complains of the same error. So, the Windows Zip and WinRAR are both saying the archive is corrupt. I have downloaded the archive 6 separate times, same results for each
Octane For Cinema 4D developer / 3d generalist
3930k / 16gb / 780ti + 1070/1080 / psu 1600w / numerous hw
3930k / 16gb / 780ti + 1070/1080 / psu 1600w / numerous hw
Thank you!!
CaseLabs Mercury S8 / ASUS Z10PE-D8 WS / Crucial 64GB 2133 DDR4 / 2 XEON E5-2687W v3 3.1 GHz / EVGA 1600 P2 / 2 EVGA RTX 2080Ti FTW3 Hybrid/ Cinema 4D
Is it fast? Oh, yeah!
Is it fast? Oh, yeah!

