OctaneRender for DAZ Studio 3.02 [OBSOLETE]

DAZ Studio Integrated Plugin (Integrated Plugin maintained by OTOY)

Moderator: BK

Forum rules
Please keep character renders sensibly modest, please do not post sexually explicit scenes of characters.
User avatar
face_off
Octane Plugin Developer
Posts: 15773
Joined: Fri May 25, 2012 10:52 am
Location: Adelaide, Australia

will networkrendering ever be possible for animation? atm it seems not to work :) but not sure because i am not able to select the system tab or anything else while that animation window is running
Setup Network Rendering prior to rendering your animation.

Paul
Win7/Win10/Mavericks/Mint 17 - GTX550Ti/GT640M
Octane Plugin Support : Poser, ArchiCAD, Revit, Inventor, AutoCAD, Rhino, Modo, Nuke
Pls read before submitting a support question
gaazsi
Licensed Customer
Posts: 114
Joined: Mon Jul 07, 2014 10:06 am

mh and where can i do that? :) sorry for dumb questions but cant find any option
User avatar
face_off
Octane Plugin Developer
Posts: 15773
Joined: Fri May 25, 2012 10:52 am
Location: Adelaide, Australia

mh and where can i do that? :) sorry for dumb questions but cant find any option
Click the Network Render button on the Network tab of the plugin. https://docs.otoy.com/DazStudio/?page_id=493

Paul
Win7/Win10/Mavericks/Mint 17 - GTX550Ti/GT640M
Octane Plugin Support : Poser, ArchiCAD, Revit, Inventor, AutoCAD, Rhino, Modo, Nuke
Pls read before submitting a support question
User avatar
Hydra
Licensed Customer
Posts: 263
Joined: Mon Jan 12, 2015 5:36 pm

Strange thing... I did a 'Zero Figure' in Daz, and it disappeared from Octane...
-----------------
Intel i7-4790K, Asus Z97-A, Corsair 32GB DDR3 1866MHz CL9, 2XAsus STRIX GTX980 DirectCU II OC 4GB, 4XSamsung 840 EVO Raid 10, Win 7 x64 Pro.
User avatar
linvanchene
Licensed Customer
Posts: 783
Joined: Mon Mar 25, 2013 10:58 pm
Location: Switzerland

Hydra wrote:Strange thing... I did a 'Zero Figure' in Daz, and it disappeared from Octane...
I was able to replicate this as well.

- placed random figure in scene
- add random shape, translate or scale the figure
- Edit - Figure - Zero - Zero figure
Edit - Figure - Zero - Zero figure v1001.jpg
After reopening or reloading the viewport the zeroed figure will not anymore be displayed.

- - -

Update / Edit:

The same effect can be observed by using

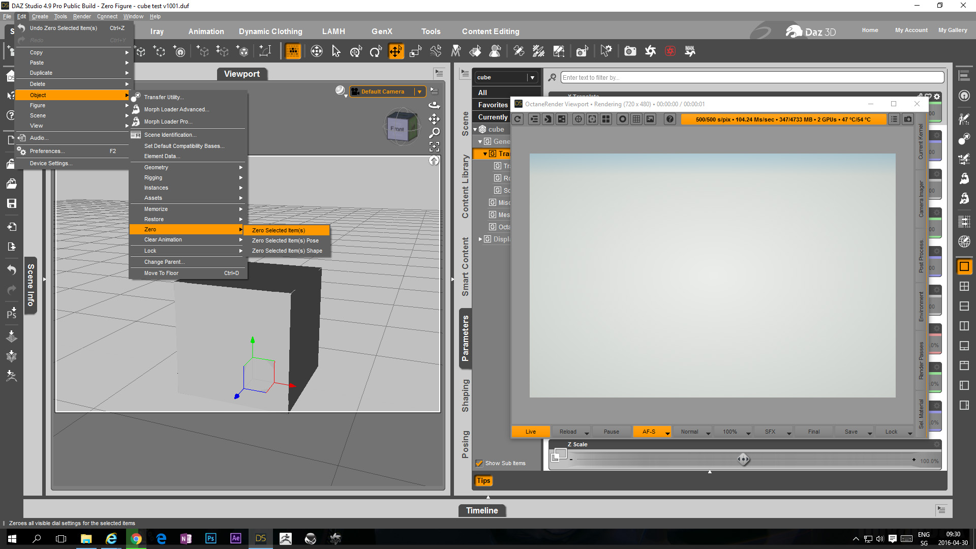
Edit - Object - Zero - Zero Selected Item

Test:
- add cube to scene
- translate and scale cube
- Edit - Object - Zero - Zero Selected Item - cube
Edit - Object - Zero - Zero Selected Item v1001.jpg
- - -


- When reloading the viewport the zeroed figure or object has vanished from the viewport

I was trying to fix this with the usual workarounds to make objects or material zones display properly again:

viewtopic.php?f=44&t=53692



- - -

Tested with:
- OctaneRender for DAZ Studio 3.0.6.18
- Daz Studio Pro BETA - version 4.9.2.44


Added test scenes
Zero Figure - G3M test v1002.zip
.zip with two .duf scenes

G3M before zero
G3M after zero
(263.28 KiB) Downloaded 199 times
Zero Selected Item - cube test v1002.zip
.zip with two .duf scenes
cube before zero
cube after zero
(62.55 KiB) Downloaded 235 times

- - -
Side Note:

- In DAZ Studio "figure" commands are used on human like figures like Victoria, Michael, Genesis
- In DAZ Studio" Object" commands are used on all other scene objects that are not figures

-> using figure commands on an object will not have an effect

- One needs to change the shape or the position of the figure first or using the Zero function will not have an effect

- The more specific zero commands that target the shape or pose seem to work without affecting the OcDS viewport.

Win 10 Pro 64bit | Rendering: 2 x ASUS GeForce RTX 2080 Ti TURBO | Asus RTX NVLink Bridge 4-Slot | Intel Core i7 5820K | ASUS X99-E WS| 64 GB RAM
FAQ: OctaneRender for DAZ Studio - FAQ link collection
User avatar
face_off
Octane Plugin Developer
Posts: 15773
Joined: Fri May 25, 2012 10:52 am
Location: Adelaide, Australia

zeroed figure or object has vanished from the viewport
I can also reproduce this issue. I will investigate when putting the 3.0 alpha 10 build together.

Paul
Win7/Win10/Mavericks/Mint 17 - GTX550Ti/GT640M
Octane Plugin Support : Poser, ArchiCAD, Revit, Inventor, AutoCAD, Rhino, Modo, Nuke
Pls read before submitting a support question
User avatar
Sorel
Licensed Customer
Posts: 265
Joined: Tue Feb 25, 2014 5:22 pm

This happens in the 2.25 build as well. For some reason when you zero a figure it turns the Octane Render Visibility under parameters to zero. You just have to turn it back up to 100%
User avatar
linvanchene
Licensed Customer
Posts: 783
Joined: Mon Mar 25, 2013 10:58 pm
Location: Switzerland

Sorel wrote:For some reason when you zero a figure it turns the Octane Render Visibility under parameters to zero. You just have to turn it back up to 100%
Awesome find. :D

Random causality? :?
Win 10 Pro 64bit | Rendering: 2 x ASUS GeForce RTX 2080 Ti TURBO | Asus RTX NVLink Bridge 4-Slot | Intel Core i7 5820K | ASUS X99-E WS| 64 GB RAM
FAQ: OctaneRender for DAZ Studio - FAQ link collection
User avatar
face_off
Octane Plugin Developer
Posts: 15773
Joined: Fri May 25, 2012 10:52 am
Location: Adelaide, Australia

I have refreshed the installer at the top of this thread with:

3.0.10.19
- Compiled with Octane 3 alpha 10 (3.0.10). This means that Render Region is working again. Authentication panel is also removed.
- The new Octane 3 Alpha 10 pin for the Visible Environment is not current accessible via the plugin

Paul
Win7/Win10/Mavericks/Mint 17 - GTX550Ti/GT640M
Octane Plugin Support : Poser, ArchiCAD, Revit, Inventor, AutoCAD, Rhino, Modo, Nuke
Pls read before submitting a support question
User avatar
itou31
Licensed Customer
Posts: 377
Joined: Tue Jan 22, 2013 8:43 am

Hi Paul,

Thanks for the update to alpha 10.
On the standalone, there is just a possibility to choose GPU tone-mapping. Do you think that you will integrate this feature in the plugin ?

Also, I just see that there is on the system tab many information about number of triangles on the scene and especially the "hair" information. Is it to count "octane hair" ?
Is it possible "now" or in the future any way to tell the plugin that fibermesh (use in LAMH) is "octane hair" ?
I7-3930K 64Go RAM Win8.1pro , main 3 titans + 780Ti
Xeon 2696V3 64Go RAM Win8.1/win10/win7, 2x 1080Ti + 3x 980Ti + 2x Titan Black
Post Reply

Return to “DAZ Studio”