I think it should be integrated during beta stage. As we will get perhaps some fluctuating in stability during little-but-important feature additions during this beta, and perhaps some more instability after adding such a big chunk as LiveDB... So, IMHO better to do it during beta stage, to get the stable version with most needed features implemented...mib2berlin wrote:Hi, you write "The LiveDB is not supported by current version of Plugin.".
Is it planned to integrate the LiveDB during the Beta time or for later after stable.
Cheers, mib.
OctaneRender™ for Blender 1.20.1 - 1.1 beta [OBSOLETE]
- mib2berlin

- Posts: 1194
- Joined: Wed Jan 27, 2010 7:18 pm
- Location: Germany
THX
Cheers, mib.
Cheers, mib.
Opensuse Leap 42.3/64 i5-3570K 16 GB
GTX 760 4 GB Driver: 430.31
Octane 3.08 Blender Octane
GTX 760 4 GB Driver: 430.31
Octane 3.08 Blender Octane
- mib2berlin

- Posts: 1194
- Joined: Wed Jan 27, 2010 7:18 pm
- Location: Germany
Hi JimStar, I publish Beta release on Blender Artists.
I try to send user with support questions to the Octane forum but this doesn´t work very well.
Some of the questions I can answer but other not.
Will you have a look to BA or should i further try to redirect to Octane forums?
http://www.blenderartists.org/forum/sho ... ost2446582
Cheers, mib.
I try to send user with support questions to the Octane forum but this doesn´t work very well.
Some of the questions I can answer but other not.
Will you have a look to BA or should i further try to redirect to Octane forums?
http://www.blenderartists.org/forum/sho ... ost2446582
Opensuse Leap 42.3/64 i5-3570K 16 GB
GTX 760 4 GB Driver: 430.31
Octane 3.08 Blender Octane
GTX 760 4 GB Driver: 430.31
Octane 3.08 Blender Octane
It is a bad idea to spread the support over different forums - as in this case I will just not able to notice some complaints... And if I will start to answer there - the users will start asking there...mib2berlin wrote:Hi JimStar, I publish Beta release on Blender Artists.
I try to send user with support questions to the Octane forum but this doesn´t work very well.
Some of the questions I can answer but other not.
Will you have a look to BA or should i further try to redirect to Octane forums?
http://www.blenderartists.org/forum/sho ... ost2446582
Cheers, mib.
So, it is why the special Blender section exists here, and the special thread with current version number - as each version can behave differently.
So, lets collect all the questions and complaints in one place.
Oki,JimStar wrote:It will be implemented later, as the Octane engine does not have this feature, and I should code the special plugin's module for it. It's a big work.MattRM wrote:Hi all,
Does the plugins support motion blur ?
Thanks,
Matt
Thank you for this information.
Do you have an idea when the multi-scattering SSS, like in the standalone will be put in the plugins for complex volumetric lighting, like this :
Matt[/color]
Hi Jim Star,
thanks for the great implementation of octane into blender.
It seems that non-uniform scaling of image textures are not working. The Y-Scale Slider has no effect on the output.
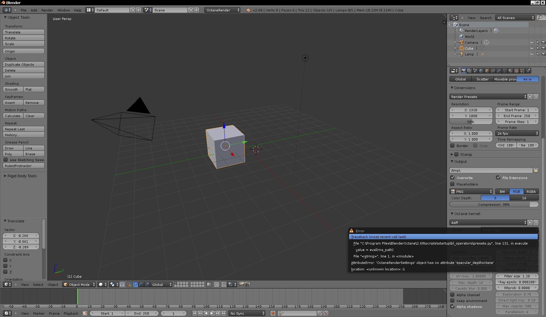
Saving Presets won't work for me. The entrys in the drop down list are created, but the values aren't stored
( All presets have the same values). On creating a preset I get the error you can see in the attachment.
It would be great if you could also add a Preset Option to the Octane Imager for the camera settings
and in the 3D view.
Some Options in the Octane Camera Settings are missing: Aperture Edge + Distortion.
Also for the PostPro: Spectral Shift + Spectral Intensity.
Adding nodes for Octane Float Integers would be nice.
Thanks again, Volker
thanks for the great implementation of octane into blender.
It seems that non-uniform scaling of image textures are not working. The Y-Scale Slider has no effect on the output.
Saving Presets won't work for me. The entrys in the drop down list are created, but the values aren't stored
( All presets have the same values). On creating a preset I get the error you can see in the attachment.
It would be great if you could also add a Preset Option to the Octane Imager for the camera settings
and in the 3D view.
Some Options in the Octane Camera Settings are missing: Aperture Edge + Distortion.
Also for the PostPro: Spectral Shift + Spectral Intensity.
Adding nodes for Octane Float Integers would be nice.
Thanks again, Volker
Can you please explain that a bit more percise or giving an example ?JimStar wrote:As Octane has a lot more complicated complex values of pins, rather than simple integers - it will be better to do it the same way as I've done in Maya plugin: make the material node being "virtual". That is: material has the list of references to any amount of another materials, which are randomly choosen during rendering of this virtual material.Alain wrote:Will it be possible to give some random to a Octane Material Value like in the example here ?
Kind regards
Alain
It will let you more precisely adjust the materials look. Maya users like using it in particles.
How can I get random values for HUE SAT and VAL of Textures ?
Or how can I get random UV values ?
I mainly use that to get randomness of Floorboards, see here.
And how can I use Vertex Colors in Octane ?
I mainly use this as a Mix Factor of two Materials to get Colorvariations into the foliage of a tree, see here.
Kind regards
Alain
Intel Pentium 2.8 GHz 2 Cores, 8 GB RAM, GeForce GTX Titan 8GB, Blender 2.72b, Win 7 64 Bit
Octane Color Corrext Texture seems not to work, it results in a diffusecolor instead of a Texture.
See here: Can't find something about the "Octane Color Correct Texture" Node in the Blender Manual.
Is it missing there ?
Kind regards
Alain
See here: Can't find something about the "Octane Color Correct Texture" Node in the Blender Manual.
Is it missing there ?
Kind regards
Alain
Intel Pentium 2.8 GHz 2 Cores, 8 GB RAM, GeForce GTX Titan 8GB, Blender 2.72b, Win 7 64 Bit
