Render layer ID invisible objects

3D Studio Max Plugin (Export Script Plugins developed by [gk] and KilaD; Integrated Plugin developed by Karba)
Forum rules
Please post only in English in this subforum. For alternate language discussion please go here http://render.otoy.com/forum/viewforum.php?f=18
HHbomb
Licensed Customer
Posts: 1404
Joined: Wed Jun 30, 2010 8:45 pm
Contact:

Hi.
Here is an exemple : I use a tree ( not rendered by camera ) to make shadow. And I'll place a real tree after in Photoshop.
Here is some passes I use to make some adjustments in PS.
Why my tree is visible in the "RENDER LAYER ID" pass ??? :?: :?: :?:
I need to re-render RENDER LAYER ID pass with the tree HIDDEN.
Attachments
RENDERlayerID001.jpg
YOKO Studio | win 10 64 | i7 5930K GTX 3090 | 3dsmax 2022.3 |
User avatar
paride4331
Octane Guru
Posts: 3893
Joined: Fri Sep 18, 2015 7:19 am

Hi HHbomb,
It seems works fine, using the Object ID from the Octane Render View window.
Regards
Paride
Attachments
06.jpg
2 x Evga Titan X Hybrid / 3 x Evga RTX 2070 super Hybrid
HHbomb
Licensed Customer
Posts: 1404
Joined: Wed Jun 30, 2010 8:45 pm
Contact:

OK ! yes I know.
but why it is not working with layers ? Why THIS PARTICULAR PASS don't works as the others ? :?: :?: :?:
YOKO Studio | win 10 64 | i7 5930K GTX 3090 | 3dsmax 2022.3 |
User avatar
paride4331
Octane Guru
Posts: 3893
Joined: Fri Sep 18, 2015 7:19 am

Hello,
It is working like a smooth, Why do you say it's not working?
As you can see in my last screenshot the teapot is not visibile in Object ID as well.
2 x Evga Titan X Hybrid / 3 x Evga RTX 2070 super Hybrid
HHbomb
Licensed Customer
Posts: 1404
Joined: Wed Jun 30, 2010 8:45 pm
Contact:

From the beginning I just talk about "RENDER LAYER ID" pass
YOKO Studio | win 10 64 | i7 5930K GTX 3090 | 3dsmax 2022.3 |
User avatar
paride4331
Octane Guru
Posts: 3893
Joined: Fri Sep 18, 2015 7:19 am

Hi HHbomb,
Ah, now I understand! I don't know, even in Standalone mode, it seems to work like this. Now I will ask the developers.
Regards
Paride
2 x Evga Titan X Hybrid / 3 x Evga RTX 2070 super Hybrid
HHbomb
Licensed Customer
Posts: 1404
Joined: Wed Jun 30, 2010 8:45 pm
Contact:

phew :D
YOKO Studio | win 10 64 | i7 5930K GTX 3090 | 3dsmax 2022.3 |
User avatar
abstrax
OctaneRender Team
Posts: 5513
Joined: Tue May 18, 2010 11:01 am
Location: Auckland, New Zealand

HHbomb wrote:Hi.
Here is an exemple : I use a tree ( not rendered by camera ) to make shadow. And I'll place a real tree after in Photoshop.
Here is some passes I use to make some adjustments in PS.
Why my tree is visible in the "RENDER LAYER ID" pass ??? :?: :?: :?:
I need to re-render RENDER LAYER ID pass with the tree HIDDEN.
This was done to allow you to inspect geometry that would otherwise be hidden due to the render layer feature itself. Are object/material IDs not suitable for what you are doing?
In theory there is no difference between theory and practice. In practice there is. - Yogi Berra
HHbomb
Licensed Customer
Posts: 1404
Joined: Wed Jun 30, 2010 8:45 pm
Contact:

Hi abstrax !
Thanks for answering.
I use Render layer ID to make masks because I use 3 colors RED,BLEUE and GREEN so I have a good separation.
I can select easely which object I want to mask independantly of their material
And ice on the cake I can preview Layer ID colors directly in 3dsmax viewport.

Object IDs are given randomly ? How to have several objects with same ID ?
If there is too much objects in the scene, colors are to similar.

Best regards
Attachments
LID.jpg
YOKO Studio | win 10 64 | i7 5930K GTX 3090 | 3dsmax 2022.3 |
User avatar
abstrax
OctaneRender Team
Posts: 5513
Joined: Tue May 18, 2010 11:01 am
Location: Auckland, New Zealand

HHbomb wrote:Hi abstrax !
Thanks for answering.
I use Render layer ID to make masks because I use 3 colors RED,BLEUE and GREEN so I have a good separation.
I can select easely which object I want to mask independantly of their material
And ice on the cake I can preview Layer ID colors directly in 3dsmax viewport.

Object IDs are given randomly ? How to have several objects with same ID ?
If there is too much objects in the scene, colors are to similar.

Best regards
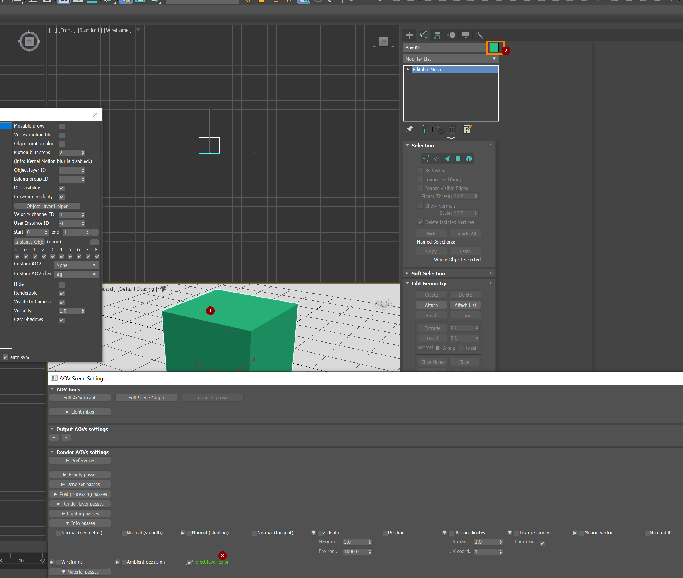
I had a look at the code and there are probably some improvements that can be made regarding the render layer IDs. Until those have been made, you can specify an object layer color in the modifier stack of an object and then render an object layer color AOV (screenshot provided by Bikram):
3dsmax-object-layer-color.png
In theory there is no difference between theory and practice. In practice there is. - Yogi Berra
Post Reply

Return to “Autodesk 3Ds Max”