How to render roof. Newbie
Sure I could take a look at your blend file but it would be really easy for you to check it too.
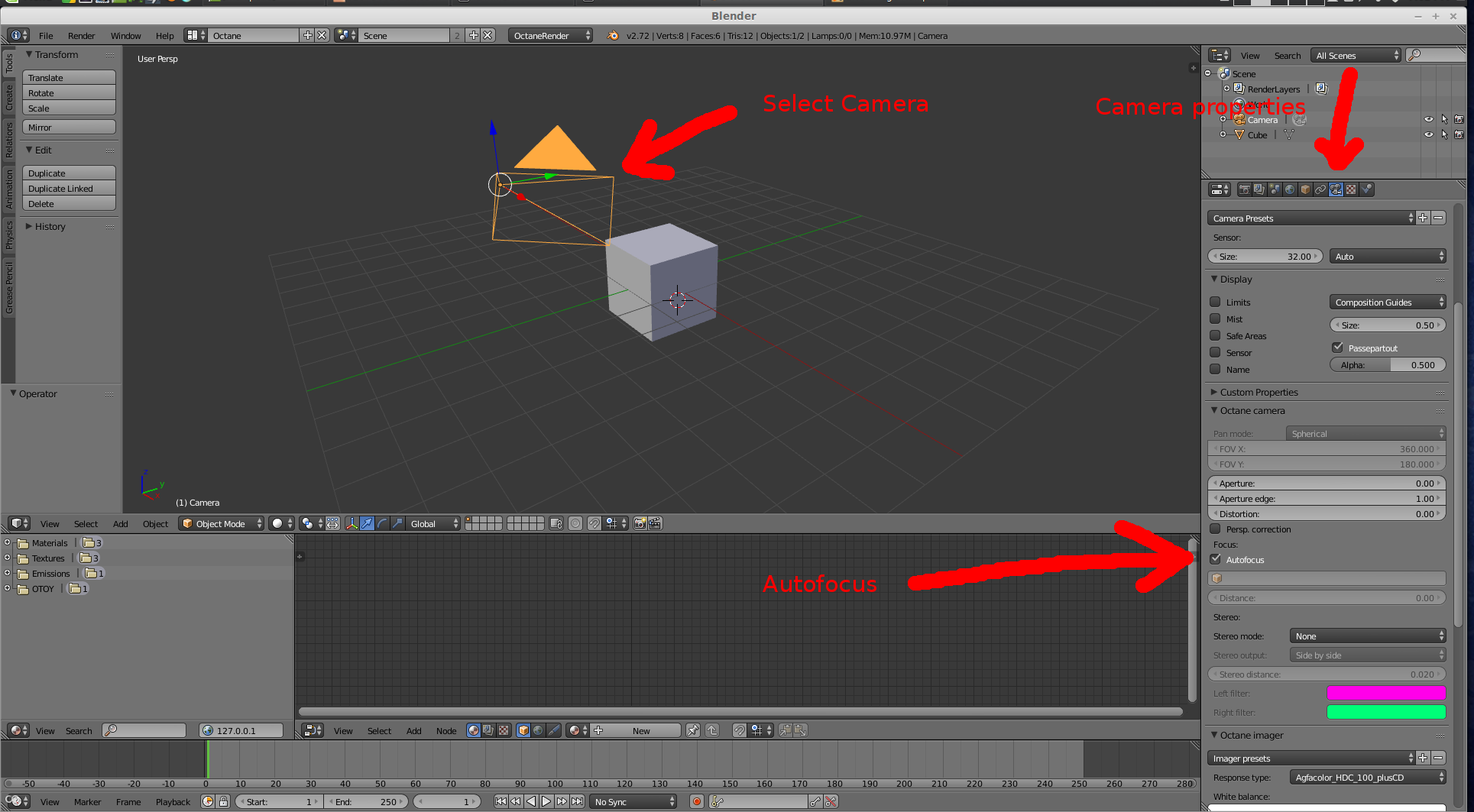
All you need to do is select your camera, either in the viewport or through the outliner. A camera icon will appear on the properties bar, go ahead and select it. On the properties panel you should see a "octane camera" block. Click on the "autofocus" checkbox and then you should be able to render your scene with F12. Alternately you could also change the aperture and distance to get the look you want.
Edited to add image.
Edited to add image.
Linux Mint 21.3 x64 | Nvidia GTX 980 4GB (displays) RTX 2070 8GB| Intel I7 5820K 3.8 Ghz | 32Gb Memory | Nvidia Driver 535.171
I have determined how to set up my nodes in the blender cycle render engine but cannot figure it out for octane. Can someone send me a picture of the equivalent layout in octane. An equivalent layout that will map my shingles to the roof like the one on the left. If you need my blend file I can resend it. How do I scale the shingle size on my roof? Thanks
