Octane plugin for Maya Slow
Forum rules
For new users: this forum is moderated. Your first post will appear only after it has been reviewed by a moderator, so it will not show up immediately.
This is necessary to avoid this forum being flooded by spam.
For new users: this forum is moderated. Your first post will appear only after it has been reviewed by a moderator, so it will not show up immediately.
This is necessary to avoid this forum being flooded by spam.
Try using the daylight environment or other interesting lighting, also, because you are using a mix material make sure the glossy material is shiny enough (put the specular up) so that it's contribution to the overall look will be significant. Also, make sure the index value of the glossy material is something useful (increasing it might help).
- TheChristopher
- Posts: 22
- Joined: Wed Oct 29, 2014 1:58 pm
- Location: Canada
- Contact:
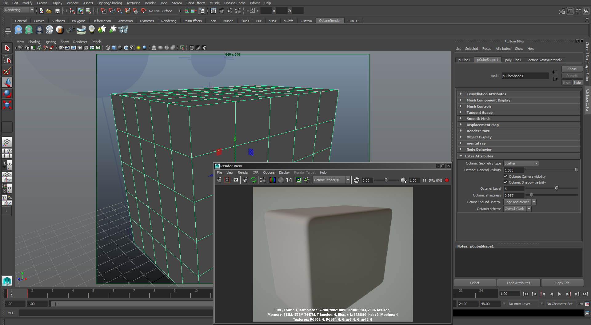
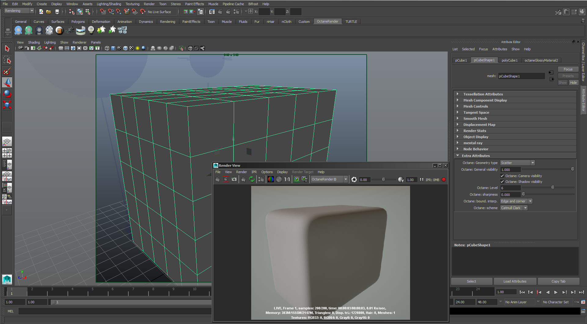
Why is it, the shader ball in hypershade looks how the object should look, but the object looks as if it's something that was made in illustrator ? Doesn't Octane support OpenSubDiv, it sure is not rendering an OpenSubDiv object ?FooZe wrote:Try using the daylight environment or other interesting lighting, also, because you are using a mix material make sure the glossy material is shiny enough (put the specular up) so that it's contribution to the overall look will be significant. Also, make sure the index value of the glossy material is something useful (increasing it might help).
Octane has its own OpenSubDiv working inside the rendering engine. You can tune it inside the shape's settings.TheChristopher wrote:Doesn't Octane support OpenSubDiv, it sure is not rendering an OpenSubDiv object ?
The Maya plugin section of forum is here: http://render.otoy.com/forum/viewforum.php?f=28
- TheChristopher
- Posts: 22
- Joined: Wed Oct 29, 2014 1:58 pm
- Location: Canada
- Contact:
Thanks for the tip, but this still doesn't explain why my renders don't look how your screen captures look.JimStar wrote:Octane has its own OpenSubDiv working inside the rendering engine. You can tune it inside the shape's settings.TheChristopher wrote:Doesn't Octane support OpenSubDiv, it sure is not rendering an OpenSubDiv object ?
The Maya plugin section of forum is here: http://render.otoy.com/forum/viewforum.php?f=28

I'm only using Octane Lights, although there only point lights, at this stage I don't know how to make them directional but this is not my concern. I applied an environment to the scene, I also applied Octane native SubDiv system to the cube, and I've tweaked specularity, including mostly every other setting in the shader I can, hoping even a glimmer of some result that you, JimStar, has shown in his screen captures. Instead I get this horrible rendering of not what should be a simple sphere, with diffuse and specularity, instead a fugly render result. My graphics card(s) are enabled as the CUDA device, viewport 2.0 is turned off instead I'm using the native viewport, arghh this is frustrating me.
One other thing, when I have added Octane Lights and/or a environment and I switch views in the viewport, in other words switching from one single view to the four pane view with only Native Viewport enabled, not Viewport 2.0 Maya hangs, making Maya unusable until a restart.
- TheChristopher
- Posts: 22
- Joined: Wed Oct 29, 2014 1:58 pm
- Location: Canada
- Contact:
I wanted to make a copy of the previous post and start a new thread in the Maya plug-in sub-forum area, unfortunately I can't. I suppose oToy doesn't want to help get me warmed up with oToy to see it's true potential, instead leave me in the dust.
- TheChristopher
- Posts: 22
- Joined: Wed Oct 29, 2014 1:58 pm
- Location: Canada
- Contact:
Toggling on daylight for the octane environment solved everything.
Must you always use a octane environment to light a scene ?
