Testing Beta 0.42 (OBSOLETE VERSION)

Maxon Cinema 4D (Export script developed by abstrax, Integrated Plugin developed by aoktar)

Moderators: ChrisHekman, aoktar

miohn
Licensed Customer
Posts: 751
Joined: Sun Jun 06, 2010 3:00 pm

and sadly: texture path does not work!
Even when I add a path manually (the load-button does not react)
the path gets lost always.

thanks
MIke
User avatar
aoktar
Octane Plugin Developer
Posts: 16068
Joined: Tue Mar 23, 2010 8:28 pm
Location: Türkiye
Contact:

miohn wrote:and sadly: texture path does not work!
Even when I add a path manually (the load-button does not react)
the path gets lost always.

thanks
MIke
Absolute or relative paths works nicely. Preferences texture paths not recognised.
For environment texture, use ImageTexture and adjust gamma
Octane For Cinema 4D developer / 3d generalist

3930k / 16gb / 780ti + 1070/1080 / psu 1600w / numerous hw
miohn
Licensed Customer
Posts: 751
Joined: Sun Jun 06, 2010 3:00 pm

Hi Aoktar,

please, could you explain again the texture path workaround - I still don't get it!

When loading a bitmap into the Octane-Image-Texture slot I'm """never""" asked to
place a copy inside the project folder.
I thought, that now, when I set a texture path in the "ocatane"-settings I then
do not have to type in the whole texture path in the slot.
Unbenannt3.JPG
What I'm doing wrong?


This looks like my "Texture Environment" when activating "Image sampler"
Look at the gamma, this doesn't change the overbright materials.
Unbenannt.JPG
sometimes its suddenly working - sometimes not.

thanks
Mike
User avatar
aoktar
Octane Plugin Developer
Posts: 16068
Joined: Tue Mar 23, 2010 8:28 pm
Location: Türkiye
Contact:

miohn wrote:Hi Aoktar,

please, could you explain again the texture path workaround - I still don't get it!

When loading a bitmap into the Octane-Image-Texture slot I'm """never""" asked to
place a copy inside the project folder.
I thought, that now, when I set a texture path in the "ocatane"-settings I then
do not have to type in the whole texture path in the slot.
Unbenannt3.JPG
What I'm doing wrong?


This looks like my "Texture Environment" when activating "Image sampler"
Look at the gamma, this doesn't change the overbright materials.
Unbenannt.JPG
sometimes its suddenly working - sometimes not.

thanks
Mike
I'm thinking you're not using Octane Materials. Also For Environment Textures, your gamma is very high. Try 0.5-1.0
Octane For Cinema 4D developer / 3d generalist

3930k / 16gb / 780ti + 1070/1080 / psu 1600w / numerous hw
miohn
Licensed Customer
Posts: 751
Joined: Sun Jun 06, 2010 3:00 pm

sure I'm using octane-materials!

1. I create a octane-diffuse-material from the LiveViewer
2. I choose "ImageTexture" from the popup for diffuse
3. I load a bitmap in the slot
Unbenannt-4.JPG
Unbenannt5.JPG
Works fine until I make a second material!
Except I write the complete path in the slot.

Why does this not work? Still under developpment?
Unbenannt_6.JPG
thanks
Mike
User avatar
aoktar
Octane Plugin Developer
Posts: 16068
Joined: Tue Mar 23, 2010 8:28 pm
Location: Türkiye
Contact:

miohn wrote:sure I'm using octane-materials!

1. I create a octane-diffuse-material from the LiveViewer
2. I choose "ImageTexture" from the popup for diffuse
3. I load a bitmap in the slot
Unbenannt-4.JPG
Unbenannt5.JPG
Works fine until I make a second material!
Except I write the complete path in the slot.

Why does this not work? Still under developpment?
Unbenannt_6.JPG
thanks
Mike

Maybe a character encoding problem. please give me a troubled scene for checking.
For shader to texture: It's working on some and basic nodes. Texture path is not functional and not required. It's in testing phase

Else anyone encounter this problem?
Last edited by aoktar on Wed Apr 24, 2013 2:48 pm, edited 1 time in total.
Octane For Cinema 4D developer / 3d generalist

3930k / 16gb / 780ti + 1070/1080 / psu 1600w / numerous hw
miohn
Licensed Customer
Posts: 751
Joined: Sun Jun 06, 2010 3:00 pm

It happens with everey scene and I think an example file does
not make much sense, cause you don't have my folder-structure.


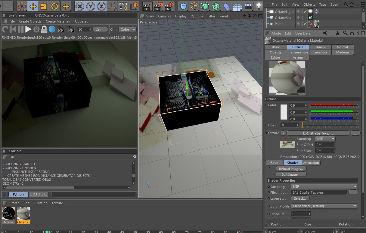
My C4D is in: C:\Program Files\MAXON\
My Textures are in: G:\01_Textures\Asphalt_Straße\1_Straße_Tex.tif

May octane does not like "_" underscores?
User avatar
aoktar
Octane Plugin Developer
Posts: 16068
Joined: Tue Mar 23, 2010 8:28 pm
Location: Türkiye
Contact:

miohn wrote:It happens with everey scene and I think an example file does
not make much sense, cause you don't have my folder-structure.


My C4D is in: C:\Program Files\MAXON\
My Textures are in: G:\01_Textures\Asphalt_Straße\1_Straße_Tex.tif

May octane does not like "_" underscores?
"ß" can cause, did you try with names which contains standart characters?

Edit: I give a try on texture same named, it's working. Also I did lot of scenes with lot of big textures with no problem.
My last idea is non-english version can cause problem.
Attachments
2013-04-24_175634.jpg
Octane For Cinema 4D developer / 3d generalist

3930k / 16gb / 780ti + 1070/1080 / psu 1600w / numerous hw
pulsegroup
Licensed Customer
Posts: 25
Joined: Mon Apr 08, 2013 4:09 pm

aoktar wrote:
miohn wrote:It happens with everey scene and I think an example file does
not make much sense, cause you don't have my folder-structure.


My C4D is in: C:\Program Files\MAXON\
My Textures are in: G:\01_Textures\Asphalt_Straße\1_Straße_Tex.tif

May octane does not like "_" underscores?
"ß" can cause, did you try with names which contains standart characters?

Edit: I give a try on texture same named, it's working. Also I did lot of scenes with lot of big textures with no problem.
My last idea is non-english version can cause problem.
This character issue is common with other renderers/programs. The non-standard "not english" character may be the issue - these are stored as different hex values depending on your computers text encodings ie Unicode, western european, cyrillic etc etc - best to avoided.
miohn
Licensed Customer
Posts: 751
Joined: Sun Jun 06, 2010 3:00 pm

Hi pulsegroup,

so you mean I should rename my folders?

I'm working with C4D and VRay since longer time and never had a problem,
because it accepts the paths I set in the c4d prefs.

I think it should work the same for octane.

regards
MIke
Post Reply

Return to “Maxon Cinema 4D”