I'm working on creating a headlight for a car, and the bulb is doing it's job in creating the headlight, but it's also casting shadows of the whole car onto my matte shadow catcher.
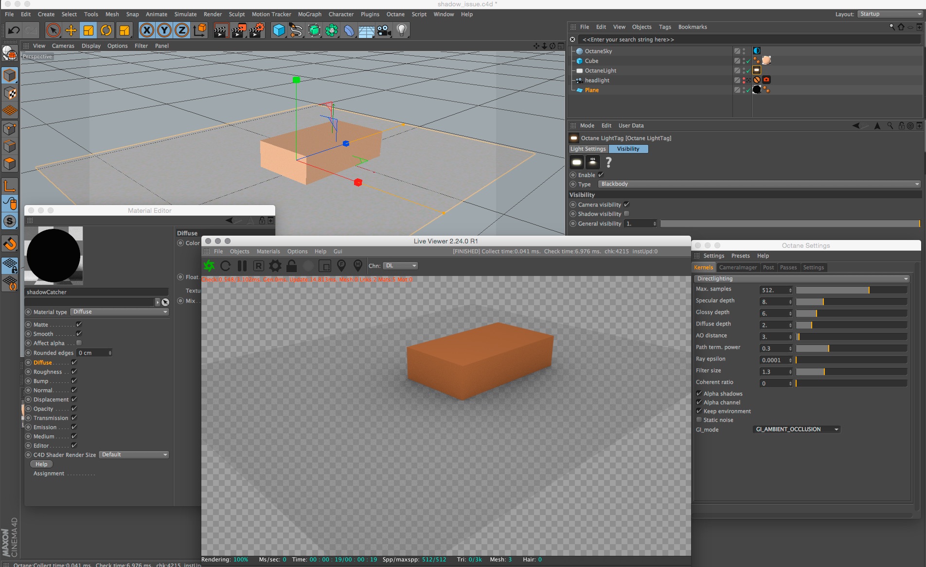
In this reduced scene you can see an even more exaggerated example. There is an OctaneLight inside the cube, as you can see there are shadows from the blocked light that reach the edges of the shadow catcher.
If I turn off the light, the shadows go away. Also it doesn't matter how big I make the shadow catcher plane, the shadows always reach the edge.
I've tried as many "shadow" settings as I can find, but with no luck.
Any help appreciated.
Thanks!
shadow catcher receiving too much shadow?
Forum rules
Please add your OS and Hardware Configuration in your signature, it makes it easier for us to help you analyze problems. Example: Win 7 64 | Geforce GTX680 | i7 3770 | 16GB
Please add your OS and Hardware Configuration in your signature, it makes it easier for us to help you analyze problems. Example: Win 7 64 | Geforce GTX680 | i7 3770 | 16GB
Hi,
since the shadow catcher has some limitation, it has been overcome by the new Render Layer system. Please, have a look here:
https://docs.otoy.com/#51Render%20Layer%20Passes
https://vimeo.com/119848103
ciao beppe
since the shadow catcher has some limitation, it has been overcome by the new Render Layer system. Please, have a look here:
https://docs.otoy.com/#51Render%20Layer%20Passes
https://vimeo.com/119848103
ciao beppe
I used a transparency map for the shadow catcher to avoid the visible edges, so that the edges of the plane are soft blend out.
http://www.simulacrum.de - Visualization for Designer and Architects
Win7 64 | Dual Xeon E5-2687W | 32GB RAM | 2 GTX 780 6GB | Rhino3D
Win7 64 | Dual Xeon E5-2687W | 32GB RAM | 2 GTX 780 6GB | Rhino3D
Hi bepeg4d,bepeg4d wrote:Hi,
since the shadow catcher has some limitation, it has been overcome by the new Render Layer system. Please, have a look here:
https://docs.otoy.com/#51Render%20Layer%20Passes
https://vimeo.com/119848103
ciao beppe
Thank you so. I had actually watched the first 2 multi pass render videos, but I missed this one.
ciao
OSX 10.12.4 | Intel 12 core @ 3.33 ghz | 128 gb ram | NVIDIA GeForce GTX 1080TI | Ubuntu Linux slave with 3x 1080ti

