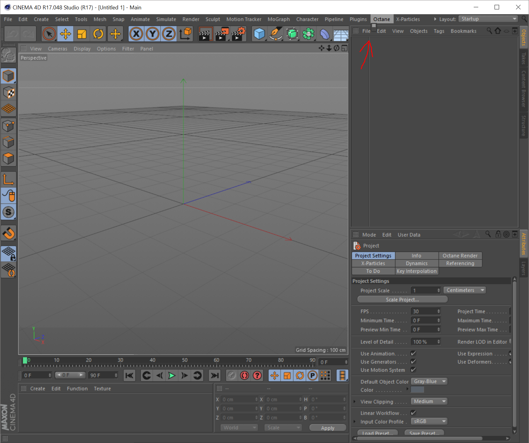
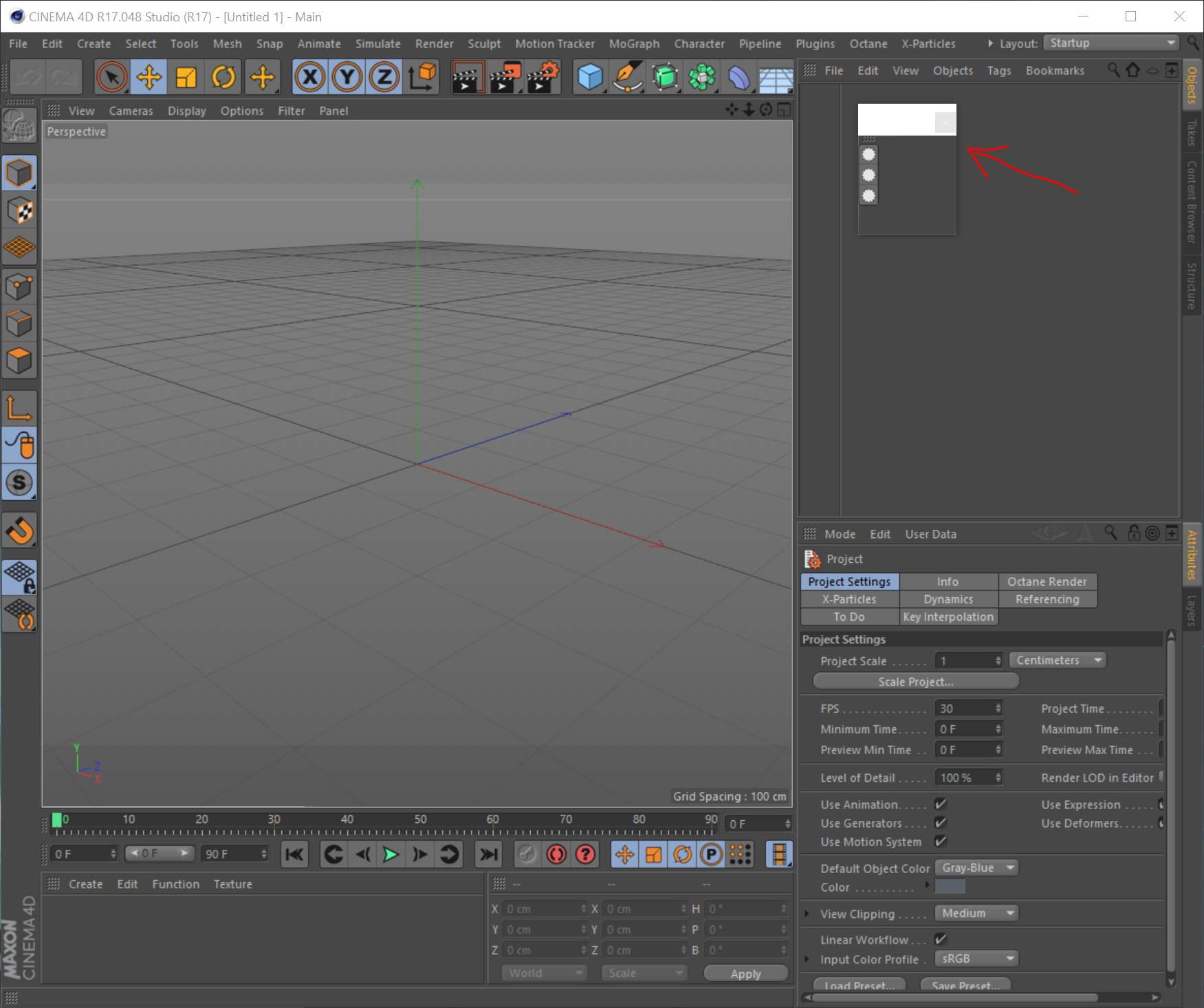
This is the first time I've used version 3 so I'm not sure. I never used the alpha. I'm running on 4K displays in Windows 10. I don't know if it's something with interface scaling or if it's supposed to look like this. See screen shots
Interface Bug?(SOLVED)
Moderators: ChrisHekman, aoktar
Forum rules
Before posting a bug report, please check the following:
1. That the issue has not already been disclosed
2. That the issue is specific to this plugin, and not Octane in general (Try reproducing it in Standalone)
Bugs related to the Octane Engine itself should be posted into the Standalone Support sub-forum.
All bug reports should include the information below, along with a detailed description of the issue and steps to reproduce it.
A. Operating System, including version (i.e. Win 7, OSX 10.11.2, Ubuntu 14.04, etc.)
B. Graphics Card(s) model (i.e. GTX 580 - 3GB, TITAN, etc.)
C. RAM Capacity (i.e. 6 GB)
D. Nvidia driver version (i.e. 7.50, 7.5.22)
E. OctaneRender Standalone version, if installed (i.e. 2.24.2, 2.23, etc.)
F. OctaneRender plugin version (i.e. v2.25 - 2.21)
G. Host application version, including build number if available (i.e. 3ds Max 2016 Build 18.0)
H. A detailed description of the issue and steps to reproduce it (Include Screenshots or video capture), as well as an example scene if applicable.
I. Copies of the Octane Log window and Console window outputs (full text attached as a file to your post is recommended).
Please note that reports of issues inside existing threads will be ignored/removed, and reports may be closed if the reporter does not respond to subsequent queries in the thread.
Before posting a bug report, please check the following:
1. That the issue has not already been disclosed
2. That the issue is specific to this plugin, and not Octane in general (Try reproducing it in Standalone)
Bugs related to the Octane Engine itself should be posted into the Standalone Support sub-forum.
All bug reports should include the information below, along with a detailed description of the issue and steps to reproduce it.
A. Operating System, including version (i.e. Win 7, OSX 10.11.2, Ubuntu 14.04, etc.)
B. Graphics Card(s) model (i.e. GTX 580 - 3GB, TITAN, etc.)
C. RAM Capacity (i.e. 6 GB)
D. Nvidia driver version (i.e. 7.50, 7.5.22)
E. OctaneRender Standalone version, if installed (i.e. 2.24.2, 2.23, etc.)
F. OctaneRender plugin version (i.e. v2.25 - 2.21)
G. Host application version, including build number if available (i.e. 3ds Max 2016 Build 18.0)
H. A detailed description of the issue and steps to reproduce it (Include Screenshots or video capture), as well as an example scene if applicable.
I. Copies of the Octane Log window and Console window outputs (full text attached as a file to your post is recommended).
Please note that reports of issues inside existing threads will be ignored/removed, and reports may be closed if the reporter does not respond to subsequent queries in the thread.
- Walkinghome6

- Posts: 18
- Joined: Wed Jul 01, 2015 6:55 pm
- Location: Nashville, TN
- Contact:
Creative Generalist
http://www.iamvernonroberts.me
Windows 10 Pro 64bit | i7-3930K 3.2Ghz | 32GB Ram
2 x GTX Titan X | 2 x GTX 980 Ti
Octane Render Standalone v3.06.2 | Octane Render Plugin C4D V3.06.2
Cinema 4D R18.048
http://www.iamvernonroberts.me
Windows 10 Pro 64bit | i7-3930K 3.2Ghz | 32GB Ram
2 x GTX Titan X | 2 x GTX 980 Ti
Octane Render Standalone v3.06.2 | Octane Render Plugin C4D V3.06.2
Cinema 4D R18.048
This is a wrong install and missing res files rather than a BUG. Please check installed files. You should have a "res" folder under c4doctane directory.
Octane For Cinema 4D developer / 3d generalist
3930k / 16gb / 780ti + 1070/1080 / psu 1600w / numerous hw
3930k / 16gb / 780ti + 1070/1080 / psu 1600w / numerous hw
- Walkinghome6

- Posts: 18
- Joined: Wed Jul 01, 2015 6:55 pm
- Location: Nashville, TN
- Contact:
Lol, I'm sorry, I had it in the wrong plugin folder.
I installed here and it's all working:
C:\Users\Owner\AppData\Roaming\MAXON\CINEMA 4D R17_8DE13DAD\plugins
Octane tags weren't there so something was up, it's good now, thanks.
I installed here and it's all working:
C:\Users\Owner\AppData\Roaming\MAXON\CINEMA 4D R17_8DE13DAD\plugins
Octane tags weren't there so something was up, it's good now, thanks.
Creative Generalist
http://www.iamvernonroberts.me
Windows 10 Pro 64bit | i7-3930K 3.2Ghz | 32GB Ram
2 x GTX Titan X | 2 x GTX 980 Ti
Octane Render Standalone v3.06.2 | Octane Render Plugin C4D V3.06.2
Cinema 4D R18.048
http://www.iamvernonroberts.me
Windows 10 Pro 64bit | i7-3930K 3.2Ghz | 32GB Ram
2 x GTX Titan X | 2 x GTX 980 Ti
Octane Render Standalone v3.06.2 | Octane Render Plugin C4D V3.06.2
Cinema 4D R18.048
