Hi @ all!
I have a maybe stupid question:
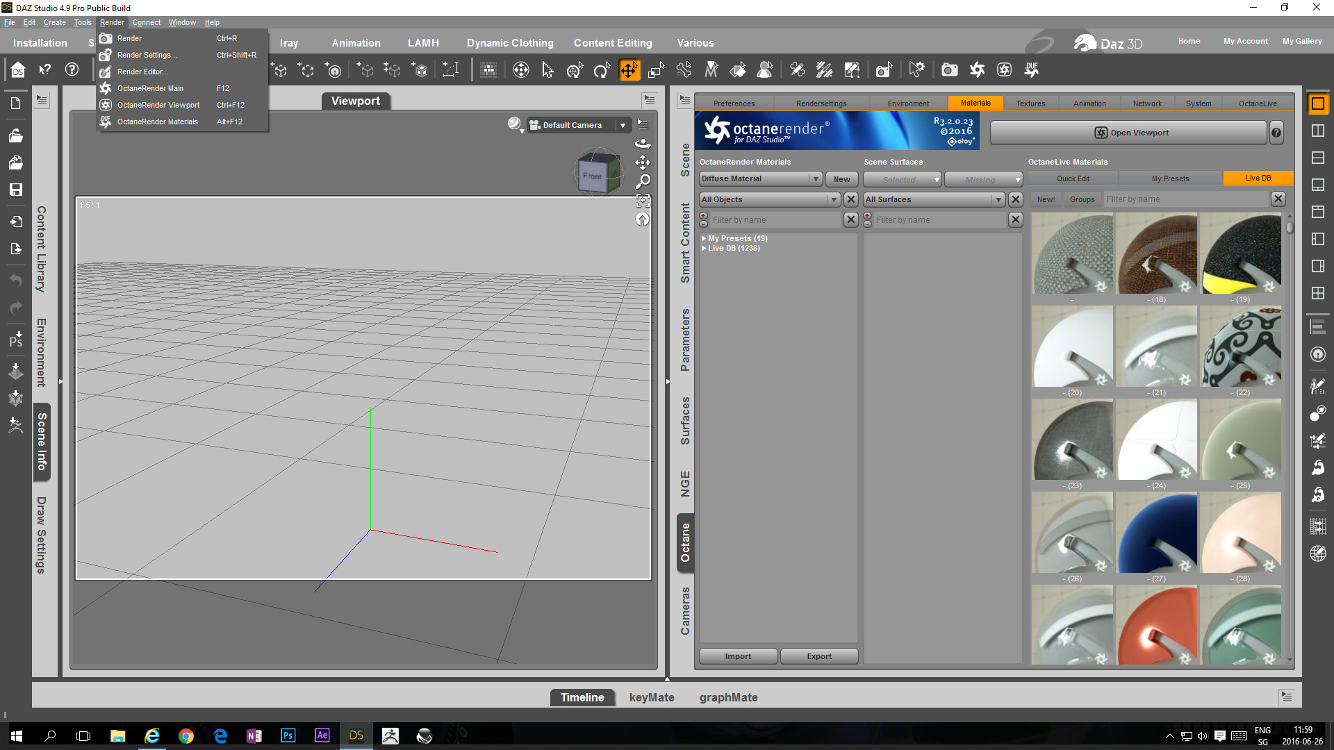
Octane was allways at the Render section in the menu: Render> Render, Render Settings, Render editor, Octane Main, Octane View. and Octane auto materials
I have tried out out some of the DS workpsaces and now its gone. I hope you understand what I mean.
How can I get it back there?
Greetings Angela
Plugin in the menu bar
Moderator: BK
Forum rules
Please keep character renders sensibly modest, please do not post sexually explicit scenes of characters.
Please keep character renders sensibly modest, please do not post sexually explicit scenes of characters.
- linvanchene

- Posts: 783
- Joined: Mon Mar 25, 2013 10:58 pm
- Location: Switzerland
Short version:Mirana wrote:Hi @ all!
I have a maybe stupid question:
Octane was allways at the Render section in the menu: Render> Render, Render Settings, Render editor, Octane Main, Octane View. and Octane auto materials
I have tried out out some of the DS workpsaces and now its gone. I hope you understand what I mean.
How can I get it back there?
Greetings Angela
Based on my quick experiments there is a low probability glitch that entries of the main menu that should be added to any workspace are omitted.
Just select another layout and then switch back to the one you want and then the error should automatically be resolved and all main menu entries should show up again.
- - -
Longer version:
As far as I understand it OctaneRender menu entries should be added automatically to
Main menu
Render
-> The best way to check is to open the "Customize DAZ Studio Menu" by hitting F3
On the left side you can see all the available "Actions".
On the right side left of "Activities" there is a sub tab for "Menus".
The first entry should be called "Main Menu" then there is a sub directory for "&Render"
There you should be able to see the entries:
&OctaneRender Main
&OctaneRender Viewport
&OctaneRender Materials
Update/Edit:
After further testing I am not sure what effect the & symbol in front of the name has.
Removed speculation to stick with the observable behaviour.
In this example the entries show up properly:
- - -
I quickly tested all available layout presets and each of them worked eventually.
Nevertheless I did notice that at least once the Main Menu entries were not added on first try.
-> Random DAZ Studio UI glitch
Tested with:
Daz Studio Pro BETA - version 4.9.3.25
OctaneRender for DAZ Studio 3.2.0.23 (64 bit)
I suspect that this glitch happens with the DAZ Studio Menu entries in general and is not caused by OcDS.
- - -
Before I now start a long explanation how you can create your own custom "Menus" with your preferred "Actions" I suggest to
-> first try to apply a different workspace layout and then reapply the layout you actually want.
Repeat until the Main Menu entries show up as expected
Update/Edit:
If that does not work it might be needed to reinstall the OcDS plugin so the menu and toolbar entries are added to the currently available layouts again.
- - -
In general:
Make sure that you save you custom layout before you try out any other layout presets.
- - -
Alternatively:
You can find a custom layout for DAZ Studio that should work with all OcDS menu entries here:
viewtopic.php?f=44&t=53804
- - -
Last edited by linvanchene on Tue Jun 28, 2016 2:19 am, edited 2 times in total.
Win 10 Pro 64bit | Rendering: 2 x ASUS GeForce RTX 2080 Ti TURBO | Asus RTX NVLink Bridge 4-Slot | Intel Core i7 5820K | ASUS X99-E WS| 64 GB RAM
FAQ: OctaneRender for DAZ Studio - FAQ link collection
FAQ: OctaneRender for DAZ Studio - FAQ link collection
Thank you! I have been wondering how to resolve this issue too!
Paul
Paul
Win7/Win10/Mavericks/Mint 17 - GTX550Ti/GT640M
Octane Plugin Support : Poser, ArchiCAD, Revit, Inventor, AutoCAD, Rhino, Modo, Nuke
Pls read before submitting a support question
Octane Plugin Support : Poser, ArchiCAD, Revit, Inventor, AutoCAD, Rhino, Modo, Nuke
Pls read before submitting a support question
- linvanchene

- Posts: 783
- Joined: Mon Mar 25, 2013 10:58 pm
- Location: Switzerland
Quick Guide:face_off wrote:Thank you! I have been wondering how to resolve this issue too!
Paul
adding an entry called "OctaneRender" to the menu bar with all OctaneRender related "Actions"
- F3 to open the "Customize DAZ Studio"
- right pane "Menus"
- right click on "Main Menu"
- Add Submenu
- name it &OctaneRender
Update/Edit:
After further testing I am not sure what effect the & symbol in front of the name has.
Removed speculation to stick with the observable behaviour.
- left pane "Actions"
- drag and drop all OctaneRender Actions from the left Action pane to the created &OctaneRender menu on right pane
- move the "&OctaneRender" menu in the list up and down so it will show up in the position you want it
If the menu entry is on top in the customize window it will show up at the left in the UI Main Menu bar
If the menu entry is on the bottom of the list in the customize window it will shop up at the right in the UI Main Menu bar
Now all OctaneRender related actions should appear in any activity in the Main Menu bar:
- - -
- - -
compare:
Custom Menus
http://docs.daz3d.com/doku.php/artzone/ ... ustommenus
Custom Actions
http://docs.daz3d.com/doku.php/artzone/ ... stomaction
- - -
Last edited by linvanchene on Wed Jun 29, 2016 5:36 am, edited 3 times in total.
Win 10 Pro 64bit | Rendering: 2 x ASUS GeForce RTX 2080 Ti TURBO | Asus RTX NVLink Bridge 4-Slot | Intel Core i7 5820K | ASUS X99-E WS| 64 GB RAM
FAQ: OctaneRender for DAZ Studio - FAQ link collection
FAQ: OctaneRender for DAZ Studio - FAQ link collection
- linvanchene

- Posts: 783
- Joined: Mon Mar 25, 2013 10:58 pm
- Location: Switzerland
Just tried out how things look with the DAZ Studio 4.9 default UI on my laptop.
-> There is a chance that the Octane related actions are not displayed in the toolbars in some of the DAZ Studio layouts if the toolbar "Viewport Tools" is set to "Off".
To quickly fix this:
- Press F3 to open the "Customize DAZ Studio" window
- On the right pane select "Tool Bars"
- check if the Octane related actions can be found in the "Viewport Tools" tool bar
- On the right pane select "Activities" and check for each (!) activity if the "Viewport Tools" are toggled to On
-> With the "Viewport Tools" switched "On" all OctaneRender related actions now should be displayed in the upper right toolbar location.
- - -
Advanced options:
Similar to creating your own OctaneRender Main Menu you could also create your own tool bar and name it OctaneRender.
You may have to manually activate the toolbar in each activity in the "Customize DAZ Studio" menu as described above.
Speculation:
This limitation probably might have been the reason why the OctaneRender actions were added to the "Viewport Tools" tool bar.
-> The "Viewport Tools" tool bar was used in most DAZ Studio default layouts in the past.
- - -
-> There is a chance that the Octane related actions are not displayed in the toolbars in some of the DAZ Studio layouts if the toolbar "Viewport Tools" is set to "Off".
To quickly fix this:
- Press F3 to open the "Customize DAZ Studio" window
- On the right pane select "Tool Bars"
- check if the Octane related actions can be found in the "Viewport Tools" tool bar
- On the right pane select "Activities" and check for each (!) activity if the "Viewport Tools" are toggled to On
-> With the "Viewport Tools" switched "On" all OctaneRender related actions now should be displayed in the upper right toolbar location.
- - -
Advanced options:
Similar to creating your own OctaneRender Main Menu you could also create your own tool bar and name it OctaneRender.
You may have to manually activate the toolbar in each activity in the "Customize DAZ Studio" menu as described above.
Speculation:
This limitation probably might have been the reason why the OctaneRender actions were added to the "Viewport Tools" tool bar.
-> The "Viewport Tools" tool bar was used in most DAZ Studio default layouts in the past.
- - -
Win 10 Pro 64bit | Rendering: 2 x ASUS GeForce RTX 2080 Ti TURBO | Asus RTX NVLink Bridge 4-Slot | Intel Core i7 5820K | ASUS X99-E WS| 64 GB RAM
FAQ: OctaneRender for DAZ Studio - FAQ link collection
FAQ: OctaneRender for DAZ Studio - FAQ link collection
