Here's a short video detailing the issue.
The first half 0:00-3:44 is a control test to see if Explosia works. Spoiler alert: It does.
The second half 3:44+ is the problem that shows the exact same process with my file and it does not work.
Here is my file: https://drive.google.com/open?id=17xmiB ... 9-T5SqWRnD
If you'd like a text version of the issue I'll try and explain it: So in order to create an explosion effect within X-Particles, you have to create something called an Explosia object. This Explosia object is not viewable from Octane's Live-Viewer, and the only way to make it viewable is to create a cache, and then create an Octane OpenVDB volume to load that cache. I was able to do this for a simple primitive object, but I was unable to do so for a collection of primitive objects and was wondering why this is.
A developer from Insydium suggested I reach out to this forum for help and I could use any advice you guys have. Thanks much.
[R19] X-Particle's Explosia Not Displaying In Octane
Moderators: ChrisHekman, aoktar
Hi,
first of all, big thanks for your way of asking help!
If all the users would do the same, my life would be much easier
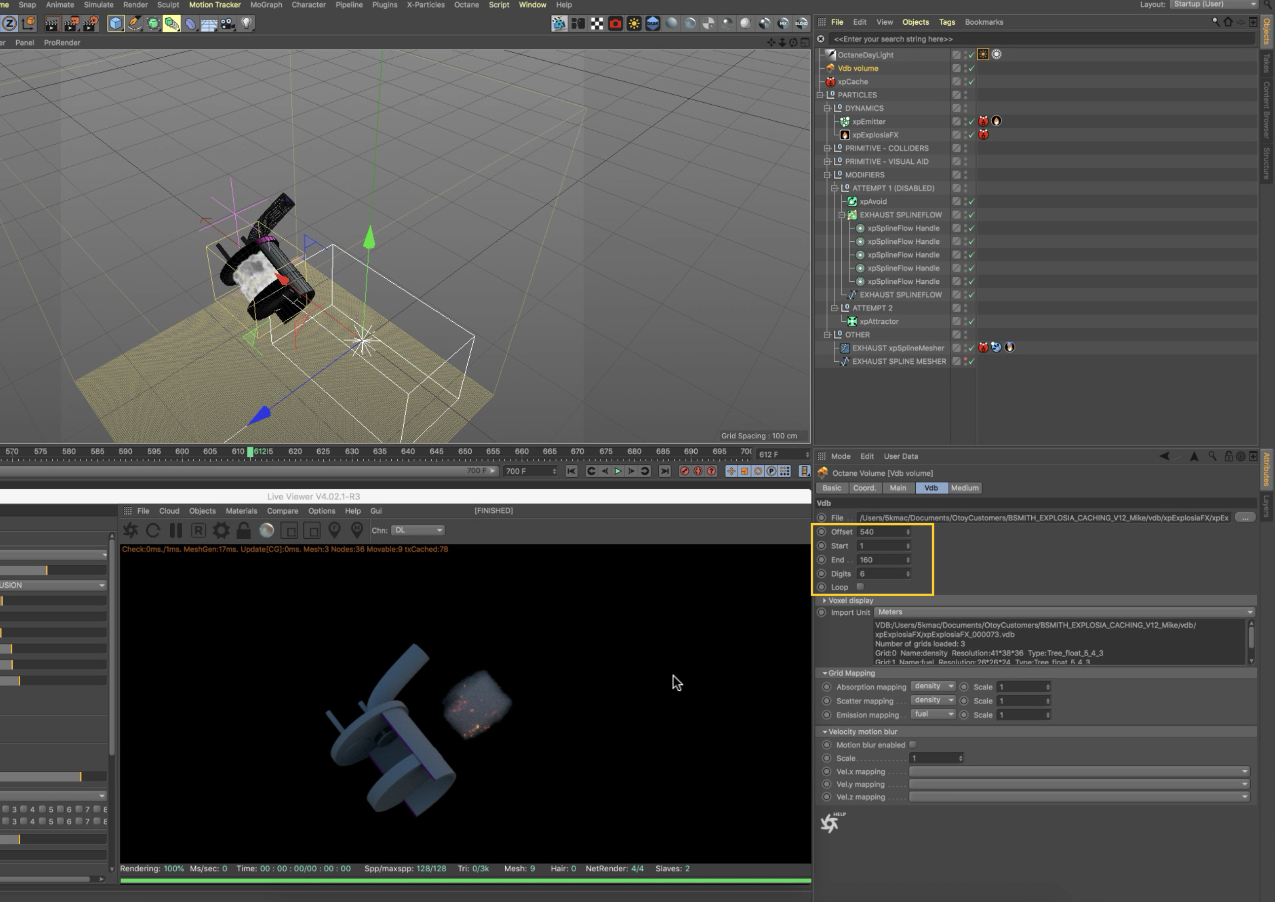
I had a look at your scene, the simulation is there, but not in the correct position, so you need to move it in the correct place.
Please, have a look also at the settings, to correctly display it at the correct frame.
The simulation from X-particles is saved from 000001, to 000160, so you need to add the correct offset, and disable the loop: Happy GPU Rendering,
ciao Beppe
first of all, big thanks for your way of asking help!
If all the users would do the same, my life would be much easier
I had a look at your scene, the simulation is there, but not in the correct position, so you need to move it in the correct place.
Please, have a look also at the settings, to correctly display it at the correct frame.
The simulation from X-particles is saved from 000001, to 000160, so you need to add the correct offset, and disable the loop: Happy GPU Rendering,
ciao Beppe

