Paul, once I get home from work I will try and see if I can consistently recreate the crash using the ImageBrowserLast_NN entries. If I am successful in doing so will post the details.face_off wrote:Awesome! Thank you so much for this. I tried added invalid folder names into ImageBrowserLast_1, and DAZStudio still did not crash for me. Regardless, I will post this fix to the FAQ.
I could modify the plugin to validate the paths before using them in the ImageBrowser, however without being able to reproduce the crash, it would be hard to tell if that fix actually works or not.
OctaneRender 3 for DAZ Studio [TEST and STABLE] [OBSOLETE]
Moderator: BK
Forum rules
Please keep character renders sensibly modest, please do not post sexually explicit scenes of characters.
Please keep character renders sensibly modest, please do not post sexually explicit scenes of characters.
Windows 10 Pro i9-9980XE 128GB RAM|4 x Titan RTX
Houdini 18.5(2020.2.1.2)|Cinema C4D R26|Daz Studio Pro 4.21.0.5(Octane 2021.1.6.83)
NVIDIA 460.89 Studio Standard
Houdini 18.5(2020.2.1.2)|Cinema C4D R26|Daz Studio Pro 4.21.0.5(Octane 2021.1.6.83)
NVIDIA 460.89 Studio Standard
Hi Paul,rajib wrote:Paul, once I get home from work I will try and see if I can consistently recreate the crash using the ImageBrowserLast_NN entries. If I am successful in doing so will post the details.face_off wrote:Awesome! Thank you so much for this. I tried added invalid folder names into ImageBrowserLast_1, and DAZStudio still did not crash for me. Regardless, I will post this fix to the FAQ.
I could modify the plugin to validate the paths before using them in the ImageBrowser, however without being able to reproduce the crash, it would be hard to tell if that fix actually works or not.
I have some entries that should crash Daz when you invoke the ImageBrowser.
Save the following in any .reg file e.g. OctaneRenderImageBrowser.reg file and double click it to update the HKEY_CURRENT_USER\SOFTWARE\DAZ\Studio4\OctaneRender. Then load something on the scene so that in the Octane Material tab you can click on the ImageBrowser option ('...'). It should result in a crash. I am not too sure what in this is causing it. Maybe array size, maybe memory is getting overwritten.... But whatever it is if I have the following in my registry, it crashes Daz every time I click the ImageBrowser option. Hopefully this will help you to reproduce the crash and help you to debug the issue.
Windows Registry Editor Version 5.00
[HKEY_CURRENT_USER\SOFTWARE\DAZ\Studio4\OctaneRender]
"ImageBrowserLast_0"="DazContent:/Runtime/Textures/DAZ/Characters/Genesis2/Aiko6"
"ImageBrowserLast_1"="DazContent:/Runtime/Textures/DAZ/Characters/Aiko"
"ImageBrowserLast_2"="DazContent:/Runtime/Textures/DAZ/Characters/Genesis2/Gianni6"
"ImageBrowserLast_3"="DazContent:/Runtime/Textures/DAZ/Characters/Genesis2/TeenJosie"
"ImageBrowserLast_4"="DazContent:/Runtime/Textures/DAZ/Characters/Genesis2/MeiLin6"
"ImageBrowserLast_5"="D:/Octane/HDRI"
"ImageBrowserLast_6"="D:/Octane"
"ImageBrowserLast_7"="D:/"
"ImageBrowserLast_8"="D:/DAZ 3D/My Library"
"ImageBrowserLast_9"="DazContent:/Runtime"
"ImageBrowserLast_10"="DazContent:/Runtime/Textures"
"ImageBrowserLast_11"="DazContent:/Runtime/Textures/Dreamlight"
"ImageBrowserLast_12"="D:/DAZ 3D"
"ImageBrowserLast_13"="D:/Octane/Skydome"
"ImageBrowserLast_14"="DazContent:/Runtime/Textures/Dreamlight/EgyptCity"
"ImageBrowserLast_15"="DazContent:/Runtime/Textures/DimensionTheory/HDRProSets/Yosemite"
"ImageBrowserLast_16"="Resources:/HDR"
"ImageBrowserLast_17"="DazContent:/Runtime/Textures/DimensionTheory/iRadiance/SkiesOfIradiance"
"ImageBrowserLast_18"="DazContent:/Runtime/Textures/DAZ/Characters/Genesis2"
"ImageBrowserLast_19"="DazContent:/Runtime/Textures/DAZ/Characters/Genesis2/Victoria6"
"ImageBrowserLast_20"="DazContent:/Runtime/Textures/DAZ/Characters/Genesis2/Lilith6"
"ImageBrowserLast_21"="DazContent:/Runtime/textures/DAZ/Characters/Genesis2/BaseFemale"
Regards,
Rajib
Windows 10 Pro i9-9980XE 128GB RAM|4 x Titan RTX
Houdini 18.5(2020.2.1.2)|Cinema C4D R26|Daz Studio Pro 4.21.0.5(Octane 2021.1.6.83)
NVIDIA 460.89 Studio Standard
Houdini 18.5(2020.2.1.2)|Cinema C4D R26|Daz Studio Pro 4.21.0.5(Octane 2021.1.6.83)
NVIDIA 460.89 Studio Standard
The plugin release below attempts to filter out the non-existent folders. Can you try it with the registry settings which were crashing DAZStudio and let me know if it resolved the problem pls?I have some entries that should crash Daz when you invoke the ImageBrowser.
3.4.4.29 (Pre-release)
- Fixed crash that was occurring for some users when they clicked the "..." button to open the Image Browser
https://render.otoy.com/customerdownloa ... _Win64.exe
Thanks
Paul
Win7/Win10/Mavericks/Mint 17 - GTX550Ti/GT640M
Octane Plugin Support : Poser, ArchiCAD, Revit, Inventor, AutoCAD, Rhino, Modo, Nuke
Pls read before submitting a support question
Octane Plugin Support : Poser, ArchiCAD, Revit, Inventor, AutoCAD, Rhino, Modo, Nuke
Pls read before submitting a support question
It worksface_off wrote:The plugin release below attempts to filter out the non-existent folders. Can you try it with the registry settings which were crashing DAZStudio and let me know if it resolved the problem pls?I have some entries that should crash Daz when you invoke the ImageBrowser.
3.4.4.29 (Pre-release)
- Fixed crash that was occurring for some users when they clicked the "..." button to open the Image Browser
https://render.otoy.com/customerdownloa ... _Win64.exe
Thanks
Paul
I will continue to monitor it and report if I get a crash. I did a quick test by clicking everything in the ImageBrowser window and so far it is stable. No issues.
Many thanks Paul
Windows 10 Pro i9-9980XE 128GB RAM|4 x Titan RTX
Houdini 18.5(2020.2.1.2)|Cinema C4D R26|Daz Studio Pro 4.21.0.5(Octane 2021.1.6.83)
NVIDIA 460.89 Studio Standard
Houdini 18.5(2020.2.1.2)|Cinema C4D R26|Daz Studio Pro 4.21.0.5(Octane 2021.1.6.83)
NVIDIA 460.89 Studio Standard
Awesome - thanks. I also noticed a crash on exit after having the Image Browser open which will be fixed in the next release. Might only be happening in debug mode though, so you might not be getting it.It works![]()
![]()
![]()
! No more crash when clicking the "..." with the entries I had that were causing the crash in the previous version.
Paul
Win7/Win10/Mavericks/Mint 17 - GTX550Ti/GT640M
Octane Plugin Support : Poser, ArchiCAD, Revit, Inventor, AutoCAD, Rhino, Modo, Nuke
Pls read before submitting a support question
Octane Plugin Support : Poser, ArchiCAD, Revit, Inventor, AutoCAD, Rhino, Modo, Nuke
Pls read before submitting a support question
How is the prop being mirrored pls? Is there a parameter to manage this, or is it a pose?Another issue. Some props and accessories load in the wrong way in Octane Viewport. Have had this in all versions of the 3.x plugin.
Paul
Win7/Win10/Mavericks/Mint 17 - GTX550Ti/GT640M
Octane Plugin Support : Poser, ArchiCAD, Revit, Inventor, AutoCAD, Rhino, Modo, Nuke
Pls read before submitting a support question
Octane Plugin Support : Poser, ArchiCAD, Revit, Inventor, AutoCAD, Rhino, Modo, Nuke
Pls read before submitting a support question
Yup, I did not face this. The application closed without issue. But you are right there might be a crash which is being shown under the debug mode.face_off wrote:Awesome - thanks. I also noticed a crash on exit after having the Image Browser open which will be fixed in the next release. Might only be happening in debug mode though, so you might not be getting it.
Paul
Windows 10 Pro i9-9980XE 128GB RAM|4 x Titan RTX
Houdini 18.5(2020.2.1.2)|Cinema C4D R26|Daz Studio Pro 4.21.0.5(Octane 2021.1.6.83)
NVIDIA 460.89 Studio Standard
Houdini 18.5(2020.2.1.2)|Cinema C4D R26|Daz Studio Pro 4.21.0.5(Octane 2021.1.6.83)
NVIDIA 460.89 Studio Standard
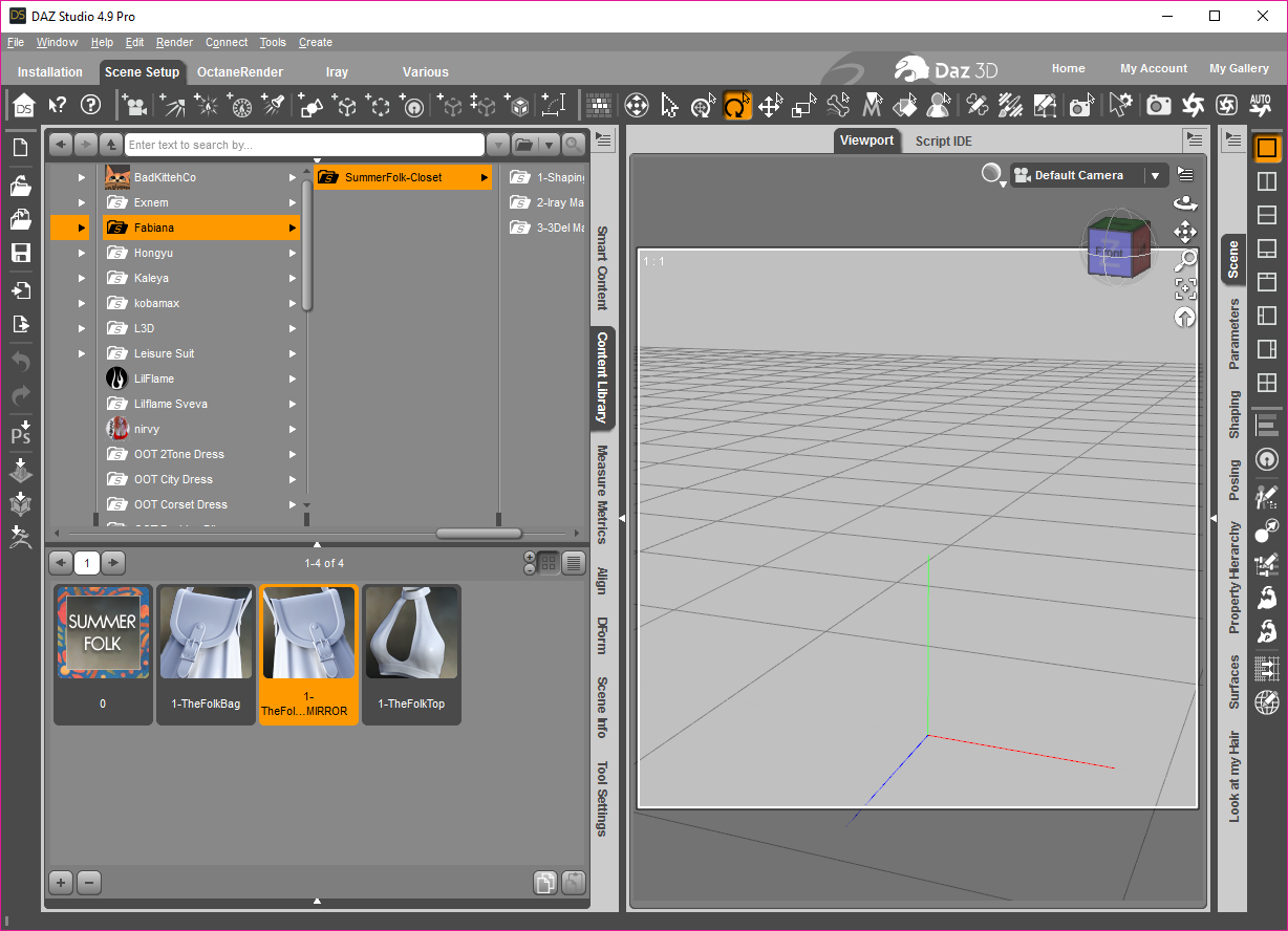
Paul, it is a clothing item. I think it is a wearable. The set is SummerFolk-Closet (Renderosity). It comes with a Bag has 2 icons. One loads it as a normal pose, one mirrored. It is the mirrored one that does not work. I am not sure if you have that item to test with. If you want I can write and run a script to see the type and the coordinates. Is there any specific Daz properties you want me to look for ? If you provide a list, I can extract those info and pass to you in case you don't have that clothing item.face_off wrote:How is the prop being mirrored pls? Is there a parameter to manage this, or is it a pose?Another issue. Some props and accessories load in the wrong way in Octane Viewport. Have had this in all versions of the 3.x plugin.
Paul
It is the highlighted item in the screen shot below that does not load properly. But I guess the screen shot will not help you.
Btw. expect a delay in response as I am heading out to work. If you provide the Daz property list you want details on, once I am back, I will write the script and run it.
Windows 10 Pro i9-9980XE 128GB RAM|4 x Titan RTX
Houdini 18.5(2020.2.1.2)|Cinema C4D R26|Daz Studio Pro 4.21.0.5(Octane 2021.1.6.83)
NVIDIA 460.89 Studio Standard
Houdini 18.5(2020.2.1.2)|Cinema C4D R26|Daz Studio Pro 4.21.0.5(Octane 2021.1.6.83)
NVIDIA 460.89 Studio Standard
Yay! Confirmed. Works for me, too.face_off wrote:The plugin release below attempts to filter out the non-existent folders. Can you try it with the registry settings which were crashing DAZStudio and let me know if it resolved the problem pls?I have some entries that should crash Daz when you invoke the ImageBrowser.
3.4.4.29 (Pre-release)
- Fixed crash that was occurring for some users when they clicked the "..." button to open the Image Browser
https://render.otoy.com/customerdownloa ... _Win64.exe
Thanks
Paul
Win11/64Bit | GTX 4090 24GB | NVidia Driver 546.29 | Octane 4.05 | DAZ Studio 4.21
I have updated the installer at the top of this thread with:
3.4.5.29
- Compiled with Octane 3.04.5
- Fixed crash that was occurring for some users when they clicked the "..." button to open the Image Browser
Paul
3.4.5.29
- Compiled with Octane 3.04.5
- Fixed crash that was occurring for some users when they clicked the "..." button to open the Image Browser
Paul
Win7/Win10/Mavericks/Mint 17 - GTX550Ti/GT640M
Octane Plugin Support : Poser, ArchiCAD, Revit, Inventor, AutoCAD, Rhino, Modo, Nuke
Pls read before submitting a support question
Octane Plugin Support : Poser, ArchiCAD, Revit, Inventor, AutoCAD, Rhino, Modo, Nuke
Pls read before submitting a support question

