HOW TO: Baking the multi objects
Posted: Thu May 26, 2016 11:41 pm
Here is a sample to bake many object to single object with baked diffuse+lighting
1- Create a simple scene with a few primitives and different materials. Make the uv mappings as you wish.
2- Convert objects to polygon. And combine via "connect objects".
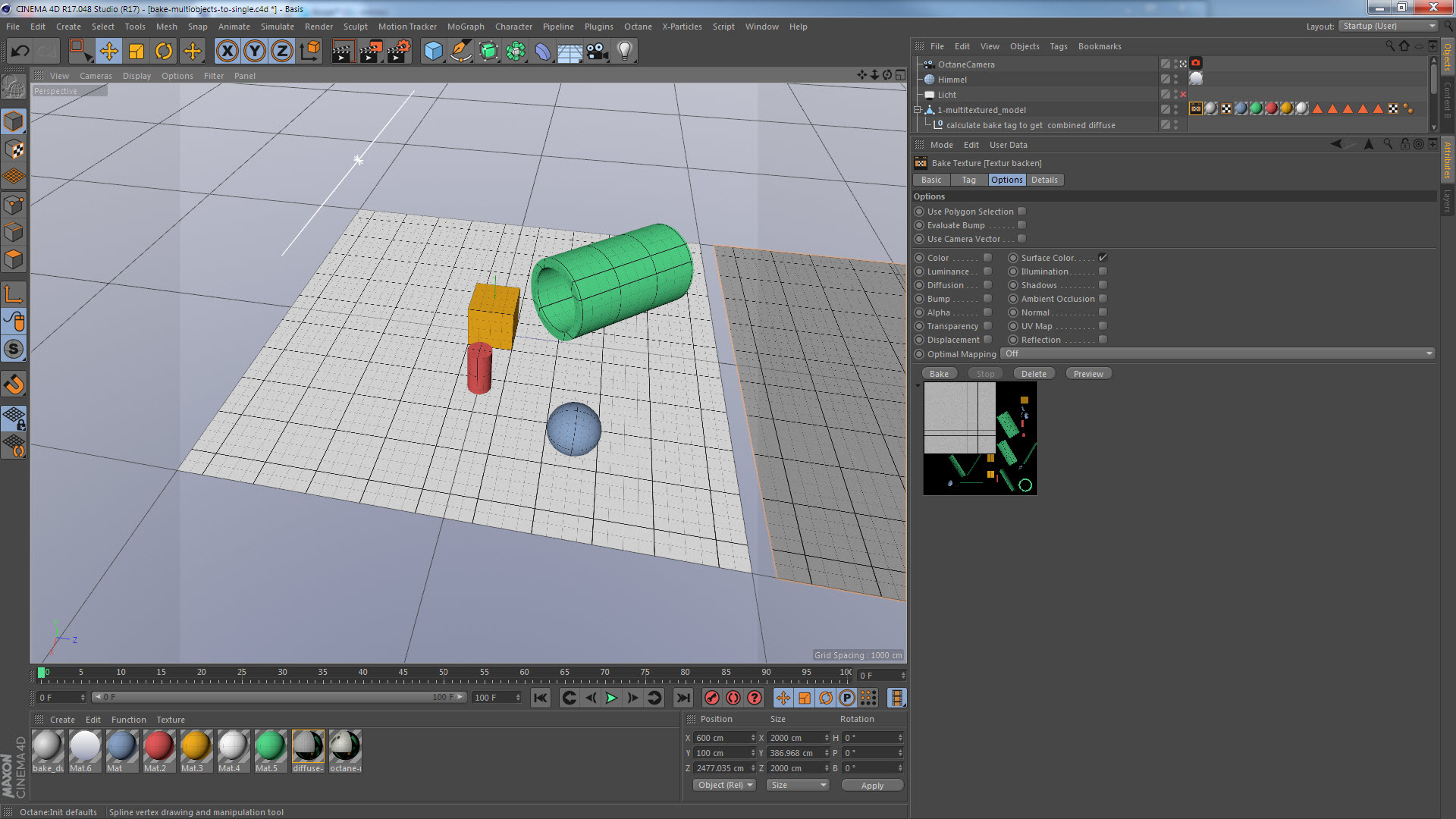
3- Add a "Bake Texture" tag to this combined object. Just select "Surface Color" and give a proper size for result. And fire the rendering of baking process by "Bake" button in Bake Texture tag. This will apply a unwrapping to uv of object and generate combined diffuse color.
4- Create a new material and apply this result image from baking process. Add an Octane object tag and set bakeID=2.
5- Add Octane Camera from LV->Objects menu. Switch it to bake camera, select bakeID=2. And fire the Octane rendering now.
1- Create a simple scene with a few primitives and different materials. Make the uv mappings as you wish.
2- Convert objects to polygon. And combine via "connect objects".
3- Add a "Bake Texture" tag to this combined object. Just select "Surface Color" and give a proper size for result. And fire the rendering of baking process by "Bake" button in Bake Texture tag. This will apply a unwrapping to uv of object and generate combined diffuse color.
4- Create a new material and apply this result image from baking process. Add an Octane object tag and set bakeID=2.
5- Add Octane Camera from LV->Objects menu. Switch it to bake camera, select bakeID=2. And fire the Octane rendering now.