3Ds Max VDB Sequence Documentation?
Posted: Wed Jan 16, 2019 9:39 am
I am unable to find proper tutorials or videos online for importing VDB sequences into 3Ds Max.
Right now I am only able to import images frame by frame.
Fig. 1 Can only select file directly to view smoke
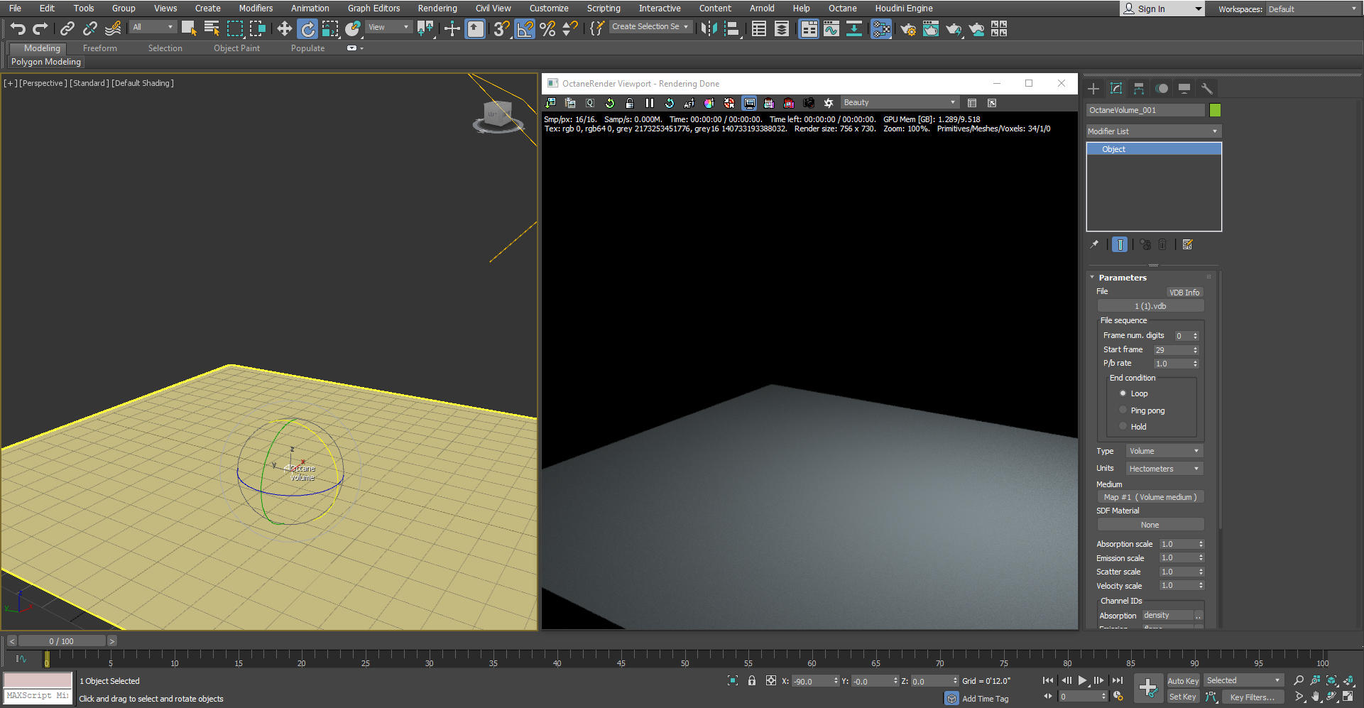
Fig. 2 Setting it to the first file of the VDB sequence while messing with "Frame num. digits" and "Start Frame" shows no changes.
Fig. 3 Manually scrubbing in the timeline while set to file 1 (1).vdb does not update frame.
This image just shows me reverting the file to 1(1).vdb while messing with the file sequence settings and timeline with no success.
Is there something I am doing wrong? I have no idea on how to proceed due to the fact there is nothing related on how to run VDB sequences in the manual.
Thanks
Right now I am only able to import images frame by frame.
Fig. 1 Can only select file directly to view smoke
Fig. 2 Setting it to the first file of the VDB sequence while messing with "Frame num. digits" and "Start Frame" shows no changes.
Fig. 3 Manually scrubbing in the timeline while set to file 1 (1).vdb does not update frame.
This image just shows me reverting the file to 1(1).vdb while messing with the file sequence settings and timeline with no success.
Is there something I am doing wrong? I have no idea on how to proceed due to the fact there is nothing related on how to run VDB sequences in the manual.
Thanks