Page 1 of 1

OcDS - Custom UI for DAZ Studio 4.9

Posted: Mon May 02, 2016 8:09 am
by linvanchene
I put together a new custom UI for Daz Studio Pro BETA - version 4.9.2.44.

That Beta version has a new pane called Install.
namffuak shared the idea to actually place the Install pane next to the viewport in the middle area.
-> That way the window with all the products is now quite large and it is more conveniant to browse and find products.

Activity 1 is the Install pane
01 Installation.png
Activity 2 is Scene setup
02 Scene Setup.png
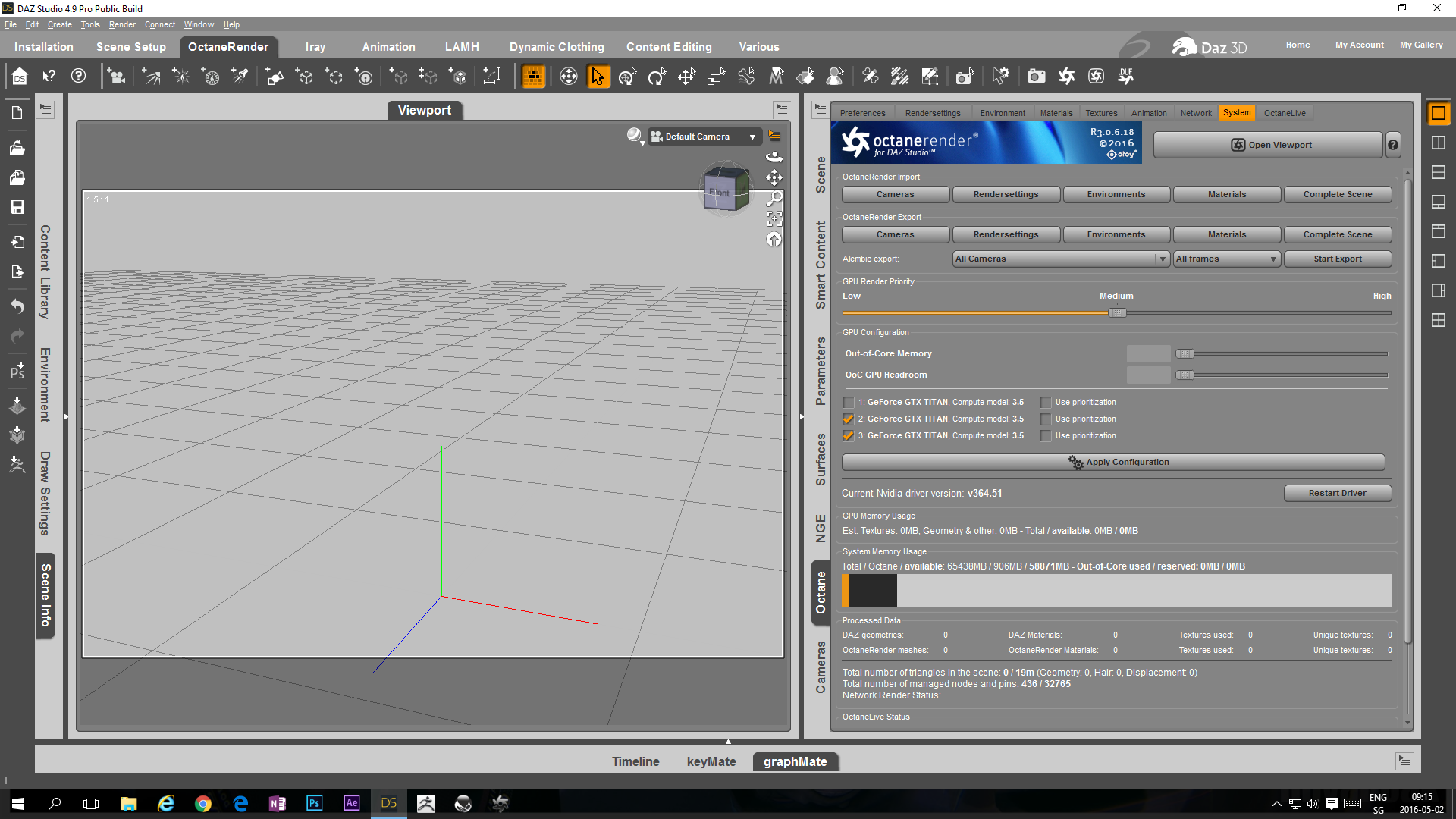
Activity 3 OctaneRender
03 OctaneRender.png


then some other Activities for Iray, Animation, LAMH, Dynamic Clothing, Content Editing and Various.

-> If you do not own some of the plugins the corresponding panes will simply be left out while the rest of the UI remains the same.
This means if you use the UI with older versions than Daz Studio Pro BETA - version 4.9.2.44. the Install pane will be missing.
You can of course always add it manually later when you upgrade to a newer version.

- - -

If anyone wants to start building their own Custom UI version based on this:

I attached a .zip with the folders user styles and user layouts and some more preview screenshots.
20160502 DS 4.9 Custom UI.zip
.zip with folder user layouts and user styles
(3.47 MiB) Downloaded 1879 times
- - -


1) Just drop the folders user styles and user layouts into

C:\Users\USERNAME\AppData\Roaming\DAZ 3D\Studio4 Public Build

or

C:\Users\USERNAME\AppData\Roaming\DAZ 3D\Studio4

2) Make sure to save your own existing custom UI layout before proceeding so you can revert back if needed

3) then select the layout "20160502 lin DS 4.9" from Window - Workspace - Select Layout...

- - -

Re: OcDS - Custom UI for DAZ Studio 4.9

Posted: Mon May 02, 2016 9:40 am
by face_off
Great work! Stickied.

Paul

Re: OcDS - Custom UI for DAZ Studio 4.9

Posted: Wed May 11, 2016 3:06 am
by Notiusweb
Linvanchene, is that a direct export to Photoshop with Daz, how do you like using that? Does it work somehow with the OcDS plugin also?

Re: OcDS - Custom UI for DAZ Studio 4.9

Posted: Wed May 11, 2016 10:29 am
by linvanchene
Notiusweb wrote:Linvanchene, is that a direct export to Photoshop with Daz, how do you like using that? Does it work somehow with the OcDS plugin also?
Placed an overview of different DAZ Studio and OctaneRender to Photoshop bridges in another thread:

viewtopic.php?f=40&t=53944&p=273325#p273325

- - -

Re: OcDS - Custom UI for DAZ Studio 4.9

Posted: Fri May 13, 2016 3:19 pm
by linvanchene
Updated version:

20160514 DS 4.9 Custom UI v1003

- placing the "Shader Mixer" pane next to the viewport pane caused the viewport pane not to snap properly to the UI borders and scale properly with the open tabs

-> moved "Shader Mixer" and "Shader Builder" panes to the "Various" activity to prevent interference with standard workflows that depend on proper viewport scaling


- - -

Re: OcDS - Custom UI for DAZ Studio 4.9

Posted: Sat May 14, 2016 2:15 pm
by Tugpsx
Thanks for all your work, this is a needed add-on for Daz Studio Ver. 4.9. I like what you have done thus far and will play around with your customizations.
Thanks for sharing.