Page 2 of 3
Re: OctaneRender™ for Blender 2.21.1 - 7.5 Win [TEST]
Posted: Wed Feb 25, 2015 1:25 am
by amadinam
Scaling blame. When you zoom, a normals change, but they do not display. Blender fault, not Octane.
Re: OctaneRender™ for Blender 2.21.1 - 7.5 Win [TEST]
Posted: Wed Feb 25, 2015 2:56 am
by Saramary
amadinam
Do you mean that you scaled the object, flipped normals and now cannot see the flipped normals? If so, according to you pic, you're trying to find them in the Object mode instead of Edit mode. If you ment something else, could you please write step by step what you're doing and what you want to get?
Re: OctaneRender™ for Blender 2.21.1 - 7.5 Win [TEST]
Posted: Wed Feb 25, 2015 9:05 am
by amadinam
Thank. I understand everything. It was in Scaling.
[youtube]http://www.youtube.com/watch?v=lFAnx70aKLw&feature=youtu.be[/youtube]
Re: OctaneRender™ for Blender 2.21.1 - 7.5 Win [TEST]
Posted: Fri Feb 27, 2015 1:30 pm
by MattRM
Hi JimStar,
I still have a strange behaviour with building textures with the plugins. I had it before but no error message. Now got error messages with the new version.
At first, all working good with Octane Standalone 2.21.1. One of my work around that not working every time is using the standalone in parallel.
Here a video showing the problem, and after some screenshots of the errors messages. The files textures I tried to build are at the same place for the standalone / Blender plugins. The same problem appeared after a save as of the textures files. Sometime I spend 15-45 min to build the texture for Blender plugins.
Don't know why but quite boring

Hope with this informations below, you'll help you to fix this.
https://vimeo.com/120791076
Hope can help for a fix. As I said, no problem with the standalone.
Best Regards,
Matt
EDIT : THE PROBLEM CAN BE AVOID USING "Automatically PACK into *.blend". But can't be a solution, cause the file become big, really big. So only the mode packed textures + reload texture works fine. It's like the relative/absolute path make errors.
Re: OctaneRender™ for Blender 2.21.1 - 7.5 Win [TEST]
Posted: Fri Feb 27, 2015 7:29 pm
by MattRM
Hi again,
Also, if you know why I got this type of warning :
Octane: WARNING: only node-textures are supported: texture "Armurerie_note"
The shader for this texture is like this, very simple :
Thanks,
Matt
Re: OctaneRender™ for Blender 2.21.1 - 7.5 Win [TEST]
Posted: Fri Feb 27, 2015 9:44 pm
by JimStar
Can you give me the scene where this error is reproduceable on your side (with textures packed in)?
The "Read: , expect: REOB" error is not from Octane plugin. Check your other Blender plugins installed.
MattRM wrote:Also, if you know why I got this type of warning :
Octane: WARNING: only node-textures are supported: texture "Armurerie_note"
The explanation is in the warning itself, it even has the exact name of texture having this issue.
MattRM wrote:The shader for this texture is like this, very simple :
This is not Texture. This is the Material with the name "
Material". And you get the warning about TEXTURE with name "
Armurerie_note".
You will get these Octane warnings as long as you have non-nodes textures or materials in your scene.
Re: OctaneRender™ for Blender 2.21.1 - 7.5 Win [TEST]
Posted: Sat Feb 28, 2015 7:50 am
by MattRM
Hi JimStar,
I'll pack the scene and send you in private message. For the REOB, will check from where it's happened in plugins list from blender (will erase all other 2.73 version and app datas, but not have this message in other blender version).
Do you need more informations about my system or other ?
Thanks,
Matt
Re: OctaneRender™ for Blender 2.21.1 - 7.5 Win [TEST]
Posted: Sat Feb 28, 2015 1:59 pm
by MattRM
Hello all, Jimstar,
So, I send you the scene link in private message.
Here two videos showing the behaviour with texture nodes :
https://vimeo.com/120876445
https://vimeo.com/120876447
I found two things. The first one, after reset my blender 2.73 (de-install and clear folders for Blender Octane and Octane server and re-install), the problem still here but found it's due to network drive. The problem appear only in the Octane Blender with network drive. If mixed, as in video, network drive and local drive, bugs appeared too.
I use a Qnap system mounted under windows 7 pro x64 as network drive :
Z: == //Nasc6da9f/matt/
This network drive works with standalone without errors, so it's only with the plugins. Also, when pack texture into blender file, no problem cause loaded during file opening in main memory. The blender file is on the network drive, and no problem with it to open it trought network. I use a french version of windows 7 pro x64, maybe a problem with paths conversions.
the second one is the read error. As in video, the REOB only appeared in Octane Blender, not in other builds. It's in the Octane render build, and affect also the texture read cycles'nodes, in this build (the octane render build only, the standard build, no problem).
Hope can help you to found the problem. As saw in video, local paths done no problem, including in refresh texture (automatic).
For the textures warning, found, it was blender render datablock from the plugins "import image as (...plane)"
Best Regards,
Matt
EDIT : After copying images from nas, some images can't be opened by octane server, including if in local drive, but the rigth for this file are all the sames, no different owners / rights.The weird thing, works in cycles render / Octane standalone. Can't found others things that can produce that, only network datas or come from networks (for Blender Octane only)
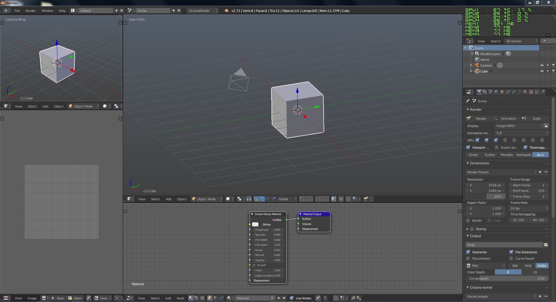
Compute device question
Posted: Sat Feb 28, 2015 10:30 pm
by afecelis
Hi JimStar.
I got a question I'd like to get help with. In Blender's official build, when you check "user preferences-system", if you got an nvidia/cuda-enabled card you can select the compute device of your choice:

And if you got 2 cards you can select one or the other or both cards to render in cycles. I usually render just with the second card (the better one in terms of cuda cores) and leave the display card without load.
In Octane Blender, Cuda disappears as a compute device option but now you get several GPU boxes to check in the render options, which I presume are used to select the card you want to render with:
So I thought the first check mark would be my first card (display), the second one the second card, and checking the 2 initial boxes would use the 2 cards. However:
When I just check the first box, I get the following info on memory usage: 1299M/4829M/6442M, which I guess is 1299M the scene is using out of 4829M of the first card (display) and 6442M of the second one.

So in this case it's using both cards?
When I check the second box only I get: 1299/2275/4294
ANd when I check both, I get:1299/2237/4294
So I'm a bit confused here. How do GPU check boxes work? Which one should I check to use only the second card and leave the display card without load?
thanks a lot for any help.
regards,
Alvaro
Re: OctaneRender™ for Blender 2.21.1 - 7.5 Win [TEST]
Posted: Mon Mar 02, 2015 2:12 pm
by kubicki3d
Hi, afecelis
Not really an answer to your question - just one remark on the topic: using MSI Afterburner might be a good idea to gain some orientation in a multi-GPU rig - see the stats in top right corner of the print screen
I'm as well a bit confused by the memory stats above the rendering window. At first I thought they display geometry used / textures used / total available, but most often Afterburner shows different memory usage (plus I don't know why total is slightly bigger than the actual GPU memory - for example it shows over 3220 for my 3gb 780s). Maybe somebody could explain this...